Introduction
The aftermath of a commercial truck accident can feel overwhelming and confusing. Victims often find themselves dealing with both physical injuries and emotional distress. It’s crucial to understand the complexities of these incidents, as they involve intricate legal frameworks and multiple parties that can complicate liability.
This article shares ten essential insights from a commercial trucking accident lawyer, highlighting how specialized legal representation can make a significant difference in pursuing justice and fair compensation.
What should victims keep in mind when navigating the aftermath of such accidents? How can they ensure their rights are protected? We’re here to fight for your family and guide you through this challenging time.
Vasquez Law Firm: Expert Legal Representation for Truck Accident Claims
Vasquez Law Firm stands out in handling vehicle collision claims, backed by over 30 years of personal injury law expertise. With a remarkable 98% success rate, you can trust that your case is in capable hands. But it’s not just about numbers; it’s about people. One client shared, "William and his team helped me obtain my citizenship after 15 years. They are more than lawyers; they are family." This testimonial reflects the compassionate support we provide.
Have you ever felt overwhelmed by the legal process? Our bilingual team ensures clear communication for Spanish-speaking clients, making the legal journey more accessible. We focus on settlements rather than court trials, emphasizing the importance of having a skilled commercial trucking accident lawyer to effectively navigate the complexities of vehicle collision claims.
It’s crucial to know that you have rights, which is why consulting a commercial trucking accident lawyer is important, even when the situation feels daunting. We’re here to fight for your family and protect your rights. Remember, you don’t have to face this alone - we’ll guide you every step of the way.
- Yo Peleo - We Fight.
Understanding the Complexity of Commercial Truck Accidents
Commercial vehicle collisions present unique challenges compared to regular car accidents. These massive machines can weigh up to 80,000 pounds, leading to more severe injuries and extensive property damage. This reality highlights the urgent need for a commercial trucking accident lawyer who possesses specialized legal expertise. The legal landscape is complicated by federal and state regulations that govern trucking operations, covering everything from maintenance to inspection standards. Plus, these incidents often involve multiple parties - vehicle operators, transportation firms, cargo handlers, and even manufacturers - making liability assessments even more complex.
Statistics paint a stark picture: in 2023, large vehicles were involved in 5,375 fatal crashes. While this marks an 8.4% decrease from 2022, it’s still a troubling 43% increase over the last decade. This highlights the critical need for a commercial trucking accident lawyer to provide effective legal representation. Legal challenges in these cases include navigating complex evidence like driver logs, maintenance records, and electronic logging device data, all essential for proving negligence. As legal experts point out, "Juries understand the stakes. When they deliver verdicts against unsafe trucking companies, it’s often the only thing that forces change."
Moreover, the decline in federal enforcement actions against unsafe trucking operators - a staggering 60% drop since January 2025 - has only worsened the risks on our roads. This lack of enforcement allows negligent practices to continue unchecked. Attorney Jason McGilberry emphasizes that without proper oversight, operators often skip maintenance and neglect training, leading to predictable tragedies on Texas roads.
In this environment, it’s crucial for victims of vehicle collisions to quickly seek the help of a commercial trucking accident lawyer. Protecting your rights and effectively challenging the aggressive tactics of insurance companies is essential. Understanding these complexities is vital for anyone looking to pursue justice and secure fair compensation. Remember, you’re not alone in this fight - we’re here to support you every step of the way.

Key Responsibilities of a Commercial Truck Accident Lawyer
A commercial trucking accident lawyer plays a vital role in ensuring clients receive the justice they deserve. They tackle essential tasks like examining the incident scene, gathering and protecting evidence, and determining who’s responsible - whether it’s the vehicle operators, transportation companies, or manufacturers. With the complexities of trucking regulations, these attorneys must know federal and state laws, including FMCSA regulations that limit commercial drivers to 60 or 70 hours of driving per week.
In 2025, vehicle collision attorneys have shifted their focus to negotiating with insurance companies. Effective negotiation tactics can significantly impact the compensation victims receive. Statistics reveal that victims of vehicle collisions can expect compensation amounts that vary widely based on the severity of injuries and damages. Many cases lead to settlements that cover substantial medical expenses and lost wages. Alarmingly, occupants of passenger vehicles are about eight times more likely to suffer fatal injuries in collisions with commercial vehicles, underscoring the seriousness of these incidents.
Moreover, expert opinions stress the importance of a lawyer’s ability to advocate fiercely for their clients’ rights. This advocacy ensures that all damages, including future medical needs, are accurately assessed and claimed. This is especially crucial given the rising number of commercial vehicle incidents, which increased from 4,396 in 2016 to 5,340 in 2021 - an almost 20 percent rise. The National Safety Council reports that nearly three-quarters of deadly commercial vehicle incidents occur on local streets, highlighting where these tragedies often unfold. This context underscores the need for a skilled commercial trucking accident lawyer to effectively navigate these complex matters.

Investigation and Evidence Collection in Truck Accident Cases
In vehicle accident situations, gathering evidence is crucial. Have you ever felt overwhelmed after an accident? It’s easy to get lost in the chaos. That’s why attorneys must secure essential documentation - like police reports, witness statements, vehicle maintenance records, and data from electronic logging devices. These pieces are vital for establishing liability and supporting claims for damages.
Statistics show that timely evidence collection can significantly influence case outcomes. For instance, dashcam footage or black box data can capture critical details like speed and braking patterns. Did you know that around 87% of vehicle incidents stem from operator mistakes? This highlights the necessity for thorough evidence to back your claims.
The hours and days following an incident are crucial for preserving evidence. Information can easily be lost or become inaccessible. We understand how overwhelming this feels, but engaging a commercial trucking accident lawyer early on can help ensure that all relevant evidence is gathered effectively. Remember, you don’t have to face this alone - we’re here to fight for you. Your future matters to us.

Determining Liability in Commercial Truck Accidents
Establishing responsibility in commercial trucking accidents can feel overwhelming, especially when working with a commercial trucking accident lawyer. You might wonder, who’s really at fault? It’s a complex process that often involves multiple parties:
- The truck operator
- The trucking company
- Vehicle manufacturers
- Maintenance providers
Each of these entities plays a crucial role in the outcome of an accident. For example, if a driver is speeding, distracted, or under the influence, that negligence can significantly impact liability. Trucking firms may also bear responsibility for not properly training their operators or for pressuring them to meet unsafe delivery deadlines. Even municipal organizations responsible for road upkeep can share the blame in certain situations.
Recent statistics reveal that vehicle operators are found at least partially responsible in about 30% to 40% of truck-related incidents. This highlights that they aren’t at fault in most cases. In 2025, we witnessed significant incidents, like the tragic I-75 collision involving an Amazon semi-truck on November 6, which underscored the urgent need for accountability among commercial drivers and their employers.
Legal experts stress that understanding the complexities of liability is essential for effectively pursuing compensation. As one lawyer noted, "Preventing fatal vehicle collisions starts with stricter enforcement of safety regulations and corporate responsibility." Navigating these intricacies requires the assistance of a commercial trucking accident lawyer to ensure all liable parties are held accountable. Common parties involved in vehicle collision liability include:
- The driver
- The transportation company
- Vehicle manufacturers
- Maintenance providers
Each of whom may contribute to the circumstances leading to a crash.
Remember, you don’t have to face this alone. We’re here to fight for your family.

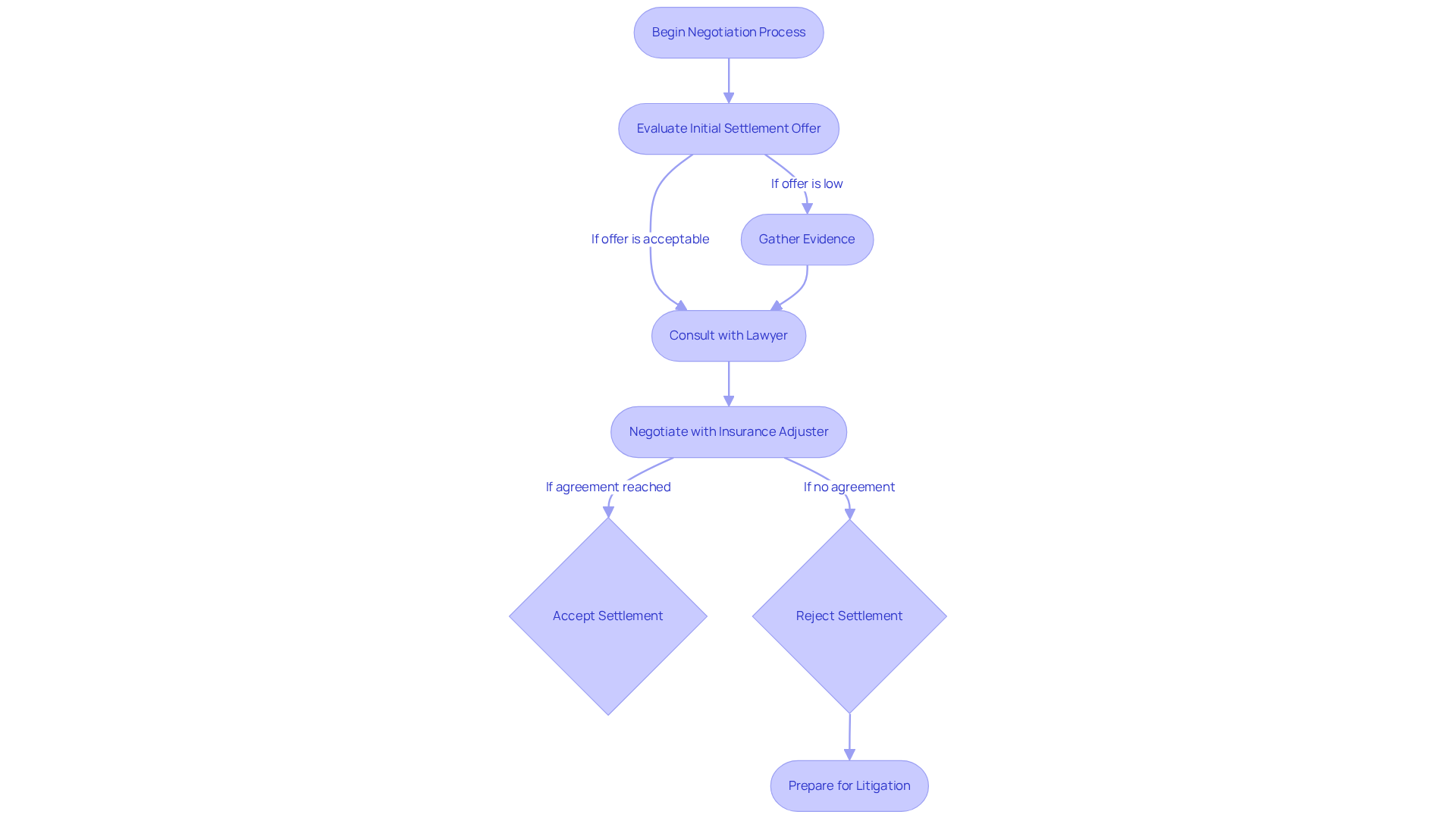
Negotiating with Insurance Companies for Fair Compensation
Negotiating with insurance firms is crucial for getting fair compensation after a vehicle collision. Have you ever felt overwhelmed by the process? Insurance adjusters often try to minimize payouts, which is why having a skilled lawyer by your side is essential. We know how to present compelling evidence and clearly outline the full extent of your damages: medical expenses, lost wages, and pain and suffering.
Be cautious of those initial settlement offers; they might not reflect the true value of your claim. At Vasquez Law Firm, we’re here to help you navigate these challenges. Our team offers prompt legal assistance, free consultations, and 24/7 emergency support for personal injury matters. We understand how overwhelming this feels, and we’re committed to fighting for your rights.
Your future matters to us. Let us help you explore your legal options, especially in complex situations involving third-party claims. Remember, you don’t have to face this alone-we’re in the fight with you.

Litigation and Court Representation for Truck Accident Cases
Vehicle accidents can be devastating, and while many are settled through agreements, legal action is often necessary for those that can’t be resolved peacefully. Did you know that nearly 5,000 people lose their lives and over 120,000 suffer serious injuries each year due to large vehicle collisions? This stark reality highlights just how serious these incidents can be.
When it comes to navigating the legal landscape, having a skilled attorney by your side is crucial. They’ll prepare meticulously for trial, filing essential documents, conducting thorough discovery, and presenting compelling evidence in court. This preparation can make all the difference, as cases that go to trial often hinge on the attorney’s ability to effectively present the argument.
Experts agree: a lawyer who excels in both negotiation and litigation can dramatically influence the outcome of your case. For instance, successful court representations have led to settlements exceeding $500,000, showcasing the financial relief that diligent legal advocacy can provide.
As trial lawyers often say, preparing for vehicle collision cases isn’t just about presenting facts; it’s about crafting a narrative that resonates with the jury. It’s about ensuring that justice is served for victims and their families. Remember, you don’t have to face this fight alone. We’re here to support you every step of the way.

Common Causes of Commercial Truck Accidents
Commercial vehicle collisions often stem from serious issues like operator exhaustion, distracted driving, excessive speed, improper loading, and mechanical failures. Did you know that a staggering 87% of these collisions are due to operator mistakes? Fatigue alone accounts for up to 40% of fatal incidents. This highlights the urgent need for strict adherence to Hours of Service regulations to protect our roads from fatigued drivers.
The behavior of vehicle operators is another critical factor in collision rates. Reckless actions, such as speeding and aggressive driving, significantly raise the chances of accidents. Investigations into driver negligence frequently uncover unsafe practices, often driven by the pressure to meet tight delivery deadlines. This can lead to dangerous driving behaviors that put everyone at risk.
Experts in collision reconstruction emphasize that many vehicle incidents result from a combination of factors, necessitating thorough investigations to accurately determine liability. For instance, mechanical failures, particularly with brakes, are common causes of collisions, underscoring the importance of regular vehicle maintenance. Understanding these elements is vital for establishing responsibility and effectively seeking justice for victims of vehicle collisions, which is where a commercial trucking accident lawyer can be essential.

Steps to Take After a Commercial Truck Accident
After a commercial vehicle collision, it’s crucial to act quickly and decisively to protect your rights and boost your chances of a successful claim. First things first: ensure everyone’s safety and call emergency services right away. Take a moment to document the scene thoroughly - snap photos of the vehicles, the road conditions, and any visible injuries. Don’t forget to gather contact information from witnesses. Even if injuries seem minor, it’s vital to seek medical attention, as some injuries might not show up right away.
Next, inform your insurance provider about the incident as soon as possible. It’s also wise to consult with a commercial trucking accident lawyer to discuss your case and gather essential evidence. Legal experts emphasize that taking prompt action can significantly impact the outcome of your claim. Did you know that victims who act quickly after an accident are more likely to secure favorable settlements? For example, a delivery driver who responded swiftly after a multi-vehicle crash in Massachusetts managed to recover $175,000 thanks to timely documentation and legal support.
In summary, prioritizing safety, thorough documentation, and seeking the advice of a commercial trucking accident lawyer promptly can make a world of difference after a vehicle incident. Remember, you’re not alone in this fight - taking these steps ensures you’re well-prepared to navigate the complexities of your claim.

Importance of Hiring a Specialized Lawyer for Truck Accident Cases
It is crucial to hire a commercial trucking accident lawyer for vehicle collision matters. Why? Because navigating the aftermath of an accident can be overwhelming. These commercial trucking accident lawyers are well-versed in the ins and outs of trucking regulations, liability issues, and the tricky negotiations with insurance companies. They’re here to fight for your rights and ensure every piece of evidence is considered.
Did you know that victims represented by a commercial trucking accident lawyer often receive compensation that’s 3.5 times higher than those who go it alone? At Vasquez Law Firm, we believe financial concerns shouldn’t hold you back from seeking justice. That’s why we work on a contingency fee basis for personal injury cases - meaning you pay nothing unless we win.
You’ll have direct access to your attorney throughout your case, ensuring you receive personalized legal representation. Plus, we offer flexible payment plans tailored to your financial situation for other practice areas. With offices in Charlotte, Concord, and Huntersville in North Carolina, as well as in Florida, we’re conveniently positioned to serve you.
Remember, having a commercial trucking accident lawyer significantly boosts your chances of securing fair compensation for your injuries and damages. We’re here to fight for your family and ensure your future matters.

Conclusion
The insights shared by a commercial trucking accident lawyer highlight the crucial role these legal professionals play in navigating the complexities of vehicle collision claims. Engaging a specialized attorney not only boosts your chances of securing fair compensation but also provides essential support during a challenging time. Their expertise in federal and state regulations, liability assessment, and negotiation tactics is vital for victims seeking justice and accountability.
Throughout the article, key points reveal the multifaceted nature of commercial truck accidents. These incidents present unique challenges, emphasizing the importance of timely evidence collection and a clear understanding of liability. Alarming statistics underscore the rates of fatalities and injuries resulting from these accidents, reinforcing the need for effective legal representation. Moreover, skilled lawyers can significantly impact case outcomes, advocating fiercely for their clients' rights and ensuring that all damages are accurately assessed.
Ultimately, the message is clear: hiring a specialized commercial trucking accident lawyer is not just a legal necessity; it’s a critical step toward safeguarding your future. Victims are encouraged to take prompt action, seek legal advice, and remember that they don’t have to face these challenges alone. The road to recovery and justice may seem daunting, but with the right support, it transforms into a journey toward empowerment and resolution.
We’re here to fight for your family. Your future matters to us. Yo Peleo - We Fight.
Frequently Asked Questions
What is the Vasquez Law Firm known for?
The Vasquez Law Firm specializes in handling vehicle collision claims, particularly truck accident claims, with over 30 years of personal injury law experience and a 98% success rate.
How does the Vasquez Law Firm support its clients?
The firm provides compassionate support, ensuring clear communication, especially for Spanish-speaking clients, and emphasizes a focus on settlements rather than court trials.
Why is it important to consult a commercial trucking accident lawyer?
Consulting a commercial trucking accident lawyer is crucial because they possess specialized expertise to navigate the complex legal landscape and protect your rights after an accident.
What makes commercial vehicle collisions different from regular car accidents?
Commercial vehicle collisions involve larger vehicles that can weigh up to 80,000 pounds, leading to more severe injuries and property damage, along with more complex legal issues due to federal and state regulations.
What are some challenges involved in commercial truck accident cases?
Challenges include assessing liability among multiple parties, navigating complex evidence, and dealing with a decline in federal enforcement actions against unsafe trucking operators.
What role does a commercial truck accident lawyer play in a case?
They examine the incident scene, gather evidence, determine responsibility, and negotiate with insurance companies to ensure clients receive appropriate compensation.
How can the compensation amounts vary in truck accident cases?
Compensation amounts can vary widely based on the severity of injuries and damages sustained, with many cases covering substantial medical expenses and lost wages.
What statistics highlight the risks associated with commercial vehicle accidents?
Statistics show that occupants of passenger vehicles are about eight times more likely to suffer fatal injuries in collisions with commercial vehicles, and the number of commercial vehicle incidents has significantly increased in recent years.
Why is advocacy important for victims of truck accidents?
Strong advocacy ensures that all damages, including future medical needs, are accurately assessed and claimed, which is essential given the rising number of commercial vehicle incidents.