Introduction
Navigating the complexities of workers' compensation can be particularly challenging for immigrant workers, who often face unique barriers in asserting their rights. This is where the role of a compensation attorney becomes indispensable, offering not only legal expertise but also a compassionate approach to advocacy.
Have you ever felt lost in the immigration process? As individuals seek to understand their rights and secure the benefits they deserve, the question arises: how can a compensation attorney effectively bridge the gap between legal intricacies and the needs of vulnerable workers?
This article delves into ten essential roles that compensation attorneys play in supporting immigrant workers, ensuring they receive the guidance and representation necessary to navigate their claims successfully.
We understand how overwhelming this feels, and we’re here to fight for your family.
Vasquez Law Firm: Expert Legal Representation for Workers' Compensation Claims
Vasquez Law Firm stands as a beacon of hope for , North Carolina, dedicated to fighting for their rights with the assistance of a in . With over thirty years of experience, the firm has earned a solid reputation for advocacy and . Their empowers Spanish-speaking individuals to navigate the complexities of the legal system confidently, enhancing accessibility and understanding throughout the process.
The firm’s impressive success rate speaks volumes, having secured for individuals facing . A recent case culminated in a $425,000 award for a back injury sustained at a construction site—proof of the firm’s unwavering commitment to achieving favorable outcomes for its clients. Additionally, a factory employee received $275,000 for a repetitive stress injury, showcasing the effectiveness of the firm’s legal representation.
Legal representation by a is vital for immigrant laborers, who often encounter unique challenges in claims due to language barriers and unfamiliarity with the legal system. The Vasquez Law Firm emphasizes the importance of understanding and navigating the claims process efficiently. Their expertise as a ensures that individuals receive the benefits they deserve while addressing any immigration-related issues that may arise.
With a proven track record of success and numerous testimonials from clients highlighting their , Vasquez Law Firm distinguishes itself as a trusted advocate for immigrants in North Carolina. Their motto, 'I FIGHT FOR YOU™,' embodies their dedication to defending individuals' rights and providing comprehensive legal assistance. For those in need of support with , reaching out to the Vasquez Law Firm for a free consultation with a can be a pivotal step toward securing the benefits they deserve. Guided by principles of integrity and compassion, the firm ensures that every individual feels valued and supported.
Investigate Workplace Injuries: Essential Role of a Compensation Attorney
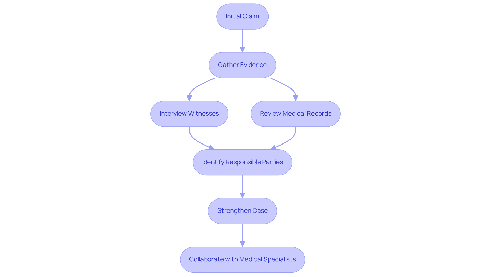
are essential allies in navigating the complexities of . They meticulously gather evidence, interview witnesses, and review medical records to clarify the circumstances of each incident. This thorough inquiry is crucial for identifying responsible parties and strengthening the case for restitution.
For immigrant workers, who often face unique challenges in asserting their rights, the role of a legal representative becomes even more significant. Did you know that a substantial percentage of workplace injury claims involve detailed investigations? This underscores the necessity of . Legal professionals stress that gathering solid evidence can dramatically improve the chances of a , providing the foundation needed to counter disputes from employers or insurance companies.
Delays in can jeopardize claims, as crucial information may vanish and witnesses might become unavailable. Therefore, swift action is imperative. not only represent their clients but also help in securing the restitution they deserve.
At Vasquez Law Firm, legal representatives frequently collaborate with medical specialists to assess the extent of injuries, further reinforcing the case. For immigrant healthcare workers seeking , preparing a list of questions for an is advisable:
- Focus on the lawyer's experience with similar cases.
- Inquire about their approach to evidence gathering.
Remember, is vital; having on your side can make all the difference. We’re here to fight for your family.

Document Losses: Key Responsibility of a Compensation Attorney
A primary responsibility of a liability lawyer is to meticulously document all losses stemming from a , including medical expenses, , and other . This documentation is not just a formality; it is the backbone of your 's claim. We understand how overwhelming this process can feel. Attorneys work closely with clients to gather all pertinent information, ensuring that every detail is effectively presented. This thorough approach and maximizes the likelihood of a .
Statistics reveal that injured employees in the U.S. frequently face , often experiencing a decrease in income that can last for months or even years. Have you ever felt lost in this situation? For instance, a study showed that employees who do not report or submit claims quickly risk jeopardizing their benefits for long-term impacts. Moreover, specialists consistently emphasize that can significantly influence payment results. often scrutinize claims and may contest them due to inadequate records.
By maintaining comprehensive , including bills, receipts, and records of missed work, a can effectively support those they represent. It’s crucial to ensure that all financial effects of workplace injuries are acknowledged and addressed with the help of a . Remember, you’re not alone in this fight—we’re here to guide you every step of the way.

Negotiate Settlements: A Crucial Function of Compensation Attorneys
excel in negotiation, advocating vigorously for their clients to that truly reflect the full extent of their injuries and losses. Their expertise enables them to engage effectively with insurance companies and opposing parties, ensuring clients are not shortchanged. A profound grasp of the law and the ability to present persuasive evidence are crucial skills that attorneys employ to enhance .
Research shows that injured individuals with frequently obtain considerably greater indemnity benefits, with increases ranging from $7,700 to $12,400 compared to those without it. This underscores the importance of having on your side, as many clients initially accept offers that fall short of their rightful rewards.
Recent trends indicate that legal professionals, particularly , are increasingly successful in , demonstrating their vital role in navigating the complexities of the compensation system. For instance, in a significant case, a construction laborer secured a after a legal representative successfully contested the initial low proposal from the insurer.
Legal specialists emphasize that a compensation attorney is essential for achieving , which are crucial for the long-term stability of injured individuals, as they help cover , allowing clients to focus on recovery without financial strain.
At Vasquez Law Firm, we ensure you have direct access to your lawyer throughout your case, reinforcing our commitment to client-centered .

Represent in Hearings and Appeals: Advocacy by Compensation Attorneys
In the realm of , the role of a is crucial, especially when disputes arise. These legal experts advocate fiercely for those they represent during hearings and appeals, ensuring that their rights are protected and their cases are presented with clarity and strength before administrative bodies or courts. They equip individuals for the complexities of the , instilling confidence and offering vital guidance through what can often feel like a daunting experience.
The significance of in these disputes cannot be overstated. Have you ever wondered how much difference a lawyer can make? Research shows that injured employees with obtain considerably greater , with increases ranging from $7,700 to $12,400, regardless of the injury category. This highlights the importance of having a who understands the nuances of the law and can effectively negotiate with insurers on behalf of those they serve.
Furthermore, effective representation by has been proven to improve the chances of positive outcomes. Their expertise not only aids in navigating the complexities of the claims process but also ensures that clients are fully aware of their rights and the potential value of their claims. It’s important to know you have rights, even if others tell you otherwise. Consequently, having a committed can significantly impact the resolution of , ultimately resulting in improved financial assistance for injured individuals. Remember, you don’t have to face this alone—we’re in the fight with you.

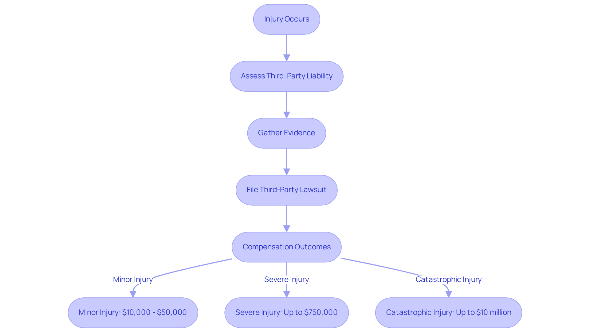
Lead Third-Party Lawsuits: Expanding Compensation Opportunities
In certain situations, have the option to pursue alongside their . This opportunity arises when a third party—like a contractor or equipment manufacturer—is found liable for the injury. At Vasquez Law Firm, our dedicated attorneys for restitution play a crucial role in leading these lawsuits, significantly broadening the recovery potential beyond the limits of employee benefits. Take, for example, a delivery driver who suffered severe injuries due to a distracted driver; they secured a , showcasing the considerable that can be obtained through these legal channels.
The compensation from varies based on the injury's severity. Minor injuries typically yield settlements between $10,000 and $50,000, while catastrophic injuries can reach up to $10 million. This dual approach not only enhances the financial support available to injured individuals but also allows for recovery of damages not covered by workers' benefits, including:
- Lost wages
Legal experts highlight the complexities surrounding third-party liability in workplace injuries, stressing that , such as accident reports and witness statements. Understanding these nuances is vital for . By engaging knowledgeable legal professionals, including a , injured individuals can effectively navigate these complexities, ensuring they receive the comprehensive support necessary for their recovery. We recognize the commitment that immigrant healthcare professionals demonstrate, and we are devoted to protecting their rights and securing the compensation they deserve with the help of a compensation attorney. If you or a loved one has been injured, reach out to Vasquez Law Firm today for a free consultation.

Ensure Compliance: Legal Oversight by Compensation Attorneys
s who specialize in workers' rights play a critical role in ensuring that individuals surrounding . They manage deadlines for filing claims, ensure all necessary documentation is submitted, and adhere to procedural guidelines. This is essential in helping individuals avoid common pitfalls that could jeopardize their claims, such as missing deadlines or failing to provide adequate evidence.
Have you ever felt overwhelmed by the ? A streamlined reporting process can significantly enhance your chances of receiving and benefits, as prompt incident reporting is vital for effective . Attorneys often stress the importance of compliance, reminding clients that even minor oversights can lead to significant delays or denials.
We understand how daunting this can be. By guiding individuals through the intricacies of claims, including , construction incidents, and , a not only facilitates a smoother experience but also improves the likelihood of a favorable outcome.
To , it’s crucial to report incidents promptly and maintain thorough documentation of your injuries and communications with your employer. Remember, you don’t have to face this alone—we’re here to fight for your family.

Guide Through Workers' Compensation Laws: Expertise of Compensation Attorneys
s are vital in guiding individuals through the complexities of workers' laws, particularly for who often encounter unique challenges. At Vasquez Law Firm, we are committed to securing full compensation for , ensuring that individuals are well-informed about their rights and options. This knowledge is crucial in a that can feel daunting. We clarify the , outline eligibility requirements, and detail potential benefits, empowering clients to make informed decisions about their cases.
Have you ever felt lost navigating the legal system? In California, the law protects all employees, regardless of immigration status, allowing like medical care and wage replacement. This legal framework is essential for immigrant workers who may mistakenly believe they are ineligible for assistance. Our legal representatives inform individuals about these rights, dispelling misconceptions that could hinder their ability to seek help.
In the event of a construction accident, it’s crucial to act quickly:
- Seek medical care
- Inform a supervisor about the incident
- Document the scene with photos
- Gather witness information
- Consult with a legal professional before speaking with insurance representatives
These immediate steps can significantly impact the outcome of a claim.
Moreover, a advocates for and lost wage replacement, ensuring individuals receive the necessary support during recovery. In Virginia, for example, undocumented individuals are entitled to two-thirds of their average weekly wage if deemed totally disabled, highlighting the importance of understanding . At Vasquez Law Firm, we offer culturally sensitive guidance, especially beneficial for clients facing or fears of retaliation. By fostering a supportive environment, our legal professionals help immigrant employees navigate the complexities of their situations, ultimately enhancing their chances of obtaining the assistance of a to secure the compensation they deserve. We emphasize that every worker in California has the , regardless of their immigration status. Yo Peleo — We Fight.

Assess Claim Value: Critical Evaluation by Compensation Attorneys
A is essential in evaluating the worth of claims for their clients. This involves a thorough assessment of , lost income, and additional damages to ensure a fair settlement. At Vasquez Law Firm, our legal professionals leverage their expertise as s to meticulously review each case, ensuring that clients receive the during negotiations.
This assessment is crucial; research shows that individuals with a often secure significantly —between $7,700 and $12,400 more than those without representation. Additionally, our team prepares a clear demand package that outlines all damages, reflecting not just the direct costs related to the injury but also considering the broader impacts on the client's life.
With a worker injured every 7 seconds in the U.S., it is vital to seek immediate and report injuries promptly to . As lawyer Alan G. Brackett states, 'We need doctors to provide medical opinions, legal professionals to strategize and offer insights into the law, and insurers to manage and make decisions on claims.'
This holistic approach ultimately leads to that truly capture the extent of your suffering and losses.

Provide Personalized Support: Compassionate Advocacy by Compensation Attorneys
Compensation attorneys are vital allies for individuals navigating the , particularly in cases of workplace injuries. These injuries can take a significant emotional and physical toll, making essential. This approach fosters a between attorneys and clients, encouraging open communication and collaboration.
Attorneys focus on understanding each person's unique circumstances, customizing their strategies to meet individual needs. This commitment ensures clients feel supported throughout their journey, and outcomes in the .
Mental health professionals highlight that the can lead to heightened anxiety and depression, underscoring the importance of . By actively listening and addressing concerns, legal professionals can alleviate fears, empowering individuals to engage fully in their recovery and legal processes.
Examples of include compensation attorneys who provide not only legal expertise but also , guiding clients through the complexities of their situations with empathy and understanding.
Conclusion
Compensation attorneys are essential advocates for the rights of immigrant workers, especially in the challenging realm of workers' compensation claims. Their expertise not only opens the door to necessary benefits but also empowers individuals to confidently navigate the complexities of the legal system. By ensuring every worker understands their rights and the claims process, these attorneys become vital allies in the pursuit of justice and fair compensation.
This article highlights key functions of compensation attorneys, such as:
- Investigating workplace injuries
- Meticulously documenting losses
- Negotiating settlements
- Representing clients in hearings
- Leading third-party lawsuits
Each of these roles is crucial in maximizing recovery for injured workers while providing personalized support that addresses the unique challenges faced by immigrant laborers. The commitment of firms like Vasquez Law Firm to client-centered representation exemplifies the significant impact skilled legal professionals can have on case outcomes.
Ultimately, the importance of engaging a compensation attorney cannot be overstated. Their comprehensive legal oversight safeguards clients from common pitfalls and enhances their chances of receiving the compensation they deserve. For immigrant workers grappling with the aftermath of workplace injuries, seeking the guidance of a dedicated compensation attorney is a crucial step toward securing both financial stability and peace of mind. Taking action today can lead to a brighter and more secure future for those affected. Remember, we’re here to fight for your family—your future matters to us. Yo Peleo — We Fight.
Frequently Asked Questions
What is the primary focus of the Vasquez Law Firm?
The Vasquez Law Firm specializes in providing expert legal representation for immigrant workers in Charlotte, North Carolina, specifically in workers' compensation claims.
How long has the Vasquez Law Firm been in operation?
The firm has over thirty years of experience in advocating for workers' rights and providing personalized legal assistance.
What unique services does the Vasquez Law Firm offer to Spanish-speaking clients?
The firm has a bilingual team that empowers Spanish-speaking individuals to navigate the legal system confidently, enhancing accessibility and understanding throughout the claims process.
Can you provide examples of successful cases handled by the Vasquez Law Firm?
Yes, the firm has secured substantial compensation for clients, including a $425,000 award for a back injury at a construction site and a $275,000 settlement for a repetitive stress injury.
Why is legal representation by a compensation attorney important for immigrant workers?
Immigrant workers often face unique challenges in claims due to language barriers and unfamiliarity with the legal system, making legal representation crucial for understanding employee rights and efficiently navigating the claims process.
What role do compensation attorneys play in workplace injury claims?
Compensation attorneys gather evidence, interview witnesses, and review medical records to clarify the circumstances of workplace injuries, which is essential for identifying responsible parties and strengthening the case for restitution.
What should immigrant healthcare workers prepare for an initial consultation with a compensation attorney?
They should prepare a list of questions focusing on the lawyer's experience with similar cases and their approach to evidence gathering.
Why is timely action important in workplace injury claims?
Delays in collecting evidence can jeopardize claims, as crucial information may disappear and witnesses might become unavailable, making swift action imperative.
What is a key responsibility of a compensation attorney regarding documentation?
A compensation attorney must meticulously document all losses stemming from a workplace injury, including medical expenses and lost wages, as this documentation is vital for supporting the claim.
How can thorough documentation influence the outcome of a claim?
Comprehensive financial documentation can significantly influence payment results, as insurance firms often scrutinize claims and may contest them due to inadequate records.
List of Sources
- Vasquez Law Firm: Expert Legal Representation for Workers' Compensation Claims
- vasquezlawfirm.com (https://vasquezlawfirm.com/blog/recent-allegations-impact-immigration-law-2025-10-10)
- vasquezlawnc.com (https://vasquezlawnc.com/case-results)
- vasquezlawnc.com (https://vasquezlawnc.com/blog/trump-news-today-immigration-law-nc-fl-2025-09-18)
- Investigate Workplace Injuries: Essential Role of a Compensation Attorney
- djdlawyers.com (https://djdlawyers.com/blog/gathering-evidence-in-workers-compensation-claims)
- northpennnow.com (https://northpennnow.com/news/2025/oct/14/key-strategies-a-compensation-attorney-uses-to-maximize-benefits-in-deltona)
- Study Finds Attorneys Substantially Increase Workers' Comp Benefits (https://murphylawoffice.net/blog/montana-workplace-accidents/study-reveals-attorneys-increase-benefits)
- southernmarylandlawfirm.com (https://southernmarylandlawfirm.com/blogs/7608/the-role-of-witnesses-in-workers-compensation-claims-why-your-co-workers-matter)
- The Growing Demand for Workers’ Compensation Attorneys (https://loisllc.com/the-growing-demand-for-workers-compensation-attorneys-whats-driving-the-shift)
- Document Losses: Key Responsibility of a Compensation Attorney
- workerscompny.com (https://workerscompny.com/the-importance-of-documentation-in-workers-compensation-cases)
- Documenting Long-Term Effects of Workplace Injuries | Stephen F. Forbes Attorney (https://forbesvalaw.com/blog/documenting-long-term-effects-of-workplace-injuries)
- barchart.com (https://barchart.com/story/news/33754717/more-injured-workers-in-california-are-filing-thirdparty-lawsuits-after-workplace-accidents)
- documentedny.com (https://documentedny.com/2025/10/21/new-york-attorney-general-alba-services-workers-compensation-settlement)
- ag.ny.gov (https://ag.ny.gov/press-release/2025/attorney-general-james-delivers-14-million-new-york-city-construction-workers)
- Negotiate Settlements: A Crucial Function of Compensation Attorneys
- northpennnow.com (https://northpennnow.com/news/2025/oct/14/key-strategies-a-compensation-attorney-uses-to-maximize-benefits-in-deltona)
- Study Finds Attorneys Substantially Increase Workers' Comp Benefits (https://murphylawoffice.net/blog/montana-workplace-accidents/study-reveals-attorneys-increase-benefits)
- jdsupra.com (https://jdsupra.com/law-news/workers-compensation)
- Workers' Compensation news, trends and insights - Insurance Journal (https://insurancejournal.com/workers-comp)
- licomplaw.com (https://licomplaw.com/news-release-september-2025-settlement-notice-of-decisions)
- Represent in Hearings and Appeals: Advocacy by Compensation Attorneys
- claimsjournal.com (https://claimsjournal.com/news/national/2024/10/03/326553.htm)
- insurancebusinessmag.com (https://insurancebusinessmag.com/us/news/legal-insights/tennessee-court-denies-car-haulers-comp-claim-after-late-injury-report-553743.aspx)
- Study Finds Attorneys Substantially Increase Workers' Comp Benefits (https://murphylawoffice.net/blog/montana-workplace-accidents/study-reveals-attorneys-increase-benefits)
- workcompcentral.com (https://workcompcentral.com/news)
- dwd.wisconsin.gov (https://dwd.wisconsin.gov/news/stories/250814-wc-act-33.htm)
- Lead Third-Party Lawsuits: Expanding Compensation Opportunities
- greenbergrubylaw.com (https://greenbergrubylaw.com/third-party-lawsuit-settlement-amounts)
- nixlaw.com (https://nixlaw.com/news/workers-compensation-vs-third-party-claims)
- thelawrencelawfirm.com (https://thelawrencelawfirm.com/blog/2025/08/how-third-party-lawsuits-affect-workers-compensation)
- lawyer-monthly.com (https://lawyer-monthly.com/2025/10/third-party-claims-california-workplace-injury)
- Ensure Compliance: Legal Oversight by Compensation Attorneys
- Understanding the Latest Legislative Updates in Workers' Compensation (https://ieatraining.org/latest-legislative-updates-in-workers-compensation)
- thehigginsfirm.com (https://thehigginsfirm.com/lawmakers-seek-federal-oversight-workers-compensation-states-limit-benefits)
- Gov. Hochul’s Proposed Regulatory Changes to Workers’ Comp Treatment (https://goldbergsegalla.com/news-and-knowledge/knowledge/gov-hochuls-proposed-regulatory-changes-to-workers-comp-treatment)
- assuredpartners.com (https://assuredpartners.com/news-insights/blogs/risk-management/2025/reducing-workers-compensation-claims-through-safety-compliance)
- edworkforce.house.gov (https://edworkforce.house.gov/news/documentsingle.aspx?DocumentID=412431)
- Guide Through Workers' Compensation Laws: Expertise of Compensation Attorneys
- canlaslaw.com (https://canlaslaw.com/blog/do-undocumented-workers-get-workers-compensation-in-california)
- The Intersection of Workers Compensation and Immigration Status in California (https://kingsofwc.com/the-intersection-of-workers-compensation-and-immigration-status-in-california)
- vacomplaw.com (https://vacomplaw.com/undocumented-workers)
- davisvanguard.org (https://davisvanguard.org/2025/10/durazo-newsom-california-legislation)
- Assess Claim Value: Critical Evaluation by Compensation Attorneys
- Study Finds Attorneys Substantially Increase Workers' Comp Benefits (https://murphylawoffice.net/blog/montana-workplace-accidents/study-reveals-attorneys-increase-benefits)
- bgmillerlaw.com (https://bgmillerlaw.com/how-do-attorneys-assess-the-value-of-a-car-accident-claim)
- Personal Injury Lawyer Secrets: Maximizing Your Compensation and Protecting Your Rights - Legal Reader (https://legalreader.com/personal-injury-lawyer-secrets-maximizing-your-compensation-and-protecting-your-rights)
- How AI is impacting workers' compensation claims (https://reuters.com/legal/litigation/how-ai-is-impacting-workers-compensation-claims--pracin-2025-09-24)
- AI vs. Fair Compensation: The New Fight in Personal Injury Claims (https://natlawreview.com/article/ai-vs-fair-compensation-new-fight-personal-injury-claims)
- Provide Personalized Support: Compassionate Advocacy by Compensation Attorneys
- forbes.com (https://forbes.com/sites/bryanrobinson/2023/10/09/mental-health-issues-soar-to-number-1-workplace-injury)
- sedgwick.com (https://sedgwick.com/blog/unconditional-treating-injured-workers-with-care-and-empathy)
- riskandinsurance.com (https://riskandinsurance.com/adding-compassion-to-workers-compensation-a-combat-veterans-call-for-change)
- pmc.ncbi.nlm.nih.gov (https://pmc.ncbi.nlm.nih.gov/articles/PMC11826355)
- https://marylandreporter.com/2025/10/25/freedom-bank-wins-an-award-in-dubai/ - MarylandReporter.com (https://marylandreporter.com/2024/11/06/the-vital-role-of-compassionate-representation-and-tailored-legal-strategies-in-personal-injury-cases)