Introduction
Navigating the complexities of fire accident law can feel overwhelming for those seeking justice and compensation. Have you ever felt lost in the aftermath of a devastating incident? The right fire accident lawyer is crucial - not just for their legal expertise, but for the essential qualities they bring to the table. Identifying these traits can significantly influence the outcome of your case.
What characteristics should you prioritize when selecting a fire accident attorney? Understanding these qualities can make all the difference in your pursuit of justice. Remember, you don’t have to face this alone - we’re here to fight for you.
Vasquez Law Firm: Proven Experience in Fire Accident Cases
Vasquez Law Firm stands out with over 30 years of experience as a fire accident lawyer handling cases. We know how devastating these incidents can be, and we’re here to fight for you. Our team has successfully represented countless individuals affected by fire incidents, ensuring they receive the compensation they deserve.
Navigating the complexities of fire accident claims can be overwhelming, but with the help of a fire accident lawyer, you don’t have to face it alone. Recent cases in Charlotte, North Carolina, show just how crucial it is to have experienced representation from a fire accident lawyer. The outcome can vary significantly based on the expertise of your fire accident lawyer.
Victims of fire incidents can expect compensation that reflects the severity of their injuries and losses. This highlights the importance of having a fire accident lawyer as expert guidance by your side. At Vasquez Law Firm, we’re dedicated to understanding the unique details of your situation, ensuring you feel informed and empowered throughout the legal process.
Remember, we’re in this fight with you. Your future matters to us, and we’re here to help you every step of the way.
Specialized Knowledge of Fire Accident Laws
Fire accident laws, which are governed by a fire accident lawyer, are more than just regulations; they dictate who is responsible and how victims can seek compensation. If you’ve ever faced a fire-related incident, knowing a fire accident lawyer can help alleviate the overwhelming feelings. Understanding these laws is crucial, as they define your rights and the obligations of those at fault, which is why hiring a fire accident lawyer can be essential.
At Vasquez Law Firm, we get it. Our skilled fire accident lawyers not only understand the complexities of these laws but also apply them to your unique situation. We’re here to ensure you know your rights and options. With a deep understanding of North Carolina's legal landscape regarding fire incidents, our fire accident lawyer team builds compelling arguments that prioritize your best interests.
Identifying who is liable - be it property owners, manufacturers, or other responsible parties - is essential. We’re committed to pursuing the compensation you deserve for the damages and injuries you’ve suffered with the assistance of a fire accident lawyer. Remember, you don’t have to navigate this alone; we’re in the fight with you.
Your future matters to us. Let’s take the next step together.
Strong Communication Skills for Client Engagement
Effective communication is crucial for keeping clients engaged and informed about their case progress. At Vasquez Law Firm, we prioritize open dialogue. This approach not only clarifies each step of the legal process but also builds trust. Have you ever felt lost in the legal maze? Research shows that 60% of individuals cite communication issues as their main concern. That’s why it’s vital for attorneys to listen actively and provide timely updates. By fostering openness and attentiveness, we help clients feel confident in their representation, which boosts satisfaction and loyalty.
In fact, companies that respond to inquiries within five minutes are much more likely to retain customers. This highlights the importance of timely communication in legal practice. Our commitment to effective client interaction is a hallmark of successful representation, particularly when working with a fire accident lawyer in fire accident cases. Remember, you’re not alone in this fight-we’re here to support you every step of the way.

Proven Track Record of Successful Case Outcomes
At Vasquez Law Firm, we understand the real struggles you face after a fire incident and how important it is to have a fire accident lawyer on your side. It’s overwhelming, and you might feel lost in the process. But you’re not alone. With an impressive history of achieving significant settlements and verdicts, we’re dedicated to fighting for your rights. Our remarkable 95% success rate speaks volumes - thousands of injured workers have placed their trust in us, and you can too.
In 2025, fire accident claims have seen substantial average settlements, highlighting the need for a fire accident lawyer due to the severity of injuries and circumstances involved. Many victims have received compensation exceeding $1 million, especially in cases of negligence, like failures in fire safety protocols or faulty products. We understand how crucial it is to have a skilled fire accident lawyer for representation in these situations.
Our success comes from a strategic approach to each case. We conduct thorough investigations and gather expert testimonies to support your claims. This dedication has led to favorable outcomes, with jury awards for severe burn injuries often reaching between $3 million and $4 million. In fact, 11% of jury awards exceed $10 million. This highlights the importance of having experienced trial attorneys who can maximize your compensation.
Recent developments in 2025 show ongoing challenges and successes in fire accident settlements. It’s vital to have a fire accident lawyer providing skilled representation by your side. At Vasquez Law Firm, we’re committed to advocating for victims like you with a fire accident lawyer, ensuring you receive the support and compensation you deserve.
Don’t hesitate - contact us today to learn how we can help you. Remember, we’re here to fight for your family. Your future matters to us. Yo Peleo - We Fight.

Compassionate Representation During Difficult Times
Vasquez Law Firm understands the emotional toll that fire accidents impose on victims and their families, which is why they provide skilled fire accident lawyer services. We’re here to fight for you, offering empathetic representation that guides you through the judicial process. This compassionate approach helps clients feel more at ease during tough times, allowing them to focus on healing while we handle the details.
But we don’t stop at individual cases. Our commitment extends to enhancing the communities we serve through pro bono work and educational initiatives. We hold 'Know Your Rights' workshops and provide free assistance to those in need, ensuring justice is accessible to everyone. Plus, we offer yearly scholarships for first-generation college students pursuing careers in law, investing in the next generation of diverse professionals.
Client testimonials speak volumes about our success as a fire accident lawyer in advocating for those affected by fire accidents. They reflect our mission: empowering individuals and families with compassionate and ethical legal representation. Remember, you’re not alone in this fight. We’re here to support you every step of the way.
Strong Negotiation Skills for Settlements
Effective negotiation skills are vital for securing favorable outcomes when working with a fire accident lawyer in fire accident situations. At Vasquez Law Firm, our attorneys excel in negotiating with insurance companies and opposing parties, using strategic methods to ensure clients receive the compensation they deserve. In 2025, average settlement outcomes for fire incidents show a promising trend toward quicker resolutions, with many disputes settling within months instead of years. This shift highlights the growing recognition of strong negotiation tactics, which can significantly impact the final settlement amount.
Have you ever felt overwhelmed by the complexities of a fire accident claim? Recent trends reveal that a substantial percentage of fire accident claims are resolved through negotiation, with less than 5% proceeding to trial. Our lawyers emphasize that understanding the nuances of each case and the motivations of the opposing party can lead to more favorable outcomes. Companies that adopt aggressive negotiation tactics often report success in achieving settlements that exceed initial proposals, underscoring the importance of skilled representation.
Instances from various legal practices illustrate how effective negotiation can yield significant settlements. By focusing on clear communication and presenting persuasive evidence, these firms have navigated complex negotiations, ensuring their clients are not shortchanged. Vasquez Law Firm's commitment to this approach, backed by our proven success rate, positions us as a trusted fire accident lawyer for individuals seeking justice.
Your future matters to us. We’re here to fight for your family.

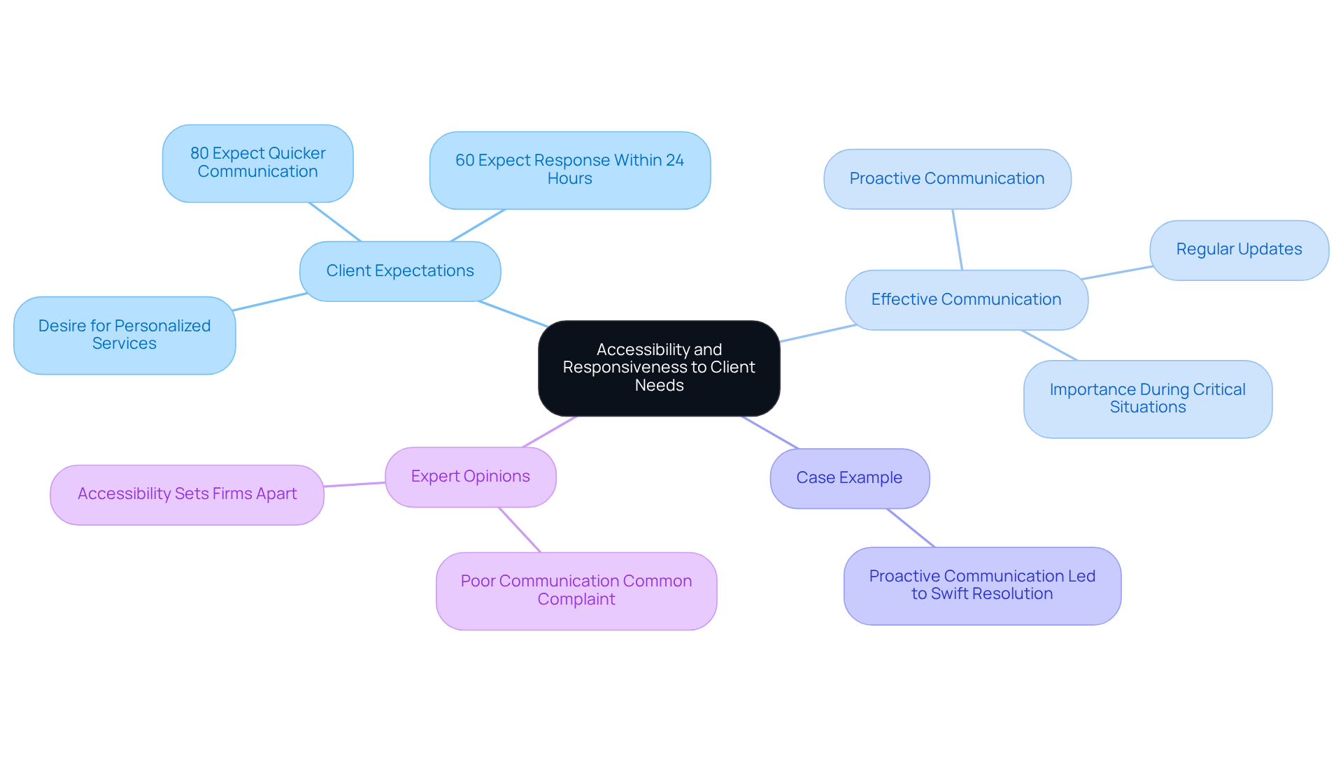
Accessibility and Responsiveness to Client Needs
At Vasquez Law Firm, we know that accessibility and responsiveness are crucial. Clients need to reach their attorneys whenever they need help. In fact, a staggering 80% of small law practices reported that patrons expect quicker communication and faster responses. This highlights a growing demand for prompt assistance in legal matters. We understand that navigating legal challenges can be overwhelming, and timely responses are key to building trust and confidence in our representation.
Effective communication is especially vital during fire incidents, which is where a fire accident lawyer can provide necessary support when emotions run high and urgent needs arise. Take a recent case, for example: proactive communication led to a swift resolution, significantly easing the client's stress. By ensuring our clients receive regular updates and clear explanations, we enhance their overall experience and satisfaction.
Expert opinions reinforce the importance of responsiveness in client-lawyer relationships. Many legal professionals agree that poor communication is a common complaint in negative attorney reviews. That’s why our commitment to being accessible and attentive not only meets expectations but also sets us apart in a competitive landscape. As the legal industry evolves, maintaining open lines of communication will remain a cornerstone of effective service, ensuring that our clients feel valued and understood throughout their legal journey.

In-depth Understanding of Insurance Claims
Navigating insurance claims after a fire can be incredibly challenging, so consulting a fire accident lawyer can help. Victims often find themselves overwhelmed and seeking compensation, which is why they may need a fire accident lawyer to help them navigate numerous obstacles. At Vasquez Law Firm, we understand these struggles. Our attorneys are well-versed in the complexities of the insurance claims process, ready to advocate for you with clarity and conviction.
In 2025, many claimants still grapple with issues like underinsurance and disputes over coverage limits. It’s crucial to have thorough documentation and file your claims on time to boost your chances of success. Unfortunately, insurers often hesitate to pay full claims, citing policy exclusions or undervaluing damages. This can leave many claims falling short of what’s needed.
But you don’t have to face this alone. Vasquez Law Firm has a proven track record of successfully navigating these complexities, ensuring that individuals receive the compensation they deserve. We’re committed to understanding the unique challenges each fire accident victim faces with the help of a fire accident lawyer. Plus, our contingency fee structure means you pay nothing unless we win your case, easing your financial worries.
With direct access to experienced attorneys throughout the process and multiple locations in North Carolina and Florida, we’re here to support you. Remember, your fight is our fight. Let us help you secure the compensation you need to move forward.

Personalized Legal Strategies for Individual Cases
Every fire incident brings its own challenges. At Vasquez Law Firm, we understand how overwhelming this can feel. That’s why we’re dedicated to creating customized strategies that address your unique circumstances. Our attorneys take the time to understand the specifics of your incident, allowing us to craft tailored approaches that maximize your chances of a favorable outcome.
This individualized attention is crucial. Studies show that cases with customized legal strategies often achieve higher success rates. For instance, effective negotiation tactics and a deep understanding of your damages can significantly influence settlement results. When law firms prioritize personalized strategies, they not only enhance their clients' chances of success but also build trust and communication-essential elements in navigating the complexities of personal injury law.
By focusing on the unique aspects of fire accident claims, Vasquez Law Firm illustrates how having a fire accident lawyer for customized representation leads to more effective advocacy and better outcomes for individuals. Remember, you’re not alone in this fight. We’re here to support you every step of the way.
Commitment to Client Advocacy and Rights
Vasquez Law Firm stands firm in its mission to fight for individuals' rights with the help of a fire accident lawyer in fire accident cases. Our dedicated lawyers ensure that your voice is heard and your rights are protected throughout the legal process. This commitment to advocacy is at the heart of our philosophy, guaranteeing that every individual receives the thorough representation they deserve.
In 2025, the landscape of consumer rights protection has shifted, making it crucial for professionals to navigate complex regulations and advocate effectively for those they represent. As personal injury law evolves, the role of fire accident lawyers in safeguarding rights becomes even more vital, especially in high-stakes cases. Expert opinions stress the importance of having knowledgeable legal representation to tackle these challenges, ensuring that you are not only heard but also empowered in your pursuit of justice.
Moreover, Vasquez Law Firm boasts a proven track record in personal injury law. Our cultural sensitivity and commitment to community empowerment shine through initiatives like 'Know Your Rights' workshops and scholarships for first-generation college students. We believe in making justice accessible to all, significantly impacting underserved communities beyond our client base.
Client testimonials highlight our success stories, showcasing the positive outcomes achieved through our relentless advocacy. We understand how overwhelming this process can feel, but you don’t have to face it alone. We’re here to fight for your family and ensure your future matters.
Conclusion
Choosing the right fire accident lawyer is crucial. You deserve someone who can navigate the complexities of legal claims and ensure you receive the compensation you need. This article highlights the essential qualities to look for in a fire accident attorney:
- Experience
- Specialized knowledge of fire accident laws
- Strong communication skills
- A proven track record of successful outcomes
These attributes not only enhance your chances of a favorable result but also provide the emotional support you need during challenging times.
Effective representation hinges on a lawyer's ability to negotiate skillfully, remain accessible, and create personalized legal strategies tailored to your unique situation. A commitment to client advocacy and a deep understanding of fire accident claims can significantly impact the outcomes for you and your family. With compassionate representation and a thorough grasp of the legal landscape, a skilled fire accident lawyer can truly make a difference.
The journey toward justice and recovery can feel daunting, but you don’t have to face it alone. Engaging a knowledgeable fire accident lawyer is a vital step toward securing the support and compensation necessary to rebuild your life after a devastating incident. Remember, your future matters, and having the right legal partner empowers you in the fight for your rights and well-being. We’re here to fight for your family.
Frequently Asked Questions
What is the experience level of Vasquez Law Firm in handling fire accident cases?
Vasquez Law Firm has over 30 years of experience as a fire accident lawyer, successfully representing numerous individuals affected by fire incidents.
Why is it important to have a fire accident lawyer for claims?
Navigating fire accident claims can be overwhelming, and having a fire accident lawyer provides essential expertise, ensuring victims receive the compensation they deserve based on the severity of their injuries and losses.
How does Vasquez Law Firm approach fire accident cases?
The firm is dedicated to understanding the unique details of each situation, providing expert guidance, and ensuring clients feel informed and empowered throughout the legal process.
What specialized knowledge does Vasquez Law Firm possess regarding fire accident laws?
The lawyers at Vasquez Law Firm have a deep understanding of fire accident laws in North Carolina, which helps them identify liability and build compelling arguments to pursue compensation for victims.
Who can be held liable in fire accident cases?
Liability in fire accident cases can fall on various parties, including property owners, manufacturers, or other responsible individuals.
How does Vasquez Law Firm ensure effective communication with clients?
The firm prioritizes open dialogue and timely updates, which helps keep clients engaged, clarifies the legal process, and builds trust.
Why is communication important in legal representation?
Effective communication is crucial as it helps clients feel confident in their representation and addresses concerns, which can significantly impact client satisfaction and loyalty.
What commitment does Vasquez Law Firm make to its clients?
Vasquez Law Firm is committed to supporting clients every step of the way, ensuring they do not navigate the legal process alone.