Introduction
Navigating the aftermath of a car accident can feel overwhelming. You might be grappling with uncertainty and emotional turmoil. If you’re seeking justice and fair compensation, knowing the right questions to ask during a car accident lawyer consultation is essential. This article highlights ten key inquiries that can empower you to make informed decisions and maximize your recovery potential.
What factors should you consider when choosing a legal representative? How can the right questions shape the outcome of your case? Let’s explore these vital topics together, illuminating the path to effective legal support and advocacy. Remember, you’re not alone in this fight.
Experience Handling Car Accident Cases: Vasquez Law Firm's Proven Track Record
With over 30 years of experience in personal injury law, Vasquez Law Firm provides a powerful ally for car accident victims in need of a legal advocate. Did you know they boast an impressive success rate? This isn’t just a number; it’s a testament to their unwavering commitment to securing positive outcomes for their clients. The firm relentlessly pursues justice and fair compensation, offering a team of experts to assist them. In fact, individuals represented by seasoned attorneys often receive settlements nearly 3.5 times higher than those without legal representation.
But it’s not just about numbers. Vasquez Law Firm understands the challenges faced by accident victims, offering resources to ensure clear communication and support. Their history of successful case outcomes makes them a top choice for anyone seeking a law firm to navigate the legal process in North Carolina and Florida.
We know how overwhelming this process can feel. You don’t have to face it alone - we’re here to fight for you. Your future matters to us, and we’re with you every step of the way. Yo Peleo - We Fight.

Communication Strategy: How Will You Keep Me Updated on My Case?
At Vasquez Law Firm, we understand the challenges you face in navigating the legal system. Confusing processes and unexpected setbacks can leave you feeling lost. That’s why we’ve developed a strong communication strategy to keep you informed and engaged every step of the way.
We prioritize regular updates through:
- Phone calls
- Emails
- In-person meetings
You’ll always know about your case status. This proactive approach builds trust and empowers you to make informed decisions about your legal journey. We encourage you to voice your questions and concerns anytime—your input is vital to our success.
Research shows that effective communication is key to client satisfaction. Timely updates can significantly enhance your perception of our services. Our legal professionals emphasize that maintaining open lines of communication is essential for fostering strong relationships. This connection leads to better outcomes and higher retention rates.
Remember, you’re not alone in this fight. We’re here to support you and ensure you are protected. Let’s tackle this together.
Cost Structure: What Are Your Fees and Payment Options?
At Vasquez Law Firm, we understand the real struggles you face when dealing with a car accident. The cost of upfront legal fees can feel overwhelming. That’s why we utilize a contingency fee structure, allowing you to focus on your recovery.
Imagine focusing solely on your recovery, free from the worry of legal expenses. With our approach, you only pay a percentage of the settlement or award if your case is successful. This means you can concentrate on healing while we handle the legal process.
Transparency is at the heart of what we do. We clearly outline our fee structure, ensuring you’re fully informed about the costs before moving forward. This commitment to clarity is crucial - financial uncertainty can add to the stress of navigating a legal situation.
By alleviating these concerns, we empower you to pursue your case with confidence. Remember, you’re not alone in this fight. We’re here to support you every step of the way. Your future matters to us, and together, we’ll achieve the best possible outcome.

Case Value Assessment: How Much Compensation Can I Expect?
Car accidents can leave victims feeling overwhelmed and uncertain about their next steps. The value of a claim can vary widely, influenced by factors like:
- Medical expenses
- Lost wages
- The degree of liability established
In North Carolina, there’s no cap on the amount a victim can receive from a car accident settlement, except for punitive damages, which are limited to three times the proven compensatory damages. This means victims can pursue compensation, making it crucial to accurately assess the potential value of their claims.
At Vasquez Law Firm, we understand the challenges you face. We take a careful approach to assess each situation, considering all relevant details to provide a practical estimate of possible compensation. This assessment is vital for you to comprehend your rights and the potential outcomes of your claims. Factors include:
- The seriousness of your injuries
- The length of your recovery
- The proof of liability
For example, if you’re unable to work due to your injuries, you may receive higher compensation.
Statistics show that having legal representation can significantly impact settlement amounts. A lawyer in North Carolina can help you navigate the complexities of the legal process and optimize your settlement by accurately evaluating damages and leveraging legal tools. Successful compensation claims often hinge on thorough documentation, highlighting the importance of thorough investigation and documentation.
In summary, understanding the factors that influence car accident settlement values is essential for victims pursuing compensation. With the right legal support, you can receive a strategy tailored to your unique circumstances. Remember, we’re here to fight for your family and ensure your rights are protected.

Investigation Process: How Will You Gather Evidence for My Case?
At Vasquez Law Firm, we understand the real struggles you face after an accident. Navigating the aftermath can feel overwhelming, especially when it comes to legal proceedings. That’s why we employ a team of experts to collect essential information for your case. We gather:
- Any available video footage
to build a strong argument.
But we don’t stop there. We frequently partner with accident reconstruction specialists to accurately determine liability. Their insights can significantly influence the outcome of your case. This comprehensive approach ensures that all pertinent evidence is thoroughly examined, strengthening your position and enhancing the likelihood of a successful resolution.
A well-conducted investigation not only supports your claim but also helps prevent mistakes that could lead to denied compensation. Remember, you don’t have to face this alone. We’re here to fight for your family and support you every step of the way. Yo Peleo - We Fight.

Case Management: Who Will Be Handling My Case?
At the law firm, we understand the real struggles clients face. Each case is handled by a dedicated team, including a lead attorney, paralegals, and managers. Under the visionary leadership of William Vasquez, who founded the firm to provide legal services to all communities, the lead attorney serves as the primary point of contact. This ensures that individuals receive support throughout the process.
This organized approach simplifies case management and communication, allowing our team to tackle issues swiftly and efficiently. Legal experts emphasize that a cohesive team dynamic can significantly influence outcomes and stronger advocacy. As one satisfied client shared, "The group at the law firm was exceptionally supportive and attentive throughout my case, making me feel appreciated and listened to."
This commitment to collaboration illustrates how teamwork can enhance the overall client experience and improve the success of legal matters. Additionally, Vasquez Law Firm's focus on assisting clients showcases our empathetic legal support and dedication to securing compensation for those in need. We’re here to help.

Timeline Expectations: How Long Will My Case Take to Resolve?
can leave you feeling overwhelmed. The timeline varies widely, often stretching from a few months to several years. Most cases settle within six to eighteen months, but complex cases can take longer. Factors like the intricacy of the situation, the severity of damages, and how willing insurance companies are to negotiate all play a role. For instance, cases involving serious injuries often require detailed medical records and ongoing care, which can delay resolution. Disputes over liability can also slow things down as both sides gather evidence and negotiate terms.
At Vasquez Law Firm, we understand how crucial it is to keep you informed throughout this process. We provide a general timeline based on your specific circumstances. It’s important to point out that cases can take time to finalize after the discovery phase, and negotiations might continue right up until trial. In fact, only about 4% to 5% of cases actually go to trial, with most resolving outside of court. Knowing these timelines and factors can help you manage expectations and set realistic expectations for resolution.
Remember, you’re not alone in this fight. We’re here to help.

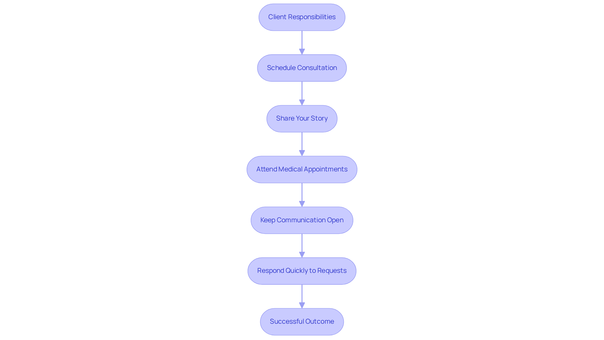
Client Responsibilities: What Do I Need to Do During the Legal Process?
Clients are at the heart of their legal journeys. At Vasquez Law Firm, we know how crucial your involvement is at every step. Have you ever felt overwhelmed by the process? We’re here to change that. Schedule your consultation, share your story, attend your meetings, and keep those lines of communication open with your lawyer. Quick responses to requests for documents and updates are vital for keeping your case on track.
Your active participation not only helps your case but can significantly influence the outcome. Research shows that cases with engaged clients often see settlements that can range from $10,000 to over $75,000, depending on the circumstances. By taking charge, you can ensure your case is handled efficiently, leading to better results.
Moreover, we’re committed to community service through pro bono work and legal education. Our outreach workshops are designed to make justice accessible to everyone. This reflects our dedication to supporting underserved communities and providing the care you deserve. Remember, we’re in this fight together - your future matters to us. Yo Peleo - We Fight.

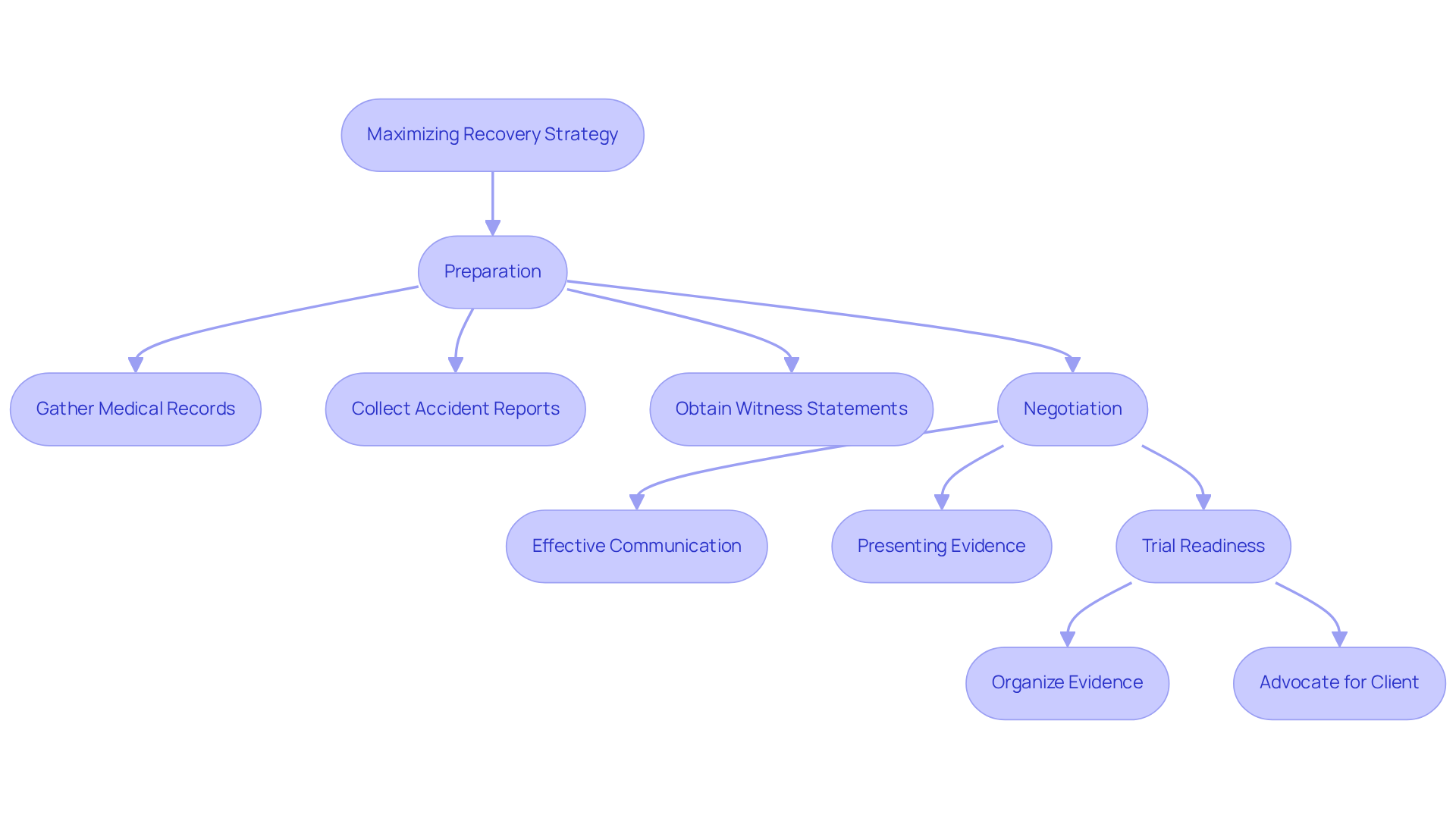
Maximizing Recovery: What Is Your Strategy for My Case?
At Vasquez Law Firm, we understand the real struggles you face when dealing with car accidents, which is why we offer a consultation to help you. Navigating legal matters can feel overwhelming, but our diverse approach is designed to enhance your recovery. We prepare thoroughly, negotiate assertively with insurance firms, and are ready to take your case to trial if necessary. With a proven track record, we leverage our extensive knowledge of personal injury law to fight for your rights, ensuring you receive the compensation you deserve.
Did you know that around 95-97% of personal injury cases, particularly car accident claims, are settled through agreements rather than going to trial? This high settlement rate highlights the importance of having a skilled attorney. We emphasize that preparation and clear communication are crucial during negotiations, as they can significantly impact the outcome.
Firms specializing in personal injury law often use strategic negotiation techniques. They present compelling evidence and leverage their understanding of insurance practices to secure favorable settlements. Take The Ledger Law Firm, for example; they’ve secured over $100 million in compensation for clients, showcasing how specialized knowledge can lead to successful negotiation outcomes.
The investigation process involves several critical steps, which can be discussed during a consultation. Gathering comprehensive medical records, accident reports, and witness statements is essential. This preparation not only strengthens your case but also positions your attorney to negotiate effectively with insurance companies. By ensuring that all evidence is meticulously organized and readily available, attorneys can advocate more persuasively for you, ultimately enhancing the likelihood of a favorable settlement.
Remember, you don’t have to face this alone. We’re here to fight for your family and your rights.

References and Testimonials: Can You Provide Client Feedback?
At Vasquez Law Firm, we take pride in our solid reputation, built on countless testimonials from our clients. Many of our employees share a deep commitment to helping hardworking individuals, especially when it comes to personal injury cases. We encourage potential clients to read through these testimonials, which highlight our dedication to achieving and providing justice.
Have you ever felt overwhelmed by the challenges of obtaining the help you need? Our testimonials reflect our success in assisting hundreds of clients in accessing necessary medical treatment and benefits. This reinforces our position as a trusted advocate in the legal community. We understand how overwhelming this feels, and we’re here to fight for you.
Your rights matter, and we’re committed to excellence and client satisfaction. Remember, you’re not alone in this fight. Yo Peleo - We Fight.
Conclusion
Navigating the aftermath of a car accident can feel overwhelming. But remember, having the right legal support can truly make a difference. This article highlights essential questions to ask during a car accident lawyer consultation, ensuring that you’re informed and empowered to make the best decisions for your case. By understanding the ins and outs of legal representation - from communication strategies to case management - you can better prepare for your journey toward justice.
Key points discussed include:
- The importance of experience in handling car accident cases
- The necessity of a transparent cost structure
- The critical role of effective communication throughout the legal process
Understanding the factors that influence case value and the thorough investigation methods employed by lawyers can significantly impact the outcomes of personal injury claims. With a focus on maximizing recovery through strategic negotiation and client involvement, we emphasize the collaborative nature of the attorney-client relationship.
Ultimately, seeking legal assistance isn’t just about navigating the complexities of the law; it’s about ensuring you receive the compensation you deserve and the support you need during this challenging time. Engaging with a knowledgeable car accident lawyer can provide peace of mind and pave the way for a brighter future. The journey toward recovery begins with informed choices - don’t hesitate to take that crucial first step. We’re here to fight for your family. Yo Peleo - We Fight.
Frequently Asked Questions
What experience does Vasquez Law Firm have in handling car accident cases?
Vasquez Law Firm has over 30 years of experience in personal injury law, specifically focusing on car accident cases.
What is the success rate of Vasquez Law Firm in car accident cases?
The firm boasts an impressive 98% success rate, reflecting their commitment to securing positive outcomes for their clients.
How much higher are settlements for individuals represented by attorneys compared to those without?
Individuals represented by seasoned attorneys often receive settlements nearly 3.5 times higher than those without legal representation.
Does Vasquez Law Firm provide services for immigrant healthcare workers?
Yes, the firm offers bilingual services to ensure clear communication and support for immigrant healthcare workers.
What communication strategies does Vasquez Law Firm employ to keep clients updated on their cases?
The firm prioritizes regular updates through phone calls, emails, and in-person meetings to keep clients informed about significant developments in their cases.
How does Vasquez Law Firm ensure transparency regarding fees?
The firm utilizes a contingency fee structure, meaning clients only pay a percentage of the settlement or award if their case is successful, alleviating the stress of upfront legal costs.
What should clients expect regarding their financial obligations when working with Vasquez Law Firm?
Clients can focus on their recovery without worrying about legal expenses, as they do not pay anything unless the firm wins their case.
How does Vasquez Law Firm foster strong attorney-client relationships?
The firm emphasizes open lines of communication, encouraging clients to voice their questions and concerns, which builds trust and leads to better outcomes.
List of Sources
- Experience Handling Car Accident Cases: Vasquez Law Firm's Proven Track Record
- Are Car Accident Lawyers Worth It? Here's What Statistics Say | Chute, O’Malley, Knobloch, and Turcy, LLC | Naperville, IL (https://thenapervillelawyer.com/are-car-accident-lawyers-worth-it-heres-what-statistics-say)
- vasquezlawnc.com (https://vasquezlawnc.com/testimonials)
- Personal Injury Attorneys | No Win No Fee | Vasquez Law Firm (https://vasquezlawnc.com/practice-areas/personal-injury)
- Top North Carolina & Florida Law Firm | Vasquez Law Firm (https://vasquezlawnc.com)
- How Often Do Personal Injury Lawyers Win? | Ryan Solis Law Group (https://rsolislaw.com/how-often-do-personal-injury-lawyers-win)
- Communication Strategy: How Will You Keep Me Updated on My Case?
- Nearly 80% of Law Firm Clients Feel Uncared For: New Survey Reveals Major Disconnect (https://prnewswire.com/news-releases/nearly-80-of-law-firm-clients-feel-uncared-for-new-survey-reveals-major-disconnect-302483162.html)
- Nearly 80% of Law Firm Clients Feel Uncared For: New Survey Reveals Major Disconnect (https://casestatus.com/blog/nearly-80-of-law-firm-clients-feel-uncared-for-new-survey-reveals-major-disconnect)
- Measures of Success at Law Firms Must Include Client Relations (https://news.bloomberglaw.com/us-law-week/measures-of-success-at-law-firms-must-include-client-relations)
- The Attorney-Client Relationship: A Communication Perspective (https://attorneyjournals.com/the-attorney-client-relationship-a-communication-perspective)
- How Legal Intake Software Transforms Customer Interaction for Law Firms | NorthPennNow (https://northpennnow.com/news/2024/nov/06/how-legal-intake-software-transforms-customer-interaction-for-law-firms)
- Cost Structure: What Are Your Fees and Payment Options?
- How Much Lawyers Usually Take from A Settlement (https://jurewitz.com/articles/how-much-lawyers-usually-take-from-a-settlement)
- mighty.com (https://mighty.com/blog/standard-personal-injury-fees)
- What Percentage Does a Lawyer Take From a Settlement? (https://naqvilaw.com/what-percentage-does-a-lawyer-take-from-a-settlement)
- What Percentage Does a Personal Injury Lawyer Take? (https://runioninjurylaw.com/faq/what-percentage-do-lawyers-take-for-a-personal-injury-case)
- Case Value Assessment: How Much Compensation Can I Expect?
- New Insights Into What Drives Settlement Amounts in California Car Crash Injury Claims (https://cbs42.com/business/press-releases/ein-presswire/842311266/new-insights-into-what-drives-settlement-amounts-in-california-car-crash-injury-claims)
- Average Car Accident Settlement in North Carolina [2025 Updated] (https://bridgmanganttlaw.com/blog/average-car-accident-settlement-in-north-carolina)
- New Year, New Legal Landscape: What to Expect in 2025 for Personal Injury Law - Wayne Hardee Law (https://waynehardeelaw.com/blog-topics/personal-injury-blog/new-year-new-legal-landscape-what-to-expect-in-2025-for-personal-injury-law)
- How Personal Injury Law Is Changing in 2025 (https://sugarman.com/news-and-blog/how-personal-injury-law-is-changing-in-2025)
- New Year, New Laws: What Personal Injury Victims Should Know About Legal Changes in 2025 (https://shayandassociates.com/post/new-year-new-laws-what-personal-injury-victims-should-know-about-legal-changes-in-2025)
- Investigation Process: How Will You Gather Evidence for My Case?
- The Importance of Thorough Investigations in Personal Injury Cases | Alan Ripka (https://alanripka.com/the-importance-of-thorough-investigations-in-personal-injury-cases)
- The Importance of a Thorough Investigation in a Personal Injury Case (https://law-de.com/the-importance-of-a-thorough-investigation-in-a-personal-injury-case)
- What a Car Injury Attorney Really Does for Your Case – WNY News Now (https://wnynewsnow.com/2025/12/03/what-a-car-injury-attorney-really-does-for-your-case)
- Nationwide Personal Injury Statistics (https://daveabels.com/blog/nationwide-personal-injury-statistics)
- clio.com (https://clio.com/blog/personal-injury-law-statistics)
- Case Management: Who Will Be Handling My Case?
- contentsnare.com (https://contentsnare.com/lawyer-statistics)
- Famous Quotes in the Law | Law Offices of Gary Green (https://ggreen.com/just-for-fun/famous-quotes-in-law)
- Legal Statistics for Lawyer's Success in 2025 (https://clio.com/blog/lawyer-statistics)
- Personal Injury Law Statistics and Industry Trends for 2026 (https://casepeer.com/blog/personal-injury-statistics)
- floridabar.org (https://floridabar.org/the-florida-bar-news/paralegals-urged-to-aggressively-manage-cases-under-new-civil-rules)
- Timeline Expectations: How Long Will My Case Take to Resolve?
- How Long Does a Car Accident Settlement Take? Timeline, Factors & What to Expect (https://ledgerlaw.com/how-long-does-a-car-accident-settlement-take)
- Personal Injury Cases and Industry Trends: Statistics 2025 (https://gainservicing.com/personal-injury-statistics-cases-industry-trends)
- visionarylawgroup.com (https://visionarylawgroup.com/how-long-can-a-car-accident-lawsuit-take)
- What Is the Average Car Accident Lawsuit Timeline? | Morris Bart Personal Injury Lawyers (https://morrisbart.com/faqs/car-accident-lawsuit-timeline)
- How Long Is the Legal Process of a Car Accident Case? (https://bestlawyers.com/article/legal-process-car-accident-case/6753)
- Client Responsibilities: What Do I Need to Do During the Legal Process?
- Personal Injury Statistics for 2026: Key Data, Trends, and Insights | Grow Law (https://growlaw.co/blog/personal-injury-stats)
- ramseylawpc.com (https://ramseylawpc.com/news/the-importance-of-honest-communication-with-a-personal-injury-law-firm)
- clio.com (https://clio.com/blog/personal-injury-law-statistics)
- Personal Injury Cases and Industry Trends: Statistics 2025 (https://gainservicing.com/personal-injury-statistics-cases-industry-trends)
- legalreader.com (https://legalreader.com/role-of-communication-between-clients-and-law-firms-in-personal-injury-cases)
- Maximizing Recovery: What Is Your Strategy for My Case?
- Why Personal Injury Lawsuits Are Taking More Time in 2025 (https://the702firm.com/blog/why-personal-injury-lawsuits-are-taking-more-time)
- What Percentage of Car Accident Cases Go to Trial? - Devoted Injury Lawyers (https://devotedinjurylawyers.com/what-percentage-of-car-accident-cases-go-to-trial)
- Personal Injury Statistics for 2026: Key Data, Trends, and Insights | Grow Law (https://growlaw.co/blog/personal-injury-stats)
- Chances of Winning a Personal Injury Lawsuit: Key Factors, Success Rates, and Tips for Maximizing Outcomes | The Ledger Law Firm (https://ledgerlaw.com/chances-of-winning-a-personal-injury-lawsuit)
- victimslawyer.com (https://victimslawyer.com/blog/law-firm-personal-injury-guide-expert-insights-for-2025)
- References and Testimonials: Can You Provide Client Feedback?
- legalfit.com (https://legalfit.com/why-legalfit/digital-marketing-blogs/why-reputation-management-is-crucial-for-law-firms)
- Home (https://gladiatorlawmarketing.com/law-firm-marketing-stats)
- How Client Testimonials Fuel Law Firm Client Acquisition (https://bestlawyers.com/article/client-testimonials-enhancing-law-firm-client-acquisition/5933)
- The Impact of Client Feedback on Law Firm Success (https://caretlegal.com/blog/the-impact-of-client-feedback-on-law-firm-success)
- The Importance of Client Testimonials for Law Firms | JD Supra (https://jdsupra.com/legalnews/the-importance-of-client-testimonials-5425385)