Introduction
Choosing the right legal representation in the face of healthcare negligence can feel overwhelming. You’re not alone in this struggle; many victims grapple with the aftermath of negligence, unsure of where to turn. Medical malpractice cases are complex, often requiring specialized knowledge to navigate the intricate web of laws and medical standards. So, how can a medical personal injury lawyer truly make a difference in your pursuit of justice?
This article explores ten compelling reasons to consider hiring a specialized attorney. We’ll shed light on the unique benefits they bring to the table and the potential pitfalls of opting for general representation. Remember, you deserve clarity and support in this fight.
Vasquez Law Firm: Specialized Legal Representation for Personal Injury Cases
Vasquez Law Firm stands out for individuals seeking specialized legal help in personal injury cases and for those in need of a medical personal injury lawyer, such as in situations involving health-related negligence, workplace injuries, and auto accidents. With an impressive 98% success rate and a history of securing millions in settlements, this firm is dedicated to advocating for clients and managing cases with care. Their deep experience as a medical personal injury lawyer means they can navigate the complexities of healthcare-related claims effectively.
In North Carolina, the average payout for healthcare-related claims is around $250,000. This highlights the need for expert legal counsel. Law firms with high success rates, such as those employing a medical personal injury lawyer like Vasquez Law Firm, are crucial for victims pursuing justice and fair compensation. Medical personal injury lawyers emphasize that understanding health-related negligence is vital, as it can significantly influence legal outcomes and ensure clients receive the compensation they deserve.
By choosing Vasquez Law Firm, clients gain a trusted partner committed to protecting their rights and achieving positive results in their healthcare legal matters. We understand how overwhelming this process can feel, but you don’t have to face it alone-we’re here to fight for you.

Understanding the Complexity of Medical Malpractice Laws
Health care negligence laws can feel overwhelming. They’re complex and require a solid understanding of both legal principles and healthcare practices. These laws set the standards of care that healthcare providers must follow, and any slip-up can lead to serious consequences.
For victims seeking justice, grasping these regulations is crucial. It directly impacts the strategy and approach taken in legal matters. You don’t have to navigate this alone; we’re here to help you understand your rights and fight for what you deserve.
Remember, you have the power to pursue your case. Let’s tackle this together - your future matters to us.
Access to Medical Experts for Stronger Case Support
Access to qualified healthcare professionals is crucial when dealing with health negligence. Have you ever felt overwhelmed by the complexities of a case? These experts provide vital testimony about the standard of care and whether it was breached. Their insights can significantly strengthen your argument, increasing your chances of success in court.
It’s important to know that a medical personal injury lawyer specializing in healthcare negligence has built connections with respected experts. This ensures you receive the best support for your claims. Remember, you don’t have to navigate this alone - we’re here to fight for you and your family.
Importance of Understanding Medical Records and Terminology
Health records are the backbone of any healthcare negligence case, offering a detailed account of patient care and provider actions. For lawyers, mastering healthcare terminology is essential; it enables them to interpret these documents accurately and build a compelling argument. A proficient medical personal injury lawyer specializing in healthcare errors will meticulously review these records, pinpointing inconsistencies and evidence of negligence that could significantly influence the case's outcome. Did you know that around 20% of healthcare malpractice incidents involve at least one documentation failure? This statistic underscores the critical role accurate health records play in legal proceedings. Moreover, documentation issues more than double the likelihood of a case resulting in a compensation payout, highlighting just how vital precise health records are.
Successful cases often hinge on demonstrating that a healthcare provider fell short of the expected standard of care, with well-documented health records serving as key evidence for the medical personal injury lawyer. For instance, in cases where necessary tests were overlooked or relevant symptoms were disregarded, health records can provide the crucial proof of negligence. Legal experts agree that a solid understanding of healthcare terminology not only aids a medical personal injury lawyer in examining records but also enhances their ability to communicate effectively with health professionals and present a robust case in court. Ultimately, the reliance on health records as evidence is paramount, with a significant portion of negligence claims depending on the clarity and accuracy of these documents. As specialists point out, health records are essential in establishing negligence by providing concrete proof of what transpired - or didn’t - during the treatment process.

Navigating the Higher Burden of Proof in Medical Malpractice
In healthcare negligence cases, plaintiffs face a tough road ahead. They must prove that a provider's carelessness directly caused their injuries. This high standard of proof requires a solid grasp of both healthcare and legal principles. That’s where a medical personal injury lawyer comes in, ready to tackle these challenges and ensure all vital evidence is presented effectively to bolster the client’s case.
Statistics reveal the hurdles plaintiffs encounter. Success rates can vary widely; for instance, plaintiffs win about 21-30% of medical malpractice lawsuits that reach court. Historical jury trends show that physicians triumph in roughly 70-80% of jury trials when the evidence is weak. This highlights the critical need for a skilled medical personal injury lawyer who can effectively argue the case and meet the burden of proof. As attorney Gary Green puts it, "An experienced attorney is essential for navigating the legal system."
By leveraging their expertise, a medical personal injury lawyer significantly boosts the chances of a favorable outcome, whether through settlement or trial. In Pennsylvania, it’s also crucial to note that a healthcare negligence lawsuit must be supported by a specialist's certificate of merit. Plus, plaintiffs have two years from the date of injury or discovery to file a claim.
Remember, you don’t have to face this alone. We’re here to fight for your family.

Risks of Hiring a General Personal Injury Lawyer for Medical Malpractice
Hiring a medical personal injury lawyer for a healthcare negligence case can be risky. Many of these lawyers simply don’t have the specialized knowledge and experience needed to navigate the complex world of healthcare-related legal regulations. This can lead to inadequate representation and, ultimately, unfavorable outcomes. Did you know that doctors win about 70% to 80% of healthcare negligence trials, especially when proof of carelessness is unclear? This statistic underscores the importance of having a medical personal injury lawyer who truly understands the nuances of healthcare negligence claims.
Every year, nearly 39.5 million Americans seek healthcare for personal injuries, underscoring the prevalence of these cases and the essential role of a medical personal injury lawyer for specialized legal representation. Specialized malpractice attorneys, such as a medical personal injury lawyer, bring invaluable expertise to the table, significantly boosting the chances of a successful outcome. They know the ins and outs of medical standards of care and can effectively gather and present evidence, including expert testimonies, to support their clients' claims. Without proper representation from a medical personal injury lawyer, cases can be dismissed or settled for far less than what’s fair. Many malpractice claims are resolved outside of court, but without a skilled medical personal injury lawyer, victims may not receive the compensation they deserve.
Experts in law emphasize that having the right strategy is crucial in these situations. A specialized attorney can help clients understand the complexities of their case and navigate the legal system with confidence. As Joseph Conboy puts it, "Winning a legal claim is not easy, but with the right attorney, plaintiffs have a better chance of success." It’s essential for clients to seek out a medical personal injury lawyer who specializes in healthcare negligence to ensure their cases are handled with the expertise they need. Plus, it’s worth noting that defendants win nearly 90% of healthcare liability cases that go to trial, further highlighting the necessity of hiring specialized attorneys.

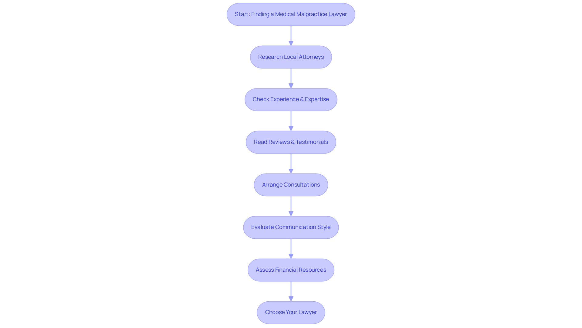
How to Find a Qualified Medical Malpractice Lawyer
Finding the right attorney for healthcare negligence can feel overwhelming. You might be wondering, "How do I even start?" Begin by researching local attorneys who are medical personal injury lawyers and specialize in medical malpractice. Look closely at their experience and areas of expertise. Reviews and testimonials from previous clients can offer valuable insights into their success rates and client satisfaction.
It’s wise to arrange several consultations - most clients meet with an average of three attorneys before making a decision. This gives you a chance to discuss your situation and gauge their communication style and approach to representation. Make sure the medical personal injury lawyer has a proven track record in handling cases like yours; this can significantly influence the outcome of your claim.
Don’t forget to consider their financial resources. Healthcare negligence lawsuits can be lengthy and require substantial investment in legal expertise. Partnering with a medical personal injury lawyer who genuinely values your concerns and shows commitment to your case can make a world of difference as you navigate the complexities of medical malpractice litigation.
At the Vasquez Law Firm, we operate on a contingency fee basis for personal injury cases. This means you pay nothing unless we succeed in your claim. This structure alleviates financial worries, allowing you to pursue justice without the stress of upfront costs. With direct access to experienced attorneys who understand your case inside and out, you can trust in our dedication to your representation.
Remember, nearly 800,000 Americans suffer permanent disability or lose their lives each year due to misdiagnoses. This highlights the importance of thorough research when selecting a lawyer. The typical healthcare negligence settlement in the U.S. ranges from $300,000 to $380,000, underscoring the financial stakes involved. As attorneys often emphasize, never settle for less in representation; capable counsel is essential for achieving justice.

Benefits of Choosing a Local Medical Malpractice Lawyer
Choosing a local malpractice attorney can make all the difference. These attorneys know the ins and outs of state-specific laws and regulations, which is crucial for navigating the complexities of the legal system. Their established connections with local healthcare professionals and court personnel can streamline the process, making your case more efficient. Plus, local lawyers are more accessible for meetings and consultations, which fosters better communication throughout your legal journey.
Have you ever felt overwhelmed by the thought of a malpractice lawsuit? You're not alone. Statistics show that a significant percentage of medical professionals - 71% of emergency medicine physicians and 82% of orthopedic surgeons - have faced malpractice lawsuits at least once. This highlights how common these situations are and underscores the need for skilled representation. Local attorneys not only understand the legal landscape but also have a commitment to their community, which often translates into a stronger work ethic and dedication to achieving favorable outcomes for their clients.
Successful local legal actions often hinge on this expertise. Lawyers who grasp the subtleties of local court dynamics and have established networks can leverage these connections to strengthen their clients' positions. This local knowledge not only helps in crafting compelling arguments but also boosts the chances of securing favorable settlements or verdicts. Ultimately, selecting a local medical personal injury lawyer can significantly enhance your chances of a successful claim. It’s a wise choice for anyone seeking justice in the face of healthcare negligence.

Common Types of Medical Malpractice Cases
Healthcare negligence can take many forms, like misdiagnosis, surgical errors, medication mistakes, and birth injuries. Each situation brings its own set of challenges, and understanding these can help you recognize if you’ve experienced negligence. Have you ever felt overwhelmed by a medical mistake? You’re not alone.
These cases require specific strategies to prove negligence, and knowing what to look for is crucial. It’s important to act quickly; seeking a medical personal injury lawyer can make a significant difference in your situation. Remember, we’re here to fight for you and your rights. Your health and well-being matter, and we’ll guide you through this process every step of the way.

Understanding Entitlements in a Medical Malpractice Lawsuit
In a medical malpractice lawsuit, victims often face daunting challenges that a medical personal injury lawyer can assist with. You might be wondering: what compensation am I entitled to? This includes:
- Medical expenses
- Lost wages
- Pain and suffering
- Emotional distress
Understanding these entitlements is crucial as you navigate the legal process.
At Vasquez Law Firm, we’re here to fight for you. We work on a contingency fee basis for personal injury cases, meaning you pay nothing unless we win. This ensures that financial constraints never hold you back from seeking the justice you deserve. Our specialized medical personal injury lawyer is ready to help you accurately assess your potential compensation, ensuring that every damage is accounted for in your claims.
We also offer flexible payment plans tailored to your financial situation, making quality legal representation accessible to everyone. With direct access to your attorney throughout your case, you can trust that experienced lawyers who know your case intimately will be by your side every step of the way.
Remember, you’re not alone in this fight. We understand how overwhelming this feels, and we’re committed to standing by you. Your future matters to us - let’s take the next step together.

Conclusion
Choosing a specialized medical personal injury lawyer is essential for navigating the complex world of healthcare negligence. These professionals have the expertise to advocate effectively for victims, ensuring their rights are protected and they receive the compensation they deserve. With a deep understanding of medical malpractice laws and access to relevant medical experts, a skilled attorney can significantly boost the chances of a favorable outcome in these challenging cases.
Have you ever felt overwhelmed by the intricacies of medical records and terminology? It’s crucial to understand that meeting the higher burden of proof in malpractice cases can be daunting. That’s why having a dedicated medical personal injury lawyer can truly make a difference. The statistics show the risks of hiring general personal injury lawyers, highlighting the need for specialized expertise in medical malpractice to avoid inadequate representation and unfavorable outcomes.
In summary, the complexities of medical malpractice cases require not just legal knowledge but also a compassionate approach to client care. Victims of healthcare negligence should prioritize finding a qualified medical personal injury lawyer who can navigate the legal system effectively. Taking action and seeking the right representation can lead to justice and rightful compensation. Remember, you have the power to advocate for your rights and well-being in the face of medical errors. We’re here to fight for your family.
Frequently Asked Questions
What types of cases does Vasquez Law Firm specialize in?
Vasquez Law Firm specializes in personal injury cases, particularly those involving health-related negligence, workplace injuries, and auto accidents.
What is the success rate of Vasquez Law Firm?
Vasquez Law Firm has an impressive success rate of 98%, with a history of securing millions in settlements for their clients.
Why is it important to have a medical personal injury lawyer?
A medical personal injury lawyer is crucial because they have the expertise to navigate the complexities of healthcare-related claims and understand health-related negligence, which can significantly influence legal outcomes.
What is the average payout for healthcare-related claims in North Carolina?
The average payout for healthcare-related claims in North Carolina is around $250,000.
How does Vasquez Law Firm support clients in understanding their rights?
Vasquez Law Firm provides guidance to clients on the complexities of health care negligence laws and helps them understand their rights, ensuring they can pursue justice and fair compensation.
Why is access to medical experts important in personal injury cases?
Access to qualified healthcare professionals is crucial as they provide vital testimony regarding the standard of care and whether it was breached, which can significantly strengthen a case.
How does Vasquez Law Firm assist clients overwhelmed by the legal process?
Vasquez Law Firm offers support and advocacy, ensuring clients do not have to navigate the legal process alone and are committed to fighting for their rights and achieving positive outcomes.