Introduction
Navigating the aftermath of a personal injury can feel overwhelming. Many victims find themselves lost and vulnerable, unsure of where to turn. But engaging a skilled injury attorney can change everything. They transform a complex legal process into a clearer path toward justice and compensation.
What unique advantages do experienced injury attorneys bring to the table? This article explores ten compelling reasons to choose seasoned legal representation. We’ll shed light on how the right attorney can effectively advocate for clients and provide the support they need during these challenging times. Remember, you’re not alone in this fight.
Vasquez Law Firm: Expert Legal Representation for Personal Injury Cases
Vasquez Law Firm stands out as a leading practice in Charlotte, North Carolina, specializing in . With an impressive and having helped over 30,000 individuals, we’re committed to providing . Our experienced attorneys ensure that every client receives and tailored to their unique needs. We understand how overwhelming this process can feel, and our allow us to communicate effectively with a diverse clientele.
In a competitive landscape where many personal injury firms share average success rates, our at Vasquez Law Firm’s sets us apart as a reliable advocate for those seeking justice and compensation. Have you ever felt lost in the aftermath of an accident? You don’t have to . We’re here to fight for your family and protect your rights, ensuring you receive the clarity you deserve in these challenging moments.

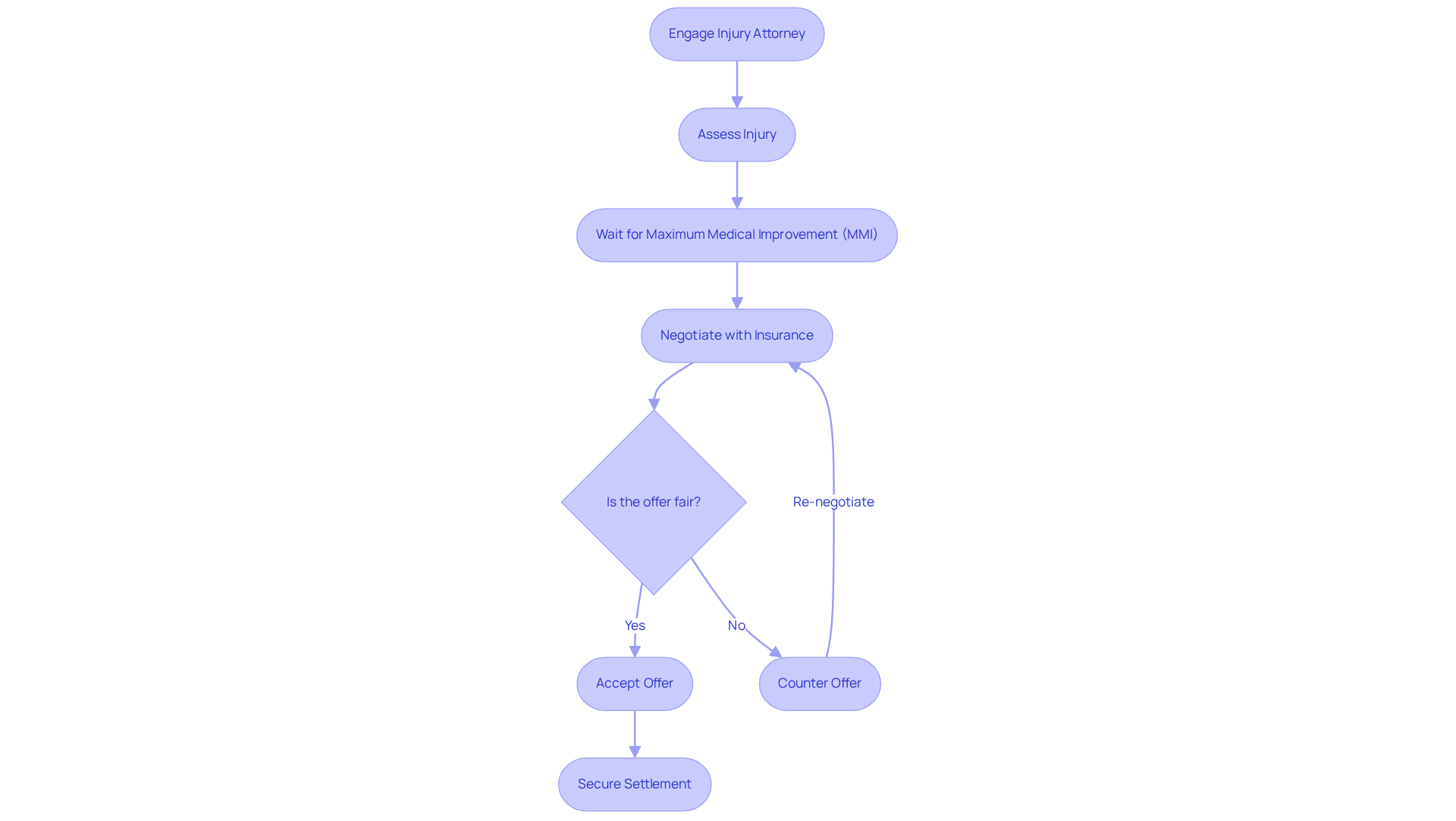
Maximize Your Compensation with Skilled Negotiators
At Vasquez Law Firm, we understand the real struggles you face after an injury, and we are committed to being for our clients. can feel overwhelming, especially when you’re trying to recover. Our skilled negotiators, known as good injury attorneys, excel at maximizing compensation for by using their deep knowledge of insurance tactics to advocate effectively for you.
Imagine receiving the - covering . That’s what we aim for. By employing , good injury attorneys can not only improve your financial outcome but also lessen the stress of managing the claims process. This allows you to focus on what truly matters: your recovery.
With multiple locations across North Carolina, we ensure that is accessible to everyone, regardless of financial circumstances. You can so you don’t have to face this fight alone. We’re here to support you every step of the way. Remember, your future matters to us, and we’re committed to . Yo Peleo - We Fight.

Navigate Complex Legal Processes with Professional Guidance
Navigating the regulatory landscape of can feel overwhelming. Have you ever found yourself lost in the complexities? That’s where professional guidance becomes essential. At Vasquez Law Firm, we excel in providing -from filing claims to court representation when necessary. Our lawyers understand the regulatory requirements and timelines, ensuring you’re well-informed and ready at every stage.
This comprehensive support allows you to concentrate on your recovery while we adeptly manage the . If you experience a , it’s crucial to .
- Seek medical assistance, even if you feel fine.
- Report the incident to a supervisor in writing if possible.
- Take photos of the site and any injuries.
- Gather witness names and contact details.
- Call an attorney before speaking with insurance providers.
Remember, Vasquez Law Firm is available , emphasizing the importance of immediate action.
In North Carolina, the can vary greatly depending on complexity. Simple matters might conclude within 90 days. By collaborating with , you can and with confidence. We’re here to fight for your family-your future matters to us.

Leverage Local Expertise to Understand State-Specific Laws
At Vasquez Law Firm, we understand the real struggles you face when dealing with and the importance of finding in North Carolina. The laws can be confusing, with , , and that can impact your case. But you don’t have to navigate this alone. Our local knowledge allows us to craft effective strategies that comply with state regulations, ensuring you receive the .
Have you ever felt overwhelmed by the ? We’re here to fight for you. Our team includes good injury attorneys who are , and we’re committed to guiding you every step of the way. , and we’ll make sure they’re protected.
Remember, we’re in this fight together. With our support, you can feel confident moving forward. Let us help you take the .
Receive Emotional Support and Reassurance During Tough Times
can be incredibly tough, often leaving clients feeling anxious and uncertain. At Vasquez Law Firm, we understand these struggles and prioritize throughout the legal process. Our lawyers don’t just bring professional expertise; they also provide comfort during these challenging times. By fostering a supportive atmosphere, we help individuals feel more secure as they navigate their cases.
Research shows that those who receive consistent tend to recover faster and manage pain more effectively. This reinforces the importance of a compassionate approach. Our dedication to emotional well-being shines through in our practices, which include:
- Active listening
- A focus on the individual’s overall experience
This method not only enhances the legal process but also leads to better outcomes, as clients are more likely to engage actively in their cases when they feel understood and supported.
It’s crucial to recognize that emotional harm can be just as debilitating as physical injuries, making legal acknowledgment and compensation essential. This highlights the need to address in legal advocacy. Vasquez Law Firm has successfully assisted hundreds of workers suffering from (RSI), ensuring they receive the treatment and benefits they deserve.
With a commitment to no upfront fees and billing only upon victory, we demonstrate our of those we serve. Remember, you’re not alone in this fight-we’re here to support you every step of the way.

Gain an Advantage in Negotiations with Insurance Companies
Engaging good attorneys, such as , for gives you a significant edge. Our good injury attorneys are aware of the common tactics insurers use to downplay injuries and push for quick settlements. We fight vigorously for you, ensuring every aspect of your injury - like future medical expenses and emotional distress - is fully addressed in settlement talks. This strategic approach not only boosts your chances of a fair settlement but often leads to much than you could secure on your own.
Did you know that individuals represented by attorneys receive settlements about than those without representation? For instance, a farm worker secured a $4.9 million settlement after a car crash, showcasing the financial benefits of having professional counsel on your side. Our good injury attorneys excel at negotiating with insurance companies, using their expertise to counter lowball offers and effectively navigate complex legal processes.
We wait until you reach before starting negotiations, allowing us to provide a comprehensive assessment of your long-term needs. This ensures that settlements reflect the true extent of your damages. Our proactive and informed strategy not only protects your financial stability but also addresses your recovery needs thoroughly.
Remember, :
- You have 30 days to report your condition.
- You have one year to submit a .
Don’t risk losing your rights by waiting. With a 95% success rate, thousands of injured workers have trusted Vasquez Law Firm, and you can too.
We’re here to fight for your family. to us. Yo Peleo - We Fight.

Benefit from Contingency Fee Arrangements to Reduce Financial Risk
At Vasquez Law Firm, we understand the real struggles you face when dealing with , and we strive to be among the who can help you. can be overwhelming, especially when you’re unsure about the costs involved. That’s why we utilize a - meaning . This approach allows you to pursue justice without the anxiety of upfront fees.
Our interests align with yours. When you succeed, we succeed. Statistics show that the , with many lawyers charging around 33% to 35% of the total recovery. This setup not only makes attorney representation attainable but also motivates us to thoroughly assess your situation and negotiate effectively. After all, our payment is directly linked to your success.
We believe that everyone deserves . That’s why we ensure you have throughout the process. You won’t be passed off to paralegals or junior staff. With offices in Charlotte, Concord, and Huntersville in North Carolina, as well as locations in Florida, we’re strategically positioned to assist you conveniently. We’re here to broaden of good injury attorneys.
Have you ever felt lost in the legal process? You’re not alone. We’re in this fight with you, ready to guide you every step of the way. Your future matters to us, and we’re committed to .

Ensure Compliance with Deadlines and Legal Requirements
Timely action is crucial in . Missing deadlines can lead to the dismissal of claims, and statistics show that this is a common pitfall - . In 2021, , highlighting just how important it is to comply with deadlines.
At Vasquez Law Firm, we understand the stress this can cause. That’s why we guarantee that all are met, giving you peace of mind. Our for significant dates and handle all necessary submissions. This allows you to focus on your recovery while we on your behalf.
But we don’t stop there. Vasquez Law Firm offers and , ensuring you have immediate access to legal help when you need it most. As Thaddeus P. Mikulski Jr. wisely states, "Don't let ." This proactive approach not only safeguards your rights but also enhances your chances of achieving favorable outcomes.
We’re here to fight for your family. matters to us. Yo Peleo - We Fight.

Prepare for Court Representation if Your Case Goes to Trial
When a heads to trial, Vasquez Law Firm is ready to fight for you. Their bring extensive expertise in , skillfully navigating the complexities of presenting arguments before judges and juries. Preparation is key; the firm meticulously gathers evidence, interviews witnesses, and crafts tailored to each unique situation. This thorough approach not only strengthens your case but also instills confidence as you face the trial process with the help of good injury attorneys.
Have you ever felt overwhelmed after a ? It’s crucial to take immediate steps:
- Seek medical care - even if you feel fine
- Document the scene and damages
- Consult a lawyer before discussing matters with insurance companies
Did you know that that go to court? This highlights the . For example, a construction worker recently secured a $13 million settlement after suing for negligence, showcasing the potential rewards of diligent representation.
As one seasoned attorney wisely noted, "." Insurers are more likely to improve their offers when they see a case is prepared for trial. With a commitment to excellence, Vasquez Law Firm ensures that you are well-equipped to tackle any that come your way. Remember, you’re not alone in this fight - we’re here to support you every step of the way.

Conclusion
Choosing the right injury attorney can make a world of difference in your personal injury case. It’s not just about legal expertise; it’s about easing the stress of navigating complex processes and boosting your chances of fair compensation. At Vasquez Law Firm, skilled attorneys blend local knowledge with compassionate support, ensuring you feel empowered and informed every step of the way.
Why should you choose experienced personal injury attorneys? They know how to maximize your compensation through effective negotiation, navigate state-specific laws, and provide the emotional support you need during tough times. Don’t underestimate the importance of meeting deadlines and legal requirements - they’re crucial for the success of your claim. With a proven track record and a commitment to client welfare, Vasquez Law Firm embodies the qualities that make good injury attorneys essential allies in your pursuit of justice.
Remember, hiring a personal injury attorney is a significant decision. You deserve representation that prioritizes your rights and well-being. By choosing dedicated attorneys, you can rest easy knowing you’re not alone in your fight for justice. You have advocates who will stand by you through every challenge. Taking action now can pave the way for a brighter future, ensuring you receive the support and compensation you rightfully deserve.
We’re here to fight for your family. Your future matters to us. Yo Peleo - We Fight.
Frequently Asked Questions
What is the Vasquez Law Firm's area of specialization?
The Vasquez Law Firm specializes in personal injury cases.
What is the success rate of the Vasquez Law Firm?
The Vasquez Law Firm has an impressive success rate of 98%.
How many individuals has the Vasquez Law Firm helped?
The firm has helped over 30,000 individuals.
What kind of support does Vasquez Law Firm provide to clients?
The firm provides personalized attention and strategic guidance tailored to each client's unique needs.
How does Vasquez Law Firm accommodate a diverse clientele?
The firm offers bilingual capabilities to effectively communicate with clients from various backgrounds.
What role do skilled negotiators play at Vasquez Law Firm?
Skilled negotiators at the firm maximize compensation for personal injury victims by effectively advocating and using their knowledge of insurance tactics.
What types of compensation can clients expect to recover?
Clients can expect to recover compensation for medical expenses, lost wages, and pain and suffering.
How does Vasquez Law Firm ensure accessibility to quality representation?
The firm has multiple locations across North Carolina, making quality representation accessible regardless of financial circumstances.
What steps should be taken after experiencing a construction accident?
After a construction accident, one should seek medical assistance, report the incident to a supervisor in writing, take photos of the site and injuries, gather witness names and contact details, and call an attorney before speaking with insurance providers.
How does Vasquez Law Firm assist clients throughout the legal process?
The firm provides expert support from filing claims to court representation, ensuring clients are well-informed and ready at every stage of the process.
What is the typical timeframe for settling personal injury claims in North Carolina?
The time to settle personal injury claims can vary greatly; simple matters might conclude within 90 days.
How can clients reach Vasquez Law Firm in case of emergencies?
Vasquez Law Firm is available 24/7 for emergencies, emphasizing the importance of immediate action.