Introduction
Navigating the aftermath of a car accident can feel overwhelming. You might be unsure of your rights or the steps you need to take to secure the compensation you deserve. This is where a personal injury attorney comes in. They offer invaluable support and expertise that can make all the difference in your case.
Have you ever felt lost in the legal maze? What challenges might you face if you try to tackle this alone? A skilled attorney can transform your experience, guiding you through the complexities of personal injury law with clarity and compassion. Remember, you don’t have to face this fight by yourself - we’re here to help.
Understand Legal Complexities with Expert Guidance
Navigating the regulatory landscape after a car accident can feel overwhelming. Have you ever found yourself lost in the legal jargon? At Vasquez Law Firm, our personal attorneys are here to help. We break down complicated terms and processes, ensuring you understand your rights and the steps you need to take.
Understanding liability, negligence, and the legal standards for personal harm claims is crucial. These factors can significantly influence the outcome of your case. Research shows that 126 personal harm cases occur for every 1,000 individuals in the U.S. This highlights how many people are unaware of their rights after an accident. You deserve to know what you’re entitled to, and that’s why professional guidance is essential.
Our lawyers not only clarify these nuances but also serve as a personal injury attorney for car accident victims and advocate fiercely for them in workplace incidents. We’re committed to ensuring you receive the compensation and medical care you deserve. Informed claimants are better positioned to secure appropriate compensation, leading to more favorable outcomes.
As we look ahead to 2026, courts and insurers are placing significant emphasis on pain-and-suffering settlements. This makes it even more crucial for you to have knowledgeable legal representation. Remember, you don’t have to face this alone - we’re in the fight with you. Your future matters to us. Yo Peleo - We Fight.

Negotiate Effectively with Insurance Companies
Insurance firms often aim to reduce payouts, leaving accident victims with inadequate compensation for their injuries. Have you ever felt lost in this process? Hiring a personal injury attorney for car accident cases can make a significant difference. These legal professionals know how to negotiate effectively, using their expertise and insights from past cases to fight for fair settlements. They’re skilled at countering low offers, presenting strong arguments that justify higher compensation based on your unique situation.
It’s crucial to act quickly; you have 30 days to report your accident and one year to submit a formal claim. The Vasquez Law Firm emphasizes that immediate medical treatment is essential to protect your rights - waiting can jeopardize your case. Remember, 95% of personal injury lawsuits resolve before going to trial, showcasing the benefits of having a personal injury attorney for car accident cases by your side. With a 95% success rate, the Vasquez Law Firm has helped thousands of injured workers secure the compensation they deserve. Their negotiation skills can lead to successful outcomes, ensuring that victims receive the financial support necessary for recovery and future stability. We’re here to fight for your family. Yo Peleo - We Fight.

Gather and Present Strong Evidence for Your Case
The success of a personal harm claim hinges on the strength of the evidence you present. Have you ever felt overwhelmed by the legal process? Personal injury attorneys for car accident cases, such as those at Vasquez Law Firm, are here to help. They excel at gathering crucial evidence - medical records, accident reports, and witness statements - turning it into a compelling story that supports your claim. This not only demonstrates liability but also highlights the extent of damages during negotiations or in court.
Strong evidence is your ally. It significantly boosts your chances of a favorable outcome. In fact, personal injury cases with solid evidence often see higher success rates; vehicle accident cases, for example, boast a 61% success rate for plaintiffs. Attorneys stress that thorough documentation and strategic presentation of evidence are key to achieving fair compensation for those they represent. As Zachary C. Cole, Esq. puts it, "The ability to accurately value a claim can significantly impact settlement outcomes."
Looking ahead, the claims process is set to become more technical in 2026. This makes it even more crucial for claimants to have skilled representation from a personal injury attorney for car accident cases. Vasquez Law Firm offers prompt assistance to help you navigate these complexities. With complimentary consultations and 24/7 emergency support, they’re committed to helping you understand your rights and options in personal damage claims. Your future matters to us - call 1-844-967-3536 for immediate legal help.

Leverage Experience in Similar Cases
Personal injury lawyers are here to help you navigate the tough times. Did you know that around 400,000 personal injury claims are filed each year in the U.S.? With their extensive experience, these lawyers can anticipate challenges and recognize the tactics used by insurance companies. This familiarity allows them to implement proven strategies that lead to successful outcomes.
Take the Vasquez Law Firm, for example. Their skilled legal representatives often secure higher settlement amounts thanks to their negotiation prowess and understanding of compensation benchmarks. Recent success stories show that experienced attorneys have achieved settlements averaging $37,248 for car accident cases, proving their ability to effectively navigate complex judicial landscapes.
Moreover, their knowledge of regional regulations and courtroom practices guarantees that you receive top-notch representation throughout the judicial process. As one client shared, 'Vasquez Law Firm fought for me and I received the compensation I deserved.' This highlights the firm’s commitment to compassionate legal representation and their impressive success rate.
It’s also important to note that 95% of personal claims resolve before trial, showcasing the proficiency of seasoned legal professionals in securing favorable results. With motor vehicle accidents making up over 50% of all personal injury claims, having a knowledgeable personal injury attorney for car accident cases like those at Vasquez Law Firm can truly make a difference in your case. Remember, you don’t have to face this alone-we’re in the fight with you.

Ensure Compliance with Legal Deadlines
Personal harm cases come with strict deadlines known as statutes of limitations, and these can vary from state to state. Missing these deadlines can mean losing your right to seek compensation. That’s where a personal injury lawyer steps in. They’re crucial in keeping track of important dates and filing necessary documents on time. This proactive approach not only protects your claim but also lets you focus on what really matters - your recovery - without the added stress of legal complexities.
Have you ever felt overwhelmed by the legal process? Engaging a personal injury attorney for car accident cases early on can significantly boost your chances of a favorable outcome. They understand the ins and outs of the law and can navigate the complexities of your case effectively. Remember, you don’t have to face this alone. We’re here to fight for your family and ensure your rights are protected.

Assess Full Extent of Damages for Maximum Compensation
Assessing the full scope of damages is vital for securing maximum compensation in personal injury cases, especially for serious conditions like herniated discs, vertebral fractures, paralysis, and traumatic brain injuries. Personal injury lawyers possess the expertise to evaluate both financial losses - like medical expenses and lost wages - and non-financial damages, which encompass pain and suffering. As a personal injury lawyer puts it, "Understanding the nuances of both economic and non-economic damages is crucial for maximizing a person's compensation."
By leveraging their knowledge of local laws and insurance tactics, these legal professionals help clients grasp the true value of their claims. This thorough assessment is essential, ensuring that all relevant damages are considered during negotiations or court proceedings. Recent trends show that recognition of pain and suffering is on the rise, with courts placing greater emphasis on these non-economic damages in 2026. Victims represented by experienced legal professionals often secure significantly larger settlements than those who navigate the process alone; in fact, the average compensation among surveyed plaintiffs was $52,900. Understanding the evolving landscape of personal injury law in 2026 can greatly impact the outcome of a claim, highlighting the importance of expert support.
Have you ever felt overwhelmed by the complexities of your case? You’re not alone. We’re here to fight for your family and ensure you receive the compensation you deserve. Your future matters to us - let’s take this journey together.

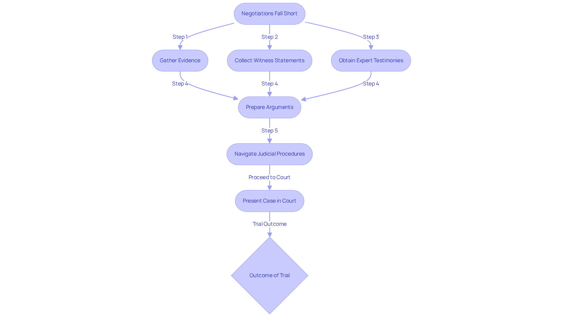
Represent You in Court if Necessary
When negotiations fall short, a personal injury attorney steps in to fight for you in court. They prepare meticulously, gathering evidence, witness statements, and expert testimonies to build a strong case. This groundwork is vital; solid evidence can significantly sway the outcome in your favor. Attorneys use their courtroom experience to navigate judicial procedures effectively, presenting arguments that resonate with judges and juries alike. Did you know that plaintiffs win about 50 to 60 percent of trials? This statistic highlights the importance of having skilled legal representation on your side. As one lawyer noted, a seasoned legal representative can greatly enhance your chances of success, making it essential to seek expert assistance when pursuing justice for your damages.
Personal injury cases can take months or even years to resolve, but with the right lawyer, you can boost your chances of a positive verdict. If your vehicle-related damage was caused by someone else, like a contractor or another driver, you might have the right to pursue a separate personal claim against them. Navigating these claims can be complex, especially for immigrant healthcare workers who face unique challenges. Having an informed lawyer by your side ensures you understand your rights and options, empowering you to advocate for the compensation you deserve. Remember, you’re not alone in this fight-we’re here to support you every step of the way.

Provide Emotional Support and Guidance
Car accidents can leave you feeling overwhelmed. That’s why a personal injury attorney for car accident cases is crucial, not just for legal representation, but also for emotional support. We understand the stress and anxiety you’re facing. Our team is here to offer reassurance and guidance as you navigate your recovery journey.
Imagine having someone handle all the communications with insurance companies and regulatory bodies. This way, you can focus on what truly matters: your recovery. Research shows that clients who receive emotional support from their attorneys report higher satisfaction and better recovery outcomes. This support can ease feelings of isolation and distress, making your recovery experience more positive.
At Vasquez Law Firm, we recognize that addressing the psychological impacts of accidents is just as important as consulting a personal injury attorney for car accident cases. We’re dedicated to fighting for your rights and ensuring you get the compensation you deserve. Remember, you’re not alone in this fight. We’re here to support you every step of the way.
Access Legal Representation Without Upfront Costs
Many personal injury attorneys for car accidents, including those at Vasquez Law Firm, operate on a contingency fee basis. This means you can seek representation without any upfront costs. If your case is successful, attorneys receive a percentage of the settlement-usually between 33.3% and 40%. This model eases the financial strain that often comes with hourly fees, making a personal injury attorney for car accident victims accessible to those facing economic challenges after an accident.
Have you ever felt overwhelmed by the costs of legal representation? Statistics show that this fee structure significantly improves access to justice, allowing individuals to pursue their rights without the stress of upfront expenses. As personal injury attorney for car accident Jeffrey Glassman points out, 'If all personal injury attorneys for car accident declined to accept cases on a contingency fee basis, it would effectively prevent a significant number of individuals from accessing the legal system for remedy.' This model fosters a partnership between clients and their personal injury attorney for car accident cases, motivating lawyers to achieve the best outcomes for those they represent.
It’s important to note that if your case goes to trial, the contingency fee may increase, reflecting the additional work and risk involved. At Vasquez Law Firm, we also offer flexible payment options for other practice areas, ensuring that everyone can access quality representation, no matter their financial situation. Remember, we’re here to fight for your family and your rights.

Choose Vasquez Law Firm for Trusted Representation
Vasquez Law Firm stands out with a remarkable 98% success rate when represented by a personal injury attorney for car accident cases. Have you ever felt overwhelmed by the complexities of dealing with a personal injury claim and thought about consulting a personal injury attorney for car accident? Clients often share their relief at our compassionate approach, which ensures they receive the attention and representation they truly deserve.
Our bilingual team makes it easier for Spanish-speaking individuals to navigate the legal process, fostering clear communication and understanding. We understand how overwhelming this feels, and that’s why we’re committed to being available 24/7 for emergencies. Your needs matter to us, and we’re here to address them at any time.
Choosing Vasquez Law Firm as your personal injury attorney for car accident cases means selecting a trusted partner in your fight for justice. We’ve handled these challenges before, and we’ll fight for you too. Your future matters to us - let’s navigate the complexities of personal injury law together.

Conclusion
Navigating the aftermath of a car accident is tough. It’s filled with legal complexities and emotional hurdles that can leave anyone feeling overwhelmed. Hiring a personal injury attorney isn’t just about getting legal help; it’s a vital step toward ensuring that victims receive the compensation and support they truly deserve. With expert guidance and strong negotiation skills, personal injury attorneys are here to help you through this challenging time.
Throughout this article, we’ve highlighted the importance of having skilled legal representation. From understanding liability and gathering solid evidence to negotiating with insurance companies and meeting legal deadlines, personal injury attorneys are equipped to handle the intricacies of these cases. Their experience not only boosts your chances of securing favorable outcomes but also provides essential emotional support when you need it most.
If you’re facing the aftermath of a car accident, remember: you don’t have to navigate this journey alone. Engaging a personal injury attorney, like those at Vasquez Law Firm, can make a significant difference in your pursuit of justice and compensation. By seeking professional assistance, you can focus on your recovery while ensuring your rights are protected. Your future matters, and taking that first step toward legal representation can pave the way for a brighter tomorrow. We’re here to fight for your family. Yo Peleo - We Fight.
Frequently Asked Questions
What should I do after a car accident regarding legal guidance?
It is important to seek expert guidance to navigate the regulatory landscape. Personal attorneys at Vasquez Law Firm can help clarify complicated legal terms and processes, ensuring you understand your rights and the steps you need to take.
Why is understanding liability and negligence important after an accident?
Understanding liability, negligence, and the legal standards for personal harm claims is crucial because these factors can significantly influence the outcome of your case.
How common are personal harm cases in the U.S.?
Research shows that there are 126 personal harm cases for every 1,000 individuals in the U.S., highlighting the importance of being aware of your rights after an accident.
How can a personal injury attorney help car accident victims?
A personal injury attorney can advocate for car accident victims, ensuring they receive the compensation and medical care they deserve. They can also help clarify legal nuances and improve the chances of a favorable outcome.
What is the importance of timely action after an accident?
It is crucial to act quickly after an accident; you have 30 days to report the accident and one year to submit a formal claim. Delaying medical treatment can jeopardize your case.
What is the success rate of personal injury lawsuits?
Approximately 95% of personal injury lawsuits resolve before going to trial, indicating the benefits of having a personal injury attorney by your side.
How does evidence impact a personal harm claim?
The strength of the evidence presented is vital for the success of a personal harm claim. Strong evidence, such as medical records and witness statements, can significantly boost your chances of a favorable outcome.
What role does the Vasquez Law Firm play in gathering evidence?
Attorneys at Vasquez Law Firm excel at gathering crucial evidence and presenting it strategically to support your claim, demonstrating liability and the extent of damages during negotiations or in court.
What is the expected trend for the claims process in 2026?
The claims process is anticipated to become more technical in 2026, making it increasingly important for claimants to have skilled representation from a personal injury attorney.
How can I contact the Vasquez Law Firm for assistance?
You can call 1-844-967-3536 for immediate legal help and to understand your rights and options in personal damage claims. The firm offers complimentary consultations and 24/7 emergency support.