Introduction
Navigating the aftermath of an auto accident can feel overwhelming. With over 247,000 traffic crashes reported in North Carolina alone, the need for expert legal representation is more crucial than ever. Have you ever felt lost in the chaos that follows an accident? This article explores ten compelling reasons why hiring an auto injury accident lawyer is essential for anyone seeking justice and fair compensation.
When the complexities of insurance negotiations, medical expenses, and legal proceedings start to pile up, it’s easy to feel stressed and uncertain. But understanding the pivotal role a skilled attorney plays can make all the difference. You don’t have to face this journey alone; we’re here to fight for you and help you reclaim your peace of mind while securing the compensation you deserve.
Vasquez Law Firm: Expert Legal Support for Auto Injury Claims
Vasquez Law Firm stands out in Charlotte, North Carolina, as a trusted ally for those navigating the aftermath of an auto injury accident. Have you ever felt overwhelmed after an accident? With a proven track record of representing over 30,000 individuals, we ensure our clients receive the compensation they deserve. In a state where car accidents are all too common——having a knowledgeable attorney can make all the difference.
Our team is dedicated to providing expert legal support, making us a reliable choice for both English and Spanish-speaking clients. We understand how crucial clear communication is in a diverse community, especially when it comes to legal matters. Did you know that many accident victims face significant financial burdens? Severe injuries often lead to claims exceeding $50,000. By hiring an experienced lawyer, you can navigate the complexities of your case more effectively, maximizing your potential settlement.
At Vasquez Law Firm, we operate on a contingency basis and offer free initial consultations. This commitment to client support, combined with our established history, reinforces our position as a dependable partner for victims of personal harm. Your future matters to us, and we’re here to help. Yo Peleo — We Fight.
Insurance Negotiation: Securing Fair Compensation with Legal Expertise
Navigating insurance negotiations after a car accident can feel overwhelming. You’re not alone in this struggle. A skilled lawyer from Vasquez Law Firm stands ready to represent you, tirelessly working to secure the compensation for your injuries and losses.
These attorneys understand the tactics that insurance companies use—such as downplaying injuries or offering lowball settlements. With their expertise, they can effectively counter these strategies. This not only helps you but ensures that every aspect of your claim is considered, from past and future medical expenses to lost income and property damage.
Did you know that plaintiffs in auto accident claims win favorable verdicts 61% of the time when cases go to trial? This statistic highlights the critical need for an attorney for negotiation. By employing proven negotiation strategies, your attorney can significantly boost the chances of achieving a settlement that truly reflects the extent of your injuries and losses.
Remember, you don’t have to face this alone. We’re here to help you and ensure your rights are protected.

Establishing Liability: How Lawyers Determine Fault in Accidents
can feel overwhelming. You might be wondering: how do I prove fault? At Vasquez Law Firm, we understand the real struggles you face after an accident, and our team is here to help. Our dedicated lawyers employ a range of methods to determine who’s at fault, including:
- Interviewing witnesses
- Analyzing police reports
This thorough approach is essential because proving liability is key to securing compensation.
Did you know that many auto accident cases involve disputed liability? That’s why it’s crucial to have a lawyer representing you. Accident reconstruction specialists often highlight that the outcome hinges on the nuances of the evidence collected. This can include visual documentation from the scene, like photographs and videos that capture vehicle positions and road conditions. Successful investigations show that a careful analysis of all available evidence can lead to favorable outcomes, ultimately benefiting you in your quest for justice and compensation with the help of an attorney.
At Vasquez Law Firm, we’re here to fight for you. We provide prompt legal aid, including:
You deserve assistance when it matters most, and we’re committed to being in the fight with you. Your future matters to us—let’s take the next step together.

Managing Medical Expenses: Legal Assistance for Bill Negotiation and Recovery
After an auto accident, medical expenses can pile up quickly, causing serious financial strain for victims. Have you ever felt overwhelmed by mounting bills? Engaging an auto injury lawyer can be a game changer in managing costs. Lawyers often negotiate medical bills, achieving significant reductions, saving individuals thousands of dollars. Legal representation not only helps in discussions with healthcare providers but also assists in navigating insurance claims, including uninsured and underinsured motorist coverage.
Vasquez Law Firm provides comprehensive support, allowing clients to focus on their recovery instead of the growing bills. By leveraging established relationships with medical providers and employing strategies like benchmarking charges against industry standards, attorneys can significantly lower medical expenses. This proactive approach is vital, especially considering that the average medical costs can reach around $15,000, with severe cases potentially exceeding $100,000.
Navigating the complexities of health insurance, auto insurance, and liability coverage can feel overwhelming. An experienced attorney is skilled at negotiating with insurers, ensuring timely payment of medical bills and minimizing the risk of unpaid balances. For instance, when auto insurance covers medical bills, payments are often made directly to healthcare providers, easing immediate financial pressure on the injured party.
Vasquez Law Firm exemplifies the importance of legal support in managing expenses after an accident. Their expertise not only aids in negotiations but also provides individuals with peace of mind during a challenging recovery period. A qualified attorney can clarify your options and enhance your chances of securing fair compensation for expenses incurred due to someone else's negligence. Remember, you don’t have to face this fight alone—we’re here to support you.

Court Representation: Why You Need a Lawyer for Legal Proceedings
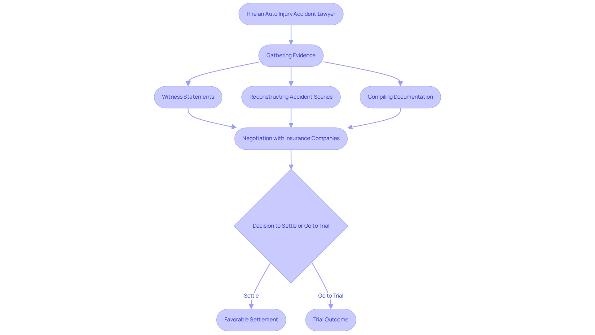
If your case heads to court, having an attorney isn’t just helpful—it’s crucial. At Vasquez Law Firm, our attorneys have the experience needed to navigate the complexities of legal proceedings, ensuring your rights are protected. We craft strategies that fit your unique situation, preparing meticulously to present evidence in a compelling way. This preparation involves gathering witness statements, reconstructing accident scenes, and compiling the necessary documentation to back up your claims.
The importance of legal representation can't be overstated. Studies show that around 95-96% of personal injury cases settle before trial, underscoring the need for legal support. But when cases do go to trial, having a lawyer can significantly increase your chances of a favorable outcome. As one trial lawyer put it, "A main duty of a lawyer is to guarantee that your rights are protected and maintained throughout the entire judicial process."
Moreover, the success of your case often hinges on the attorney's ability to advocate effectively, which is why hiring an attorney is essential, as these tasks can be complex and daunting without professional help. With the right legal support, you can tackle these challenges more effectively, maximizing your chances for fair compensation. Our team is here for you 24/7, ready to provide the prompt assistance you need when it matters most.

Comprehensive Support: Legal Advice and Emotional Guidance After a Crash
At Vasquez Law Firm, we understand that the aftermath of an auto accident can feel overwhelming, which is why our team is here to help. Victims often find themselves vulnerable and uncertain, navigating a confusing landscape of emotions and legalities. You’re not alone in this fight; our lawyers are here to provide not just expert advocacy but also the support you need during this challenging time. Research shows that many accident survivors face mental health challenges, with nearly one-third developing anxiety or depression a year later. That’s why having a professional by your side is crucial.
Our dedicated team is committed to walking with you from the initial consultation all the way to case resolution. We take a comprehensive approach that addresses your needs while prioritizing your well-being. Our clients often share how our supportive environment makes them feel heard and valued. By blending legal expertise with empathetic guidance, Vasquez Law Firm helps you navigate the complexities of recovery, ensuring you receive the care and representation you deserve.
Have you ever felt lost after an accident? It’s important to know that you have rights, and our attorneys are here to advocate for them. Our mission is clear: as an auto injury law firm, we protect families and deliver clarity in moments of crisis. You don’t have to face this alone—we’ll guide you every step of the way. Remember, your future matters to us, and we’re committed to fighting for you.
Yo Peleo — We Fight.

Timely Action: Understanding Statutes of Limitations for Claims
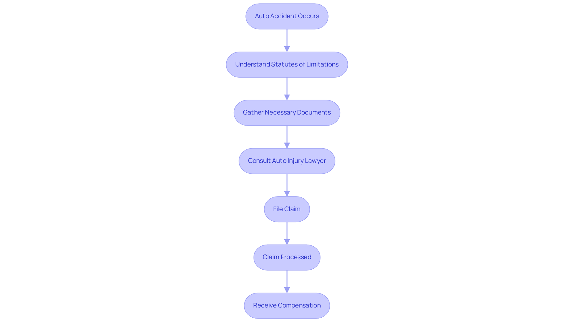
Every state has specific statutes of limitations that dictate how long you have to file a claim after an auto accident. In some cases, missing this deadline can mean losing your right to seek compensation, which is why acting quickly is crucial. Did you know that many claims are lost simply because people miss these deadlines? Understanding these time constraints is vital.
At Vasquez Law Firm, we’re dedicated to guiding you through the complexities of the legal process, ensuring that all necessary documents are submitted on time. Knowing your rights during police encounters and court proceedings can significantly impact your case. Legal experts emphasize that taking timely action not only strengthens your case by allowing for the collection of essential evidence and witness testimonies while details are still fresh.
You can also obtain important forms and documents to assist in your legal requests. Don’t hesitate to reach out for help. Remember, you don’t have to navigate this alone. We’re here to fight for you, so contact us and consult an attorney.

Maximizing Compensation: How Lawyers Enhance Your Claim Value
At Vasquez Law Firm, we understand the real struggles you face after an accident and the support you need by your side. Navigating the aftermath can be overwhelming, but we’re here to fight for you. Our thorough strategy focuses on enhancing your reimbursement by meticulously documenting damages. This documentation is crucial for establishing the full extent of your injuries, lost wages, and medical expenses. By keeping detailed records, you can significantly boost your claim value, as insurance companies require solid proof to validate claims.
But we don’t stop there. We often secure expert opinions. This expert perspective is vital in illustrating the seriousness of your injuries and their impact on your life, helping to justify larger compensation amounts.
Negotiation is where we truly shine. Our skilled lawyers advocate fiercely on your behalf, ensuring that insurance companies are held accountable. Did you know that accident victims with legal representation receive higher settlements? This statistic underscores the importance of having knowledgeable advisors to navigate the complexities of personal injury cases.
Ultimately, our combination of legal expertise, expert testimony, and negotiation skills gives you the best chance to secure the compensation you deserve. You can focus on your recovery while we work tirelessly to advocate for you. Remember, we’re in this fight together.

Addressing Unique Challenges: Legal Representation for Immigrant Accident Victims
Immigrant accident victims face real challenges when seeking justice. These challenges can make the process feel overwhelming. Have you ever felt lost in the legal system? These hurdles can prevent individuals from pursuing the justice they deserve.
At Vasquez Law Firm, we’re dedicated to fighting for you. Our team understands the complex intersections of personal injury and immigration law. We ensure you fully grasp your rights and options, creating a safe space where you can confidently pursue your claims without fear of bias or repercussions. We’ve handled this before, and we’ll fight for you too.
By prioritizing clear communication and compassionate representation, we empower clients to seek the compensation they are entitled to. Our services cover:
- Car accidents
- Workplace incidents
- Other personal injury cases
We ensure you receive the support you need.
We also believe in community education. Our legal workshops help individuals understand their legal rights in various situations. It’s important to know you have rights, even if others tell you otherwise. If you or someone you know is facing similar difficulties, consider reaching out to an attorney for a consultation. We’re here to fight for your family. Reach out to us. Yo Peleo — We Fight.

Choosing the Right Lawyer: Key Considerations for Accident Victims
Choosing the right lawyer for your auto accident claim is crucial for achieving the outcome you deserve. Think about the attorney's experience, their track record, and how they communicate. A firm like Vasquez Law Firm stands out with its expertise and commitment to helping individuals. With over 20 years of experience and a strong reputation, they’ve successfully represented more than 30,000 clients, proving their ability to tackle complex legal challenges.
When looking at potential attorneys, take a close look at their qualifications and client feedback. Checking online reviews on sites like Google and Avvo can give you a clearer picture of their reputation and effectiveness. Remember, clear communication matters; 79% of clients expect a response from their lawyer within 24 hours. An attorney who keeps the lines of communication open can help ease the stress of the claims process.
Vasquez Law Firm also shows its commitment to community service through initiatives like 'Know Your Rights' workshops and scholarships for first-generation college students pursuing law careers. These efforts ensure that underserved communities have access to legal resources and legal education.
Understanding the fee structure is just as important. Most personal injury attorneys work on a contingency basis, meaning they only get paid if you win your case, typically taking between 25% to 40% of the settlement. This arrangement helps relieve financial pressure and aligns the lawyer's incentives with your success.
In summary, selecting an attorney who has a proven track record, strong communication skills, and a commitment to client advocacy can significantly impact the outcome of your personal injury case. Remember, you deserve the compensation you’re entitled to, and we’re here to fight for your family.

Conclusion
Engaging an auto injury accident lawyer is crucial for anyone facing the aftermath of a car accident. The legal maze, insurance negotiations, and medical bills can feel overwhelming. That’s why having professional representation isn’t just helpful—it’s essential. With the right attorney by your side, you can secure the compensation you deserve while easing the stress of navigating these complexities.
Throughout this article, we’ve highlighted the importance of hiring a knowledgeable lawyer. From establishing liability and managing medical expenses to maximizing compensation and providing emotional support, an experienced auto injury accident lawyer is vital in ensuring that victims don’t have to face their challenges alone. Statistics show that individuals represented by lawyers often receive significantly higher settlements, underscoring the value of professional legal assistance.
The journey to recovery after an auto accident can be daunting, but you don’t have to go it alone. Seeking the support of a dedicated attorney can make all the difference in achieving a favorable outcome. Whether it’s understanding your rights, negotiating with insurance companies, or navigating the court system, taking timely action and enlisting the help of an auto injury accident lawyer is a proactive step toward reclaiming control and securing the justice and compensation you rightfully deserve.
Remember, we’re here to fight for your family. Your future matters to us. Yo Peleo — We Fight.
Frequently Asked Questions
What services does Vasquez Law Firm provide for auto injury claims?
Vasquez Law Firm offers expert legal support for individuals navigating auto injury claims, ensuring clients receive the compensation they deserve through experienced auto injury accident lawyers.
How experienced is Vasquez Law Firm in handling auto injury cases?
The firm has a proven track record of representing over 30,000 individuals, making them a trusted ally in auto injury claims.
What is the significance of hiring an attorney for auto injury claims in North Carolina?
In North Carolina, where car accidents are common, having a knowledgeable attorney can significantly impact the outcome of a claim, especially since severe injuries often lead to claims exceeding $50,000.
Does Vasquez Law Firm offer services in multiple languages?
Yes, Vasquez Law Firm has a bilingual team dedicated to providing personalized assistance for both English and Spanish-speaking clients.
What is the fee structure at Vasquez Law Firm?
Vasquez Law Firm operates on a 'no win, no fee' basis and offers free initial consultations, reinforcing their commitment to client support.
How can an auto injury accident lawyer help during insurance negotiations?
An auto injury accident lawyer can effectively counter insurance companies' tactics, maximize settlements, and ensure all aspects of the claim, such as medical expenses and lost income, are considered.
What are the chances of winning an auto accident claim if it goes to trial?
Plaintiffs in auto accident claims win favorable verdicts 61% of the time when cases go to trial, highlighting the importance of having experienced legal representation.
How does Vasquez Law Firm establish liability in auto accidents?
The firm gathers critical evidence, interviews witnesses, and analyzes police reports to determine fault in auto accidents.
Why is proving liability important in auto accident cases?
Proving liability is essential for securing the compensation you deserve, as many auto accident cases involve disputed liability.
What additional support does Vasquez Law Firm provide to clients?
Vasquez Law Firm offers free consultations and 24/7 emergency support for personal harm cases, ensuring clients receive assistance when it matters most.
List of Sources
- Vasquez Law Firm: Expert Legal Support for Auto Injury Claims
- 2025 North Carolina Average Car Accident Settlement (https://asheville-car-accident-lawyer.com/blog/what-is-average-car-accident-settlement-in-north-carolina)
- charlottenccaraccidentlawyers.com (https://charlottenccaraccidentlawyers.com/category/news)
- Car Accident Facts, Stats And Common Questions | DeMayo Law Offices (https://demayolaw.com/faqs/north-carolina-auto-accident-facts-statistics)
- North Carolina Personal Injury Legal News (https://hendrenmalone.com/legal-news)
- Car Accident Statistics (https://farrin.com/car-accident-lawyers/auto-accident-stats-nc)
- Insurance Negotiation: Securing Fair Compensation with Legal Expertise
- hurtinva.com (https://hurtinva.com/news/insurance-companies-dont-want-accident-victims-to-hire-lawyers-for-personal-injury-claims-heres-why)
- Average Settlement Payouts for Car Accidents (https://millerandzois.com/settlement-value-your-claim)
- thecouncilfirm.com (https://thecouncilfirm.com/why-you-should-never-settle-without-a-car-accident-lawyer)
- northpennnow.com (https://northpennnow.com/news/2025/oct/27/how-car-accident-lawyers-help-you-secure-fair-compensation-after-a-crash)
- hblg.law (https://hblg.law/category/auto-accident)
- Establishing Liability: How Lawyers Determine Fault in Accidents
- law.usnews.com (https://law.usnews.com/law-firms/advice/articles/how-is-fault-determined-in-a-car-accident)
- morrisbart.com (https://morrisbart.com/faqs/who-determines-fault-in-an-auto-accident)
- lacykatzen.com (https://lacykatzen.com/what-evidence-is-most-useful-for-establishing-liability-after-a-car-accident)
- jamioliver.com (https://jamioliver.com/establishing-liability-in-car-crash-claims)
- teamjustice.com (https://teamjustice.com/car-accident-statistics)
- Managing Medical Expenses: Legal Assistance for Bill Negotiation and Recovery
- tariolaw.com (https://tariolaw.com/average-medical-bill-after-car-accident)
- bwglaw.com (https://bwglaw.com/blog/how-medical-bills-are-paid-after-car-accident)
- The Average Cost of Medical & Hospital Bills After a Car Accident (https://brownandcrouppen.com/blog/what-is-the-average-cost-of-hospital-bills-following-a-car-accident)
- jaymurraylaw.com (https://jaymurraylaw.com/blog/how-much-can-lawyers-reduce-medical-bills)
- stewartlawoffices.net (https://stewartlawoffices.net/blog/medical-expense-and-treatment-costs-in-north-carolina-car-accident-claims)
- Court Representation: Why You Need a Lawyer for Legal Proceedings
- theryanlawgroup.com (https://theryanlawgroup.com/blog/importance-of-lawyers-in-car-accident-settlements)
- Legal News & Analysis on Litigation, Policy, Deals : Law360 (https://law360.com/about/personal-injury-medical-malpractice)
- hlalawfirm.com (https://hlalawfirm.com/the-importance-of-legal-representation-in-car-accident-cases-8-compelling-reasons)
- Personal Injury Statistics for 2026: Key Data, Trends, and Insights | Grow Law (https://growlaw.co/blog/personal-injury-stats)
- Comprehensive Support: Legal Advice and Emotional Guidance After a Crash
- law.com (https://law.com/americanlawyer/2024/05/17/mental-health-by-the-numbers-the-2024-survey-infographic)
- ktla.com (https://ktla.com/business/press-releases/ein-presswire/858055908/legal-community-highlights-ongoing-efforts-to-support-accident-victims)
- Car Accident Victims Seek More Emotional Support After a Crash | Chaffin Luhana LLP Personal Injury Lawyers (https://chaffinluhana.com/blog/car-accident-victims-would-like-more-emotional-support-following-a-crash)
- sciencedirect.com (https://sciencedirect.com/science/article/abs/pii/S1369847822001462)
- The Emotional Impact of Car Accidents on Mental Health (https://wfirm.com/the-emotional-impact-of-car-accidents-on-mental-health)
- Timely Action: Understanding Statutes of Limitations for Claims
- The Importance of Timely Legal Action in Personal Injury Cases - (https://krwlawyers.com/blog/2025/january/the-importance-of-timely-legal-action-in-persona)
- thelitigator.com (https://thelitigator.com/blog/north-carolina-personal-injury-statute-of-limitations)
- The Importance of Timely Legal Action in Personal Injury Cases (https://injury-lawyer-tn.com/blog/2024/august/the-importance-of-timely-legal-action-in-persona)
- Our Favorite Quotations | Personal Injury Attorneys In Atlanta (https://ashendenlaw.com/resources/quotes)
- 14 Inspirational Quotes About Personal Injury Law, Justice, and Fighting for What’s Right - Keys Law Offices, PC (https://keyslawofficesqc.com/14-inspirational-quotes-about-personal-injury-law-justice-and-fighting-for-whats-right)
- Maximizing Compensation: How Lawyers Enhance Your Claim Value
- Will I Get a Bigger Settlement With a Personal Injury Lawyer? (https://brownandcrouppen.com/blog/will-i-get-more-money-with-a-personal-injury-lawyer)
- The Growing Power of Insurance Companies: How Personal Injury Lawyers are Pushing Back for Clients (https://hupy.com/library/the-growing-power-of-insurance-companies-how-personal-injury-lawyers-are-pushing-back-for-client.cfm)
- bermansimmons.com (https://bermansimmons.com/latest-news/2025/april/increasing-settlement-value)
- Injury Victims Hiring an Attorney Recover 3.5x More Money (https://dawslawfirm.com/blog/2024/08/statistics-show-injury-victims-who-hire-an-attorney-recover-3-5x-more-money-and-heres-why)
- Addressing Unique Challenges: Legal Representation for Immigrant Accident Victims
- paininthecarwreck.com (https://paininthecarwreck.com/blog/how-immigration-status-affects-your-personal-injury-claim)
- Immigration Laws Impact Personal Injury Settlements (https://stowellcrayk.com/immigration-laws-impact-personal-injury-settlements)
- 14 Inspirational Quotes About Personal Injury Law, Justice, and Fighting for What’s Right - Keys Law Offices, PC (https://keyslawofficesqc.com/14-inspirational-quotes-about-personal-injury-law-justice-and-fighting-for-whats-right)
- tadchievlaw.com (https://tadchievlaw.com/effect-immigration-status-on-personal-injury-claims)
- Choosing the Right Lawyer: Key Considerations for Accident Victims
- The Ultimate Guide to Choosing the Right Personal Injury Lawyer (https://mesrianilaw.com/blog/guide-choosing-right-personal-injury-lawyer)
- New Survey Uncovers Key Factors in Hiring a Personal Injury Lawyer (https://attorneyatwork.com/new-survey-uncovers-key-factors-in-hiring-a-personal-injury-lawyer)
- azbigmedia.com (https://azbigmedia.com/business/law/5-things-to-consider-when-choosing-a-car-accident-lawyer)
- cordiscosaile.com (https://cordiscosaile.com/blog/worth-it-to-get-an-attorney-for-a-car-accident-in-pennsylvania)
- forbes.com (https://forbes.com/advisor/legal/auto-accident/best-car-accident-lawyers-philadelphia-pa)