Overview
Becoming an American citizen is a significant journey, and there are four key requirements to keep in mind:
- Demonstrating good moral character
- Maintaining continuous residency
- Achieving English language proficiency
- Having a solid understanding of U.S. government and history
These requirements are not just formalities; they play a crucial role in the naturalization process. It's important to understand how you can meet these criteria effectively, paving a smoother path to citizenship.
Navigating the naturalization process can feel overwhelming at times, but you are not alone. Many applicants share similar concerns and questions. By focusing on these four essential requirements, you can approach your journey with confidence. Each step you take brings you closer to achieving your dream of citizenship.
As you prepare, remember that there are resources available to help you succeed. Whether it’s finding language classes or studying materials about U.S. history and government, taking proactive steps can make a difference. You may be feeling uncertain about where to start, but with the right support and guidance, you can fulfill these requirements and move forward with your application.
In conclusion, embracing this journey means taking the time to understand and meet these requirements. If you need assistance, don’t hesitate to reach out for help. Your path to citizenship is within reach, and every effort you make is a step toward a brighter future.
Introduction
Navigating the path to U.S. citizenship can often feel like wandering through a labyrinth, filled with complex requirements and legal nuances. For those who dream of becoming American citizens, understanding the essential criteria is not just beneficial; it is crucial. This article explores the four key requirements for U.S. citizenship:
- Good moral character
- Continuous residency
- English language proficiency
- More
We will shed light on what applicants must demonstrate to succeed in this journey.
But what if one of these requirements feels insurmountable? You may be feeling overwhelmed, and that's completely understandable. It’s important to remember that there are ways to overcome these hurdles, and we are here to support you in securing your place in the American landscape. Together, we can navigate these challenges and find the solutions you need.
Vasquez Law Firm: Expert Legal Representation for U.S. Citizenship Applications
At Vasquez Law Firm, we understand that navigating the U.S. immigration process can be overwhelming. With over 30 years of experience in immigration law, our dedicated team is here to help you every step of the way. We have successfully supported thousands of clients, reflecting our deep comprehension of the legal landscape and the challenges you may face.
Led by an Immigration Law Expert with over 15 years of experience, we prioritize personalized legal strategies tailored to your unique circumstances. It's important to remember that you are not alone in this journey. Our compassionate approach ensures that you stay well-informed and receive vital assistance as you work towards your immigration goals.
As you consider the requisitos para la ciudadania americana, be aware that Vasquez Law Firm has established itself as a trusted ally for those seeking legal status in the United States. We are committed to providing the attention and expertise necessary for you to achieve your dreams. You may be feeling anxious or uncertain, but we are here to offer support and guidance. Together, we can navigate this complex process and work towards a brighter future.
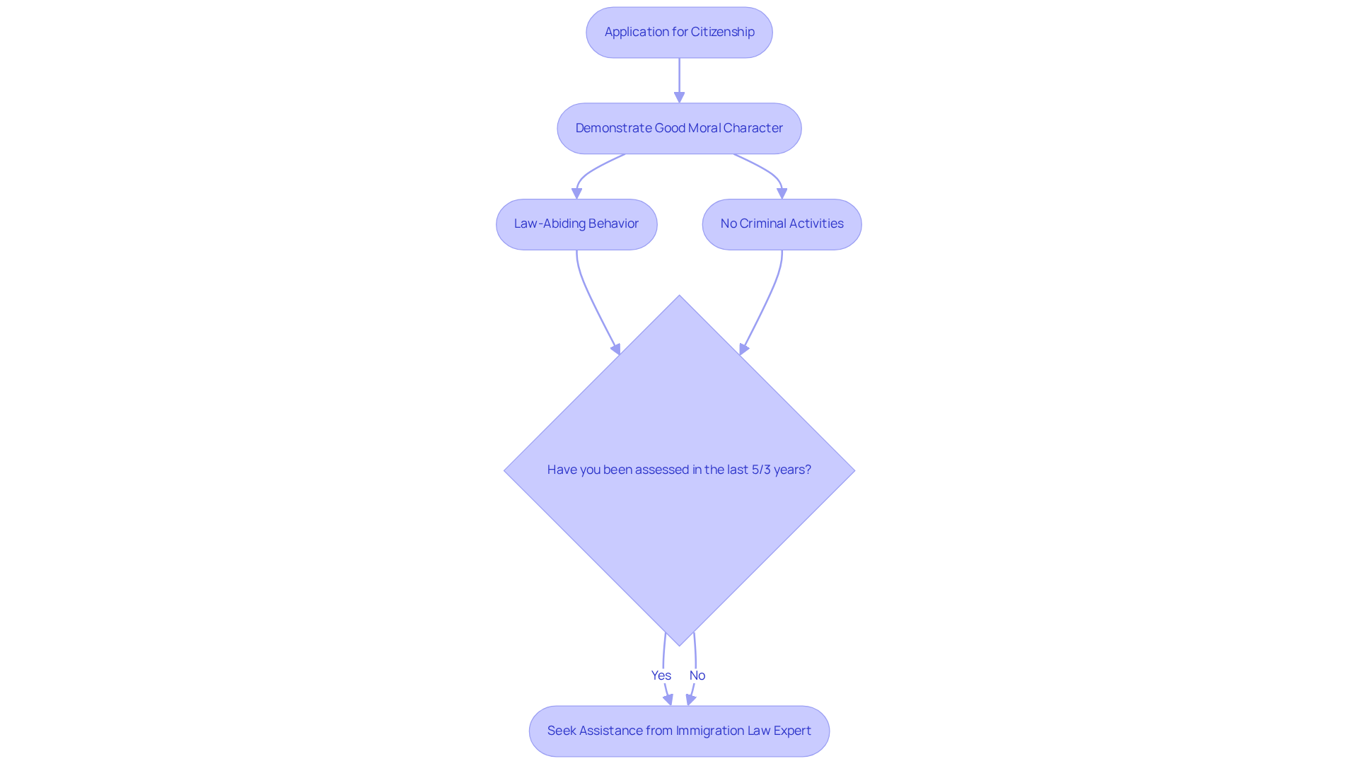
Good Moral Character: Understanding the Essential Requirement for Citizenship
One of the key requirements for American citizenship is demonstrating good moral character. This means that candidates need to show they have been law-abiding and have not engaged in any criminal activities that could disqualify them. It's important to remember that the U.S. Citizenship and Immigration Services (USCIS) typically assesses an applicant's moral character during the five years leading up to their application, or three years if they are married to a U.S. citizen. Understanding this requirement can be crucial, as it significantly influences the outcome of your residency application.
You may be feeling overwhelmed by this process, but know that you are not alone. The Immigration Law Expert at Vasquez Law Firm is here to help you navigate this important aspect of your application. They can assist you in presenting a strong case, ensuring that your journey toward citizenship is as smooth as possible. Remember, seeking guidance is a positive step forward, and we are here to support you every step of the way.

Continuous Residency: A Crucial Factor for U.S. Citizenship Eligibility
Continuous residency is a crucial part of the requisitos para la ciudadania americana, and we understand how challenging this can be. To fulfill the requisitos para la ciudadania americana, applicants need to demonstrate that they have lived in the country for a specified duration—typically five years, or three years if married to an American citizen—without significant absences. It's important to remember that extended travels outside the country can disrupt the requisitos para la ciudadania americana, potentially complicating your application process.
At Vasquez Law Firm, our Immigration Law Experts are here to offer invaluable guidance on maintaining your residency status. We provide strategies for travel and essential documentation to support your claims of continuous presence in the country. You may be feeling overwhelmed, but rest assured, we are dedicated to assisting you with various immigration services, including:
- Green cards
- Work visas
- Family petitions
To enhance your chances of a successful residency application, we encourage you to keep detailed records of your time in the country. Seeking guidance from our specialists can provide you with personalized advice tailored to your unique situation. Remember, you are not alone in this journey; we are here to help you every step of the way.

English Language Proficiency: A Key Requirement for Citizenship Applicants
Proficiency in the English language is one of the requisitos para la ciudadania americana for those seeking to become citizens of the United States. You may be feeling overwhelmed by the naturalization process, but it's important to remember that demonstrating your ability to read, write, and speak basic English is a key step. During the naturalization interview, candidates will be asked questions about their application and the U.S. government, which can feel daunting.
Recently, the overall count of possible questions in the naturalization test will rise from 100 to 128. Now, candidates will need to accurately respond to 12 out of 20 questions instead of 6 out of 10. This change may seem challenging, but the Immigration Law Specialist at Vasquez Law Firm is here to provide resources and assistance to help you enhance your language abilities, ensuring you meet the requisitos para la ciudadania americana during this crucial aspect of the naturalization process.
Furthermore, certain exemptions may apply for older individuals or those with disabilities, and the firm can assist in clarifying these options for you. As Matthew Tragesser, USCIS Spokesperson, stated, "American nationality is the most sacred status in the world and should only be reserved for immigrants who will fully embrace our values and principles as a nation." By prioritizing English proficiency, you can significantly improve your chances of fulfilling the requisitos para la ciudadania americana.
Additionally, staying informed about immigration news is essential. You can subscribe to the FAIR Take email and monthly newsletter to receive updates that matter to you. Remember, you are not alone in this journey, and support is available to help you navigate the process with confidence.

Conclusion
Navigating the requirements for American citizenship can feel overwhelming, but understanding the essentials can empower you on this important journey. This article highlights four critical requirements:
- Good moral character
- Continuous residency
- English language proficiency
- The invaluable support provided by expert legal representation
Each of these elements plays a vital role in your application process, ensuring that you meet the necessary criteria to achieve your goals.
It's important to remember that demonstrating good moral character involves being law-abiding, while maintaining continuous residency helps you avoid complications. Showcasing your English proficiency is crucial for success in the naturalization interview. With recent changes in the naturalization test, preparing effectively has never been more important. The support of experienced professionals, like those at Vasquez Law Firm, can offer personalized guidance through these complex requirements, making the process feel more manageable.
Ultimately, pursuing U.S. citizenship is not just about meeting legal criteria; it represents a commitment to embracing the values and principles of this nation. For those considering this significant step, staying informed and seeking assistance can truly make all the difference. Engaging with experts and thoroughly understanding the requirements can pave the way for a successful application and a fulfilling future in the United States.
Frequently Asked Questions
What services does Vasquez Law Firm provide?
Vasquez Law Firm offers expert legal representation for U.S. citizenship applications and guidance through the U.S. immigration process.
How much experience does Vasquez Law Firm have in immigration law?
The firm has over 30 years of experience in immigration law, with a dedicated team that has successfully supported thousands of clients.
Who leads the legal team at Vasquez Law Firm?
The legal team is led by an Immigration Law Expert with over 15 years of experience in the field.
How does Vasquez Law Firm approach client representation?
The firm prioritizes personalized legal strategies tailored to each client's unique circumstances and maintains a compassionate approach to keep clients well-informed.
What should clients expect when working with Vasquez Law Firm?
Clients can expect support and guidance throughout their immigration journey, helping them navigate the complexities of the process.
Is Vasquez Law Firm experienced in handling anxiety and uncertainty related to immigration?
Yes, the firm recognizes that clients may feel anxious or uncertain and is committed to providing the necessary support and expertise to help them achieve their immigration goals.