Introduction
Navigating personal injury law can feel overwhelming, especially after an accident or injury caused by someone else's negligence. It’s not just about the law; it’s about protecting victims and empowering them to seek justice and compensation for their suffering. But here’s the challenge: how do you find the right personal injury lawyer who can truly advocate for your rights and secure the best possible outcome?
Have you ever felt lost in the legal maze? It’s crucial to ensure that your chosen attorney not only has the necessary expertise but also aligns with your specific needs. The right lawyer can make all the difference in your journey toward recovery and justice. Remember, you don’t have to face this alone - we’re here to fight for you.
Understand Personal Injury Law and Its Importance
Personal harm law, often called tort law, is here to protect you when you suffer damage due to someone else's negligence or wrongful actions. This area of law covers a wide range of situations, from car accidents to workplace incidents and medical malpractice. Understanding personal harm law is crucial; it lays out how to file claims, what types of damages you can seek, and the processes involved.
Have you heard about the recent updates? The minimum bodily harm liability insurance per accident has now increased to $60,000. This change reflects a growing commitment to better protect victims like you. Understanding these legal details not only helps you navigate your situation but also empowers you in how to find a good personal injury lawyer for your legal representation.
Real-world examples, such as the remarkable jury award of $29.5 million in a traumatic brain injury case, show just how impactful tort law can be in securing significant restitution for victims. By grasping the key aspects of tort law, you can advocate for your rights more effectively and ensure you receive the justice you deserve. Remember, you’re not alone in this fight - we’re here to support you every step of the way.

Identify Potential Personal Injury Lawyers Through Referrals
To learn how to find a good personal injury lawyer, start your search by reaching out to friends, family, or coworkers for recommendations. Personal referrals can give you valuable insights into a lawyer's effectiveness, communication style, and overall client satisfaction. Have you ever felt overwhelmed trying to find the right legal help? Consider also contacting other professionals, like doctors or counselors, who may have worked with accident attorneys before. Online platforms and attorney directories can be great resources for understanding how to find a good personal injury lawyer. Look for those who focus on tort law and have experience handling cases similar to yours, especially if you're dealing with repetitive stress injuries (RSI).
At Vasquez Law Firm, we’re dedicated to helping injured workers get the compensation and medical care they deserve. Our client testimonials highlight our compassionate representation and successful outcomes. We stand by victims of harm, including those affected by vehicle accidents and workplace injuries. It’s crucial to know you have support - our legal assistance is tailored to meet your specific needs. Remember, you’re not alone in this fight.

Evaluate Qualifications and Experience of Lawyers
It can feel overwhelming to understand how to find a good personal injury lawyer after an accident. You want someone who understands your situation and can guide you on how to find a good personal injury lawyer to fight for your rights.
Start by checking their credentials - look for education, bar admissions, and specialized certifications in accident law. When considering how to find a good personal injury lawyer, focus on attorneys with a proven track record in cases like yours, as experience is key to achieving positive outcomes. In fact, nearly 40% of clients prioritize experience and a history of success when selecting a lawyer.
Schedule meetings to discuss your case and inquire about how to find a good personal injury lawyer who handles accident claims. Pay attention to their communication style and responsiveness. Effective communication is crucial - clients expect attorneys to be clear and proactive. A lack of communication is a common complaint in negative reviews, so understanding how to find a good personal injury lawyer who not only has the experience but also shows a commitment to client satisfaction is vital.
Remember, 27% of clients highlighted the importance of seeing evidence of success, such as past settlements and verdicts. Transparency about fees is equally important; almost 20% of survey participants noted pricing as a major factor in their decision-making process.
At Vasquez Law Firm, we offer free consultations with no upfront costs, available 24/7 for emergency calls. This commitment to client support ensures you have access to prompt assistance when you need it most. For more information, check out our Frequently Asked Questions section, which provides additional resources and support.

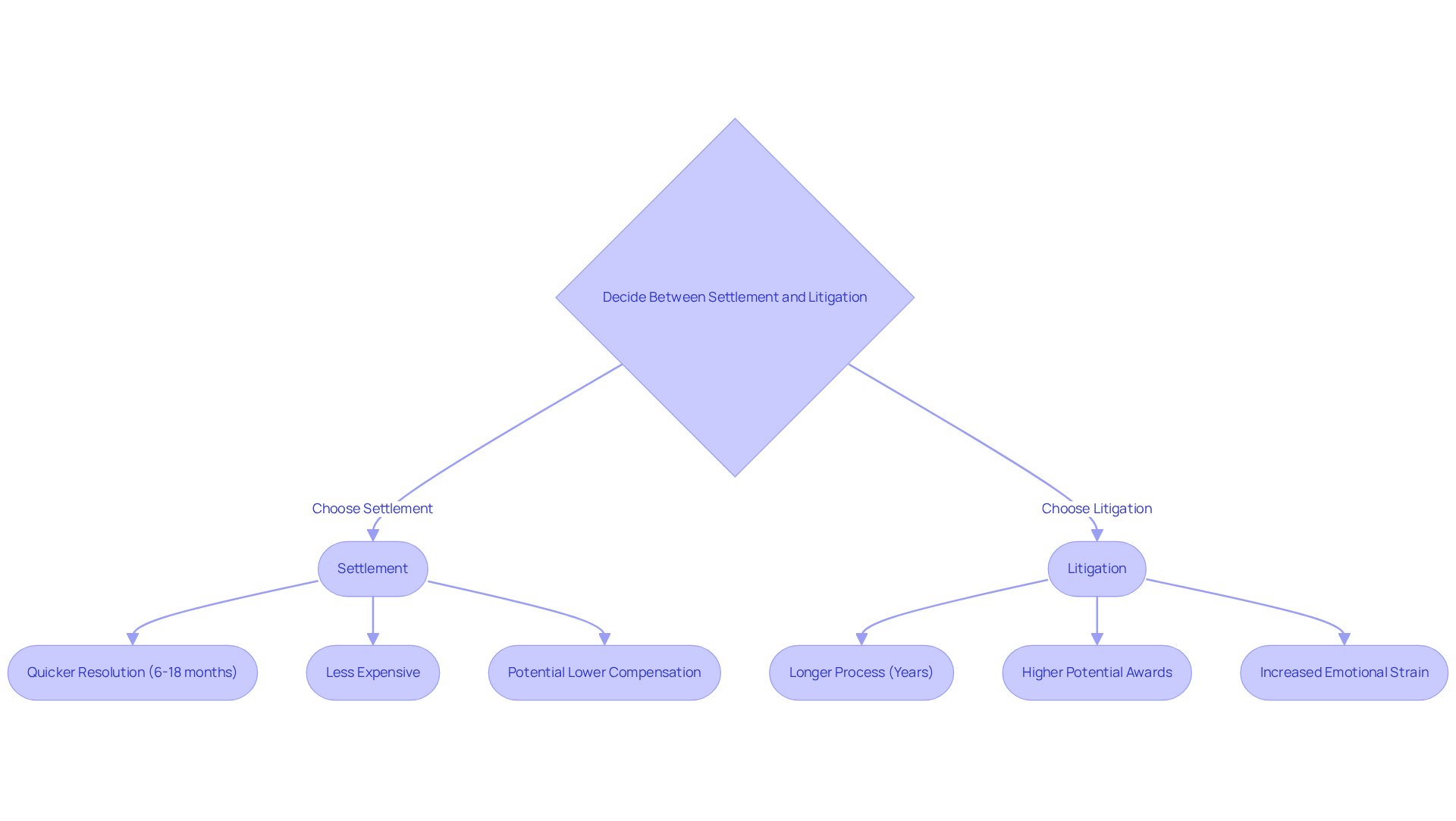
Decide Between Settlement and Litigation Options
Deciding whether to settle a claim related to harm or push for a trial is a pivotal moment in your legal journey. Settlements usually provide a quicker resolution, often taking just 6 to 18 months, while trials can drag on for years. They also tend to be less expensive, allowing you to receive compensation without the heavy burden of court fees and expert witness costs. But if the initial settlement offer falls short of covering your damages, pursuing litigation might be necessary to secure fair compensation.
Legal professionals emphasize the importance of evaluating the strength of your case and the adequacy of the settlement offer. Did you know that while 90-95% of individual harm cases settle before a hearing, only about 4-5% actually go to trial? The payouts for successful claims can vary widely, with federal court plaintiffs averaging around $75,000, and compensation settlements typically ranging from $10,000 to over $75,000. This underscores the need to consult with your attorney to determine if the proposed settlement truly reflects the value of your claim.
Weigh the pros and cons of each option:
- Settlements can offer quicker financial relief and lessen stress, but they might lead to lower compensation if not negotiated well.
- Conversely, litigation can yield larger awards, especially when strong evidence is present, but it comes with increased time and emotional strain.
As attorneys often say, "most injury cases are resolved outside of court through skilled negotiation."
Ultimately, your choice should align with your personal goals and the strategic guidance of your legal counsel. Open discussions with your attorney about your preferences and potential outcomes will empower you to make an informed decision that best meets your needs. Plus, keep an eye on emerging trends, like the expected rise in 'pre-litigation settlements' in 2025, which could impact your decision-making process.

Conclusion
Finding the right personal injury lawyer is a crucial step in navigating the complexities of tort law and securing the justice and compensation you deserve. It’s not just about legal jargon; it’s about understanding your rights and getting the support you need. This process involves:
- Seeking referrals
- Evaluating qualifications
- Making informed decisions between settlement and litigation
Each of these steps is vital in ensuring that you have the representation necessary to advocate for your rights effectively.
Throughout this article, we’ve shared key insights on:
- The importance of personal injury law
- The value of personal referrals
- The need to assess a lawyer's credentials and experience
We’ve also highlighted the critical decision-making process surrounding settlements versus litigation. By leveraging these strategies, you can enhance your chances of finding a lawyer who not only understands your unique circumstances but also possesses the expertise to achieve favorable outcomes.
Ultimately, the journey to finding a good personal injury lawyer is about empowerment and informed decision-making. It’s essential for you to take proactive steps in your search, recognizing that the right legal support can significantly impact your recovery process. Engaging with knowledgeable professionals and making well-considered choices will pave the way for a more secure and just resolution. Remember, we’re here to fight for your family and your future matters to us. Yo Peleo - We Fight.
Frequently Asked Questions
What is personal injury law?
Personal injury law, also known as tort law, is designed to protect individuals who suffer harm due to someone else's negligence or wrongful actions. It encompasses various situations, including car accidents, workplace incidents, and medical malpractice.
Why is it important to understand personal injury law?
Understanding personal injury law is crucial because it outlines how to file claims, the types of damages you can seek, and the processes involved in pursuing a case. This knowledge empowers individuals to navigate their situations effectively and advocate for their rights.
What recent changes have been made to bodily harm liability insurance?
The minimum bodily harm liability insurance per accident has increased to $60,000. This change aims to better protect victims and reflects a growing commitment to their rights and needs.
Can you provide an example of the impact of tort law?
A notable example is a jury award of $29.5 million in a traumatic brain injury case, demonstrating how tort law can secure significant restitution for victims.
How can understanding tort law help individuals?
By grasping the key aspects of tort law, individuals can advocate for their rights more effectively and ensure they receive the justice they deserve in the face of personal injury claims.