Introduction
Navigating the complexities of the parole program immigration process can feel overwhelming. Have you ever felt lost in the immigration maze? This guide breaks down the essential steps and criteria for successfully applying for immigration parole. We want to empower you to understand your rights and the necessary documentation required.
But with so much at stake, what common pitfalls might applicants encounter? It’s crucial to know how to avoid these challenges to secure your temporary permission to remain in the U.S. Remember, you’re not alone in this fight - we’re here to support you every step of the way.
Understand Immigration Parole: Definition and Purpose
Immigration relief is a vital legal mechanism that allows individuals to enter or stay in the United States temporarily for urgent humanitarian reasons or significant public benefit. Unlike a visa, this conditional release doesn’t grant formal admission into the U.S.; it simply provides temporary permission to remain. This process is especially important for those facing dire situations, like medical emergencies or the need for family reunification. In FY2023, for instance, the number of approved parole requests reached 1,340,002, showcasing the program's responsiveness to urgent humanitarian needs.
Understanding this distinction is crucial for applicants, as it shapes their expectations and informs their submission strategy. Parole is granted on a case-by-case basis, highlighting the need for compelling reasons to support each request. If an emergency arises due to foreign enforcement actions, such as ICE interventions, knowing your rights is essential:
- You have the right to remain silent.
- You have the right to an attorney.
- You have the right not to sign documents without legal counsel.
If you find yourself in such a situation, reach out to the Vasquez Law Firm immediately for assistance.
Recent updates to the entry permit program have clarified eligibility standards and simplified the application process, making it more accessible for those in need. At Vasquez Law Firm, we’re committed to providing accessible legal representation with no upfront costs and flexible payment plans. We believe that financial constraints shouldn’t prevent you from seeking the justice you deserve. Remember, we’re here to fight for your family.

Determine Eligibility: Key Criteria for Applicants
To qualify for immigration permission, applicants must meet specific criteria that often center around urgent humanitarian needs or significant public benefit. Here’s what you need to know:
- Humanitarian Reasons: You’ll need to present compelling evidence of urgent circumstances - think medical emergencies, threats to personal safety, or other critical situations that require immediate entry into the U.S.
- Public Benefit: If your request aligns with significant public interests, like contributing to disaster relief efforts or enhancing community health initiatives, it may also be considered for parole.
- Financial Support: Typically, a financial supporter is required to demonstrate the ability to provide for you during your stay in the U.S. This support is crucial for your success.
Gathering comprehensive documentation to back up your claims is essential. The effectiveness of your request hinges on the clarity and validity of the evidence you provide. Recent trends show that a significant number of entry permits are granted on humanitarian grounds, underscoring our commitment to addressing pressing needs. Immigration attorneys stress the importance of clearly articulating these humanitarian circumstances to boost your chances of approval. Remember, you’re not alone in this fight - we’re here to support you every step of the way.

Follow the Application Process: Step-by-Step Instructions
Applying for the parole program immigration can feel overwhelming, but you don’t have to navigate this process alone. Here’s a straightforward guide to help you through the process:
-
Gather Required Documents: Start by collecting all necessary documentation. This includes proof of humanitarian need, financial support letters, and relevant medical records. Keep everything organized - avoid staples or bindings, and use paper clips or folders for easy access.
-
Complete Form I-131: Next, fill out the Application for Travel Document (Form I-131) carefully. Pay attention to every detail, ensuring all sections are completed. Double-check for errors; common mistakes include leaving fields blank or using outdated forms, which can lead to delays or denials.
-
Submit Your Application: Once your Form I-131 is complete, send it along with your supporting documents to the correct USCIS address. Follow the specific submission guidelines to avoid complications. It’s wise to keep a copy of your entire submission packet in case USCIS requests more information.
-
Pay the Fee: As of 2023, a fee of $1,000 may be required for certain parole requests. Make sure to include your payment as instructed; incorrect payment can cause processing delays.
-
Await Processing: After you submit your application, keep an eye on your status through the USCIS online portal. Be ready for possible requests for additional information, as processing times can vary significantly, typically ranging from two to five months.
Important Note: If you receive a subpoena or face enforcement actions like ICE raids or deportation proceedings, it’s crucial to act quickly. Remember your rights: you can remain silent, request an attorney, and choose not to sign documents without legal counsel. For urgent legal assistance, contact Vasquez Law Firm at 1-844-967-3536. By following these steps and knowing your rights, you can significantly improve your chances of a positive outcome in the visa release process.
We’re here to fight for your family. Your future matters to us. Yo Peleo - We Fight.

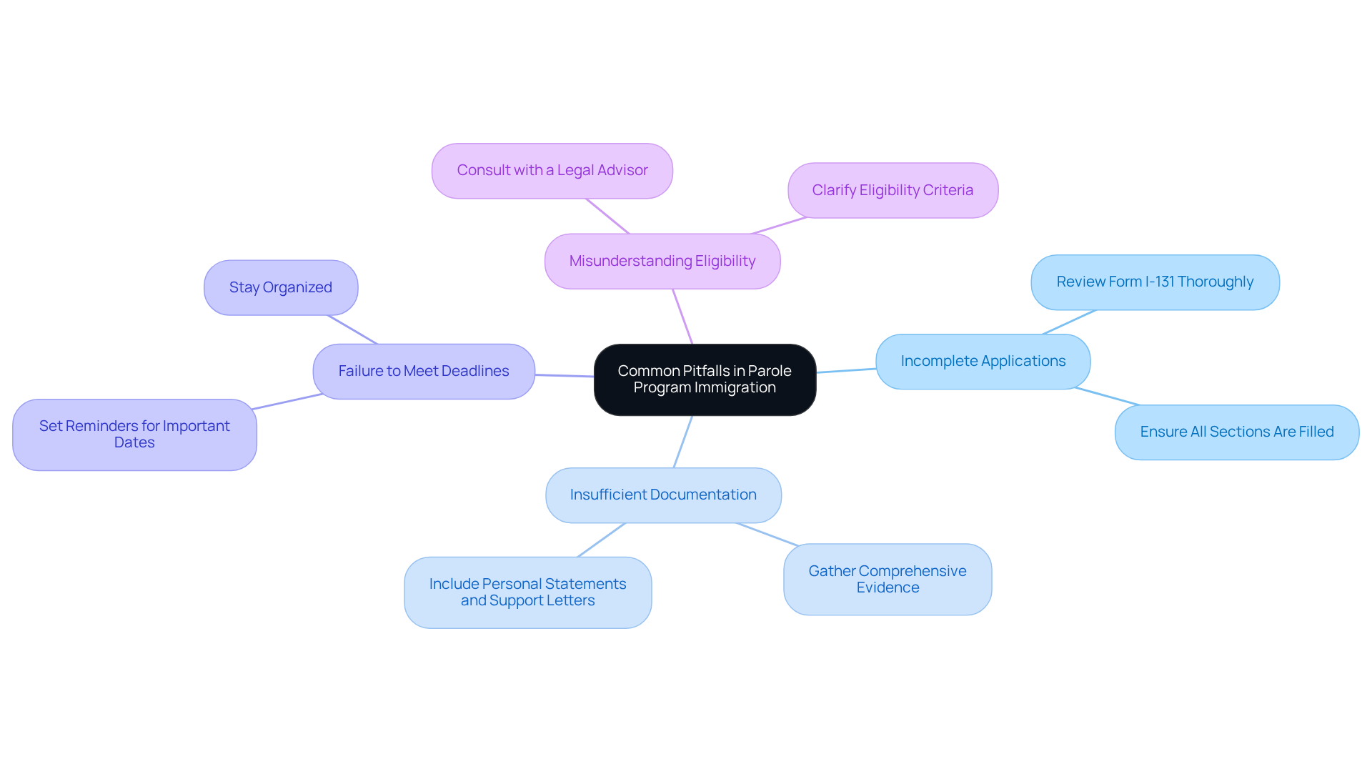
Anticipate Challenges: Common Pitfalls and Solutions
Navigating the parole program immigration process can be tough. Have you ever felt lost in this confusing system? Here are some common pitfalls and practical strategies to tackle them:
-
Incomplete Applications: Make sure every section of Form I-131 is filled out completely. Incomplete submissions are a leading cause of refusals, often due to missing information. Thoroughly review your submission before sending it off to avoid unnecessary delays.
-
Insufficient Documentation: A frequent mistake is not providing enough evidence to back up your claims. Gather comprehensive documentation that clearly illustrates your humanitarian need or public benefit. This can include personal statements, medical records, or letters of support from community members.
-
Failure to Meet Deadlines: Stay vigilant about deadlines related to your submission. Late submissions can lead to automatic denials, so it’s crucial to set reminders for important dates. Staying organized can significantly boost your chances of a successful submission.
-
Misunderstanding Eligibility: Misinterpreting eligibility criteria can lead to wasted efforts on applications that are unlikely to succeed. If you’re unsure about your qualifications, consulting with a legal advisor can provide clarity and help you avoid common mistakes.
We understand how overwhelming this feels. By being proactive and informed, you can navigate these challenges more effectively. Remember, we’re here to fight for your family and improve your chances of success in the parole program immigration process.

Conclusion
Navigating the immigration parole program can feel overwhelming, but understanding its purpose and processes is crucial for those seeking temporary relief in the United States. This guide has highlighted the key steps involved, from grasping the definition and significance of immigration parole to outlining eligibility criteria and the application process. Each aspect is designed to empower you with the knowledge necessary for a successful outcome.
We know how important thorough preparation is. Gathering the right documentation and understanding your rights in challenging situations can make all the difference. By addressing common pitfalls and offering practical solutions, you can better equip yourself to navigate this often daunting system. Remember, clarity, organization, and legal support are vital - no one has to face this process alone.
Ultimately, the immigration parole program is a vital resource for those in urgent need of assistance. Staying informed and proactive in pursuing this opportunity is essential. If you’re considering applying, take the necessary steps today to ensure your application is well-prepared. Seeking professional guidance can significantly impact achieving your immigration goals. Your future matters, and with the right support, navigating the parole process can lead to new possibilities and hope.
We’re here to fight for your family. Yo Peleo - We Fight.
Frequently Asked Questions
What is immigration parole?
Immigration parole is a legal mechanism that allows individuals to enter or stay in the United States temporarily for urgent humanitarian reasons or significant public benefit. It does not grant formal admission but provides temporary permission to remain.
What situations might qualify for immigration parole?
Immigration parole is especially important for individuals facing dire situations, such as medical emergencies or the need for family reunification.
How many parole requests were approved in FY2023?
In FY2023, the number of approved parole requests reached 1,340,002, indicating the program's responsiveness to urgent humanitarian needs.
How is parole granted?
Parole is granted on a case-by-case basis, requiring compelling reasons to support each request.
What rights do individuals have if they face enforcement actions, such as ICE interventions?
Individuals have the right to remain silent, the right to an attorney, and the right not to sign documents without legal counsel.
What should someone do if they find themselves in an emergency situation due to enforcement actions?
They should reach out to the Vasquez Law Firm immediately for assistance.
What recent updates have been made to the entry permit program?
Recent updates have clarified eligibility standards and simplified the application process, making it more accessible for those in need.
How does the Vasquez Law Firm assist individuals seeking immigration parole?
The Vasquez Law Firm provides accessible legal representation with no upfront costs and flexible payment plans, ensuring that financial constraints do not prevent individuals from seeking justice.