Overview
Navigating the K-1 visa fiancé application process can be daunting, and it's important to recognize the challenges you may be facing. This article serves as a comprehensive guide to help you understand the necessary steps for securing your application. By emphasizing thorough preparation and documentation, we aim to support you in this journey.
You might be feeling overwhelmed by the eligibility criteria and the required documents. It's crucial to know that successful applications often include substantial evidence of your relationship. This not only strengthens your application but also increases your chances of approval, especially given the high denial rates many applicants encounter.
Remember, you are not alone in this process. Seeking legal assistance can provide you with the guidance and support you need to navigate the complexities of your application. We encourage you to take these steps with confidence, knowing that thorough preparation is key to achieving your dreams of being together.
Introduction
Navigating the complexities of the K-1 visa application process can feel overwhelming, especially when the goal is to unite with a fiancé(e) in the United States. This essential nonimmigrant visa not only paves the way for a shared future but also comes with significant requirements that must be met to prevent the common pitfalls many applicants encounter.
With nearly 40% of K-1 visa applications facing denial each year, it’s crucial to understand the necessary steps and documentation to enhance your chances of success. What strategies can couples adopt to improve their likelihood of approval and ensure a smoother journey toward marriage?
It's important to remember that you are not alone in this process, and there are ways to navigate it more effectively.
Understand the K-1 Visa: Definition and Purpose
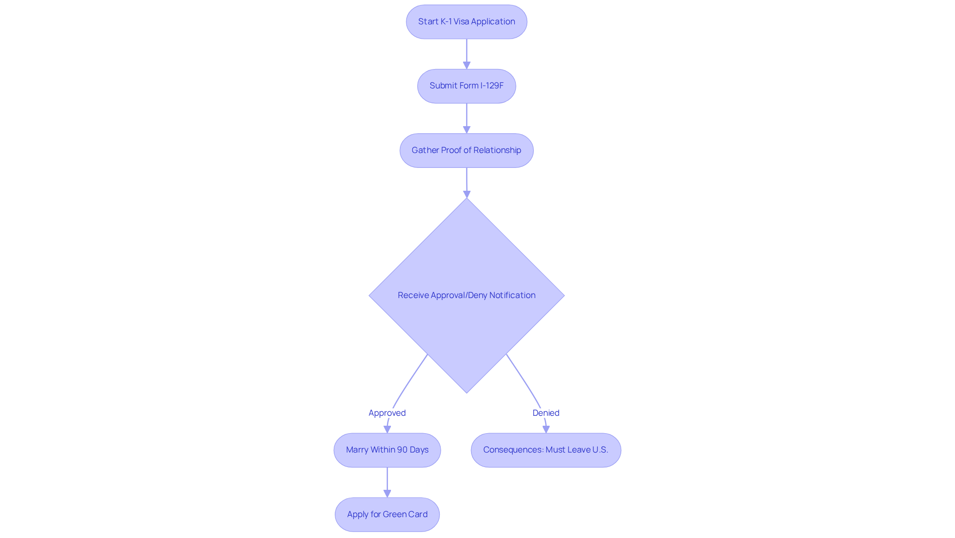
The K-1 permit, commonly known as the , is a vital nonimmigrant document that allows the foreign-citizen fiancé(e) of an American citizen to enter the United States with the intention of marrying within 90 days of arrival. It's important to remember that this process can feel overwhelming, but starting the is a significant step towards building a life together. To begin, the U.S. citizen must submit with USCIS. This step is crucial in securing the permit, allowing engaged couples living in different countries to unite.
As you navigate this journey, gathering is key to enhancing your chances of acceptance. Unfortunately, around 20,000 K-1 visa fiancées/fiancés are denied entry permits each year, which accounts for nearly 40% of all applicants. This statistic can be daunting, but it highlights the importance of thorough preparation. After marriage, the can apply for a , paving the way for permanent residency. However, if the couple does not marry within 90 days of the foreign fiancé's arrival in the U.S., the fiancé must leave the country immediately.
In 2024, USCIS approved 56,382 I-129F petitions for , marking the highest number in over a decade. Yet, it’s crucial to note that the total number of remains below pre-pandemic levels, reflecting ongoing challenges in the . As you plan ahead, be aware that starting May 1, 2025, only the new version of Form I-129F will be accepted. Staying informed about these updates is essential to ensure compliance with the evolving requirements. Remember, you are not alone in this process, and seeking can provide the support you need to navigate these challenges.

Determine Eligibility: Who Can Apply for the K-1 Visa?
To qualify for a , applicants must meet :
- Citizen Sponsor: It's essential that the petitioner is an American citizen, as holders cannot sponsor a visa fiancé.
- Intent to Marry: Both individuals need to show a genuine intention to marry within 90 days of the fiancé(e)'s arrival in the U.S.
- Legal Freedom to Marry: Each person must be legally free to marry, meaning they cannot currently be married to anyone else.
- In-Person Meeting: The couple must have met in person at least once within the two years before applying. However, exceptions exist for those facing extreme hardship or cultural practices.
- that the U.S. citizen must meet specific income thresholds to support their visa fiancé upon arrival. As of early 2025, the median income requirement for a household of two is approximately $25,550. It's important to note that different income requirements apply for sponsors living in Alaska or Hawaii due to higher living costs.
often include comprehensive documentation that proves the authenticity of the relationship. For instance, couples like Michael and Ling provided social media interactions and travel documentation to validate their engagement, while David and Maria submitted letters from friends and family alongside documented visits.
Recent changes to K-1 eligibility criteria have underscored the importance of , which is vital for approval. You may be feeling overwhelmed by the process, but to avoid common pitfalls, as self-filed immigration cases often face high denial rates due to documentation errors.
Understanding these requirements and preparing accordingly can significantly enhance your chances of a . It's advisable to consult with an for personalized guidance throughout this journey, ensuring you feel supported every step of the way.
 eligibility, with branches showing each requirement. Follow the branches to learn what you must meet to qualify, along with important details related to each criterion.](https://images.tely.ai/telyai/pfpeafza-at-the-center-is-the-k-1-visa-eligibility-with-branches-showing-each-requirement-follow-the-branches-to-learn-what-you-must-meet-to-qualify-along-with-important-details-related-to-each-criterion.webp)
Follow the Application Process: Step-by-Step Instructions
Navigating the can feel overwhelming, but understanding the essential steps can make it more manageable. Each step has its own timeline, and being aware of these can help ease your journey.
- The American citizen initiates the process by filing Form I-129F, Petition for Visa Fiancé, with USCIS. This form is crucial as it and intent to marry. The initial processing stage typically takes about 6 to 9 months, so it's important to be patient during this time.
- Once approved, USCIS forwards the petition to the National Visa Center (NVC), which then sends it to the appropriate embassy or consulate. This transition usually takes an additional 2 to 3 months. You may be feeling anxious as you wait, but know that this is a normal part of the process.
- Next, the foreign partner must fill out the , and pay the associated application fee of $265. This step is essential for moving forward, and it’s a good opportunity to gather all necessary documents.
- After that, the foreign partner schedules an at the embassy or consulate in their home nation. Availability of interview slots can significantly affect . It’s important to stay organized and prepared.
- During the interview, the partner presents required documents, including police certificates, medical examination results, and evidence of financial support, such as Form I-134. Arriving early and being ready for potential follow-up questions can make a difference in your experience.
- If the interview is successful, the visa fiancé will be issued, allowing the fiancé(e) to enter the U.S. for marriage within 90 days. This is an exciting milestone, and it’s essential to celebrate this achievement.
Real-life examples illustrate the importance of thorough documentation. For instance, David and Maria submitted letters from friends and family alongside travel itineraries, effectively showcasing the genuineness of their relationship. Similarly, Michael and Ling included WeChat messages and engagement photos to support their application. These personal touches can make a significant impact.
Comprehending these steps and their related timelines—averaging between 9 to 14 months for the whole process—can assist applicants in navigating the complexities of obtaining a K-1. Engaging with can provide tailored advice and expedite the process, ensuring all requirements are met efficiently. It’s also important to be aware of potential delays due to administrative processing and the impact of COVID-19-related restrictions on processing times. Additionally, considering the , including the non-refundable submission charge and medical examination costs, can help you prepare financially.
Remember, you are not alone in this process. Seeking can make a world of difference.

Gather Required Documents: Essential Paperwork for Your Application
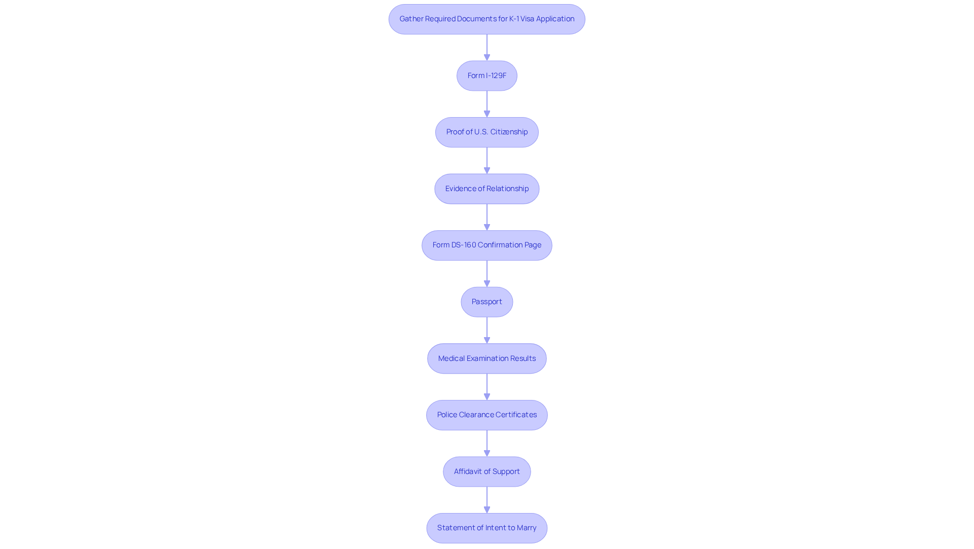
When applying for a , it’s essential to gather the following documents to ensure a smooth process:
- : This finalized petition document is submitted by the American citizen sponsor. It’s the first step in your journey together.
- : Acceptable documents include a copy of the U.S. citizen's birth certificate, passport, or naturalization certificate. Having these ready can ease some of the stress.
- : You’ll need to provide photos, correspondence, and other documentation that demonstrate the authenticity of your relationship. This may include text messages, emails, and travel records. Remember, your story matters.
- Form DS-160 Confirmation Page: This confirmation page from your completed DS-160 application is necessary for the visa interview. It’s an important step to keep in mind.
- Passport: The foreign fiancé(e) must have a valid passport that remains valid for at least six months beyond the intended date of entry into the U.S. Make sure this is in order.
- : A report from an authorized physician confirming that your partner has undergone a medical examination is required. This is vital for your peace of mind.
- : These certificates must be obtained from the foreign partner's country of residence and any country where they have lived for six months or more since age 16. It’s an important aspect of your application.
- : This document shows that the American citizen meets the income requirements to support the fiancé(e) upon arrival. Typically, this requires submission of Form I-134 along with recent tax returns, W-2s, or pay stubs. Your financial stability is key.
- : A statement indicating your intention to marry within 90 days of arrival in the U.S. must be included with the petition. This expresses your commitment.
Statistics indicate that many applicants for the visa fiancé face challenges related to documentation, which can lead to delays or denials. Therefore, ensuring that all required documents are complete and accurate is crucial for a successful application. You may be feeling overwhelmed, but can provide valuable insights into the documentation process. They emphasize the importance of thorough preparation to avoid common pitfalls. Additionally, remember that any documents not in English must have certified translations to meet the requirements. Taking these steps can make a significant difference in your application journey.

Conclusion
Securing a K-1 visa fiancé application is an important step for couples eager to unite in the United States. This guide has outlined the key processes involved, from understanding the visa's purpose to gathering the necessary documentation. By following these steps, you can enhance your chances of a successful application and pave the way for a beautiful future together.
It's essential to recognize the importance of meeting specific eligibility criteria, including genuine intent to marry and providing substantial proof of your relationship. The application process is detailed here, highlighting essential forms, timelines, and documentation required at each stage. Real-life examples show how thorough preparation and attention to detail can significantly influence the outcome of your K-1 visa application.
Navigating the K-1 visa process can feel daunting, but remember that approaching it with diligence and support is crucial. Engaging with legal experts and staying informed about the latest requirements can greatly alleviate stress and improve your likelihood of approval. As you embark on this journey, keep in mind that the effort you invest in securing a K-1 visa is a vital step towards your shared future.
Frequently Asked Questions
What is a K-1 visa?
The K-1 visa, commonly known as the fiancé visa, is a nonimmigrant document that allows the foreign-citizen fiancé(e) of an American citizen to enter the United States with the intention of marrying within 90 days of arrival.
What is the process to apply for a K-1 visa?
To apply for a K-1 visa, the U.S. citizen must submit Form I-129F to USCIS. This step is essential for securing the visa.
What evidence is needed to enhance the chances of K-1 visa approval?
It is important to gather substantial proof of the relationship between the U.S. citizen and the foreign fiancé(e) to enhance the chances of visa acceptance.
What happens if the couple does not marry within 90 days of the fiancé's arrival in the U.S.?
If the couple does not marry within 90 days, the foreign fiancé(e) must leave the United States immediately.
How many K-1 visa applications were approved in 2024?
In 2024, USCIS approved 56,382 I-129F petitions for K-1 visa applications, marking the highest number in over a decade.
Are K-1 visa approvals currently at pre-pandemic levels?
No, the total number of K-1 permits issued remains below pre-pandemic levels, indicating ongoing challenges in the immigration system.
What important change regarding Form I-129F should applicants be aware of?
Starting May 1, 2025, only the new version of Form I-129F will be accepted for K-1 visa applications.
What should applicants consider for support during the K-1 visa process?
Applicants may consider seeking legal assistance to help navigate the challenges of the K-1 visa application process.