Overview
The article titled "5 Steps to Choose an Immigration Lawyer in Greenville, SC" tackles a crucial question: how do you effectively select an immigration lawyer in this area? It offers a clear, step-by-step guide that addresses the real struggles clients face, like navigating the confusing immigration process.
- It encourages you to identify your specific immigration needs.
- It emphasizes the importance of researching potential lawyers.
- Evaluating their experience and success rates is key, as is assessing communication and rapport.
- Understanding fee structures is essential.
This comprehensive approach empowers you to make an informed choice for your legal representation.
Remember, you’re not alone in this fight. We’re here to support you every step of the way.
Introduction
Navigating the complex landscape of immigration law can feel overwhelming, can’t it? For those seeking to secure their future in a new country, the stakes are high. With so many options and potential pitfalls, choosing the right immigration lawyer in Greenville, SC, is crucial. This guide lays out essential steps to help you:
- Identify your specific immigration needs
- Evaluate potential attorneys
- Ultimately select a legal advocate who can effectively navigate the intricacies of the immigration process
Remember, making the right choice in this field can significantly impact the outcome of your case. You don’t have to face this journey alone—we’re here to fight for you.
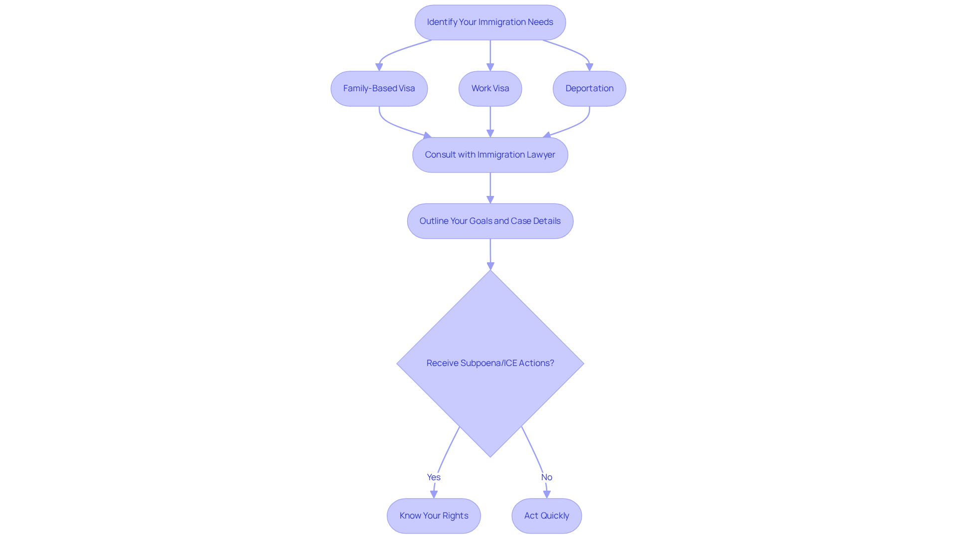
Identify Your Immigration Needs
Start by taking a close look at your immigration situation with an immigration lawyer in Greenville SC. Are you seeking a family-based visa, a work visa, or dealing with deportation? Clearly outline your goals and any important details about your case to your immigration lawyer Greenville SC. This clarity is crucial for effective communication with potential immigration lawyer Greenville SC, ensuring they possess the right expertise to assist you. For example, if you’re a healthcare professional aiming for a work visa, it’s vital to find a lawyer who specializes in employment-based legal matters.
In 2025, data shows a significant number of applications for both family-based and work visas, highlighting the need for tailored legal representation. An immigration lawyer in Greenville, SC often stresses that identifying your immigration goals not only simplifies the process but also boosts your chances of a successful outcome. If you receive a subpoena or face ICE enforcement actions, remember your rights:
- You have the right to remain silent.
- You have the right to legal representation.
- DO NOT open your door unless ICE has a warrant signed by a judge.
Act quickly—assert your rights and reach out to an immigration lawyer in Greenville SC without delay. For urgent legal matters, contact us 24/7 at 1-844-967-3536. By clearly stating your objectives and understanding your rights, you empower your legal representative to create effective strategies that meet your specific needs, ultimately improving your chances of a favorable resolution. We’re here to fight for your family.

Research Potential Immigration Lawyers
Finding the right immigration lawyer in Greenville, SC, can feel overwhelming. You might be wondering, "How do I even start?" Online tools like legal directories, law firm websites, and client review platforms can make this process easier. Websites such as Justia and Avvo are invaluable resources, offering extensive ratings, reviews, and detailed profiles of legal professionals.
Focus on attorneys who specialize in visa regulations and have experience relevant to your situation. With immigration courts facing a staggering backlog of over 3 million cases, it’s crucial to choose an immigration lawyer Greenville SC who has a proven track record. For example, the Vasquez Law Firm has over 30 years of experience and an impressive 98% success rate, making it a trusted choice for many families in North Carolina and Florida. The firm’s founder, an immigrant and veteran, truly understands the challenges immigrant families face, providing empathetic representation.
Aim to create a list of at least three to five potential immigration lawyers in Greenville, SC for consultations. It’s essential to select an immigration lawyer in Greenville SC who aligns with your legal needs and can effectively navigate the complexities of your situation. Client reviews are key in this process; they reflect not only the attorney's expertise but also their ability to communicate and achieve satisfactory outcomes for clients. By prioritizing these evaluations, you can make a more informed decision in your search for legal representation.
The Vasquez Law Firm also offers bilingual services and flexible payment plans, ensuring that financial constraints won’t hinder your access to quality legal support. Remember, you’re not alone in this fight—we’re here to help you every step of the way.

Evaluate Experience and Success Rates
Choosing the right immigration lawyer Greenville SC can feel overwhelming, especially when navigating complex immigration processes. Have you ever felt lost in the immigration maze? It’s crucial to explore the background of potential attorneys, particularly their experience with cases similar to yours, including an immigration lawyer in Greenville SC. Ask about their success rates and any notable outcomes they’ve achieved for clients. For instance, Vasquez Law Firm boasts over 30,000 successful legal matters and an impressive 97% success rate, proving their skill in handling intricate legal issues.
If you’re pursuing a green card, inquire about how many green card applications they’ve successfully processed. In FY 2024, the acceptance rate for employment-based green card applications was 90%. This statistic shows that well-prepared cases, often managed by skilled professionals like those at Vasquez Law Firm, tend to see high approval rates. An immigration lawyer Greenville SC with a solid track record in visa law will have the essential skills to navigate the complexities of your situation effectively.
Consider the experience of an immigration lawyer in Greenville SC with various visa categories, as this can significantly impact your application’s outcome. Significant achievements, such as successful approvals for National Interest Waivers (NIW) and EB1A petitions, underscore the importance of selecting an immigration lawyer in Greenville SC who excels at crafting persuasive arguments. It’s also worth noting that the denial rate for green card applications in FY 2024 was around 10%. This highlights the critical need for thorough documentation and preparation.
Vasquez Law Firm offers free consultations and flexible payment options, making their services accessible to hardworking families. Remember, an immigration lawyer Greenville SC who has experience and success in immigration matters—especially one who respects cultural values and communicates clearly in Spanish—can be vital in achieving a positive outcome for your situation. We’re here to fight for your family. Yo Peleo — We Fight.

Assess Communication and Rapport
At Vasquez Law Firm, we understand the challenges you face. Navigating legal processes can feel overwhelming, whether it’s dealing with immigration issues that require the expertise of an immigration lawyer in Greenville SC, denied workers’ comp claims, or unexpected accidents. That’s why we’ve designed a structured process for your initial consultations, ensuring you receive personalized legal advice tailored to your unique needs.
Start by scheduling your free consultation. During this meeting, you’ll sit down with our attorneys to discuss your case in detail. Pay attention to how they communicate. Are they clear and concise? Do they listen to your concerns and provide thorough answers? An effective attorney should be approachable, breaking down complex legal terms into simple language that you can understand. Trust your instincts; if you feel comfortable and understood, that’s a good sign of a positive rapport.
Research shows that strong lawyer-client relationships can significantly enhance case outcomes. Clients who feel supported are more likely to engage in the process and follow through with necessary steps. Lawyers who prioritize transparent dialogue and compassion build trust, which is crucial in navigating the often complex and lengthy legal procedures.
Remember, a good immigration lawyer Greenville SC doesn’t just provide legal expertise; they genuinely care about your situation. They ensure you feel valued and informed every step of the way. We’re here to fight for your family and protect your rights. Your future matters to us—let’s take this journey together.

Understand Fee Structures and Payment Options
Choosing the right immigration lawyer Greenville SC can feel overwhelming, especially when it comes to understanding their fee structure. Have you ever felt lost in the maze of legal costs? Many attorneys use different billing methods, like hourly rates or flat fees for specific services. For example, a lawyer might quote a flat fee of $2,500 for a green card application. But it’s crucial to clarify if that covers all associated costs or if there might be additional fees down the line.
Don’t hesitate to ask about payment plans or financing options. Did you know that 56% of law firms now offer client payment plans? This can make accessing legal services much easier. By understanding these financial details upfront, especially when hiring an immigration lawyer in Greenville, SC, you empower yourself to make informed decisions and avoid unexpected expenses.
Discussing payment options early on sets clear expectations and builds a transparent relationship with your attorney. Remember, you’re not in this fight alone—we’re here to support you every step of the way. Your future matters to us, and we’ll fight for your family.

Conclusion
Choosing the right immigration lawyer in Greenville, SC, is a crucial step in navigating the complexities of immigration law. Have you ever felt lost in the immigration process? Understanding your specific immigration needs lays the foundation for effective legal representation. This ensures that the attorney you select possesses the necessary expertise to advocate for your case. By taking the time to clarify your goals, you empower your legal representative to develop tailored strategies that align with your unique situation.
Throughout this article, we’ve outlined key steps to guide you in your search for an immigration attorney:
- Identifying personal immigration needs
- Researching potential lawyers
- Evaluating their experience and success rates
- Assessing communication and rapport
- Understanding fee structures
Each step plays a vital role in making an informed decision. It’s essential to select a lawyer who not only has a proven track record but also prioritizes clear communication and empathetic support.
The journey through immigration processes can be daunting, but with the right legal support, it becomes manageable. It’s important to know you have rights, even if others tell you otherwise. Take action—research, ask questions, and engage with potential lawyers to find the best fit for your needs. By doing so, you can ensure you have a dedicated advocate by your side, ready to fight for your rights and help secure a brighter future for you and your family. Remember, we’re here to fight for your family. Yo Peleo — We Fight.
Frequently Asked Questions
What should I do to identify my immigration needs?
Start by evaluating your immigration situation with an immigration lawyer in Greenville, SC. Clearly outline your goals, such as seeking a family-based visa, a work visa, or dealing with deportation, and provide important details about your case.
Why is it important to clearly outline my immigration goals?
Clearly outlining your immigration goals simplifies the process and boosts your chances of a successful outcome. It also ensures effective communication with your immigration lawyer, allowing them to provide the right expertise for your needs.
What rights do I have if I receive a subpoena or face ICE enforcement actions?
You have the right to remain silent, the right to legal representation, and you should not open your door unless ICE has a warrant signed by a judge.
How can I find the right immigration lawyer in Greenville, SC?
Use online tools like legal directories, law firm websites, and client review platforms, such as Justia and Avvo, to research potential immigration lawyers. Look for attorneys who specialize in visa regulations and have relevant experience.
What should I consider when choosing an immigration lawyer?
Consider the lawyer's specialization in visa regulations, their experience, client reviews, and their proven track record. Aim to create a list of at least three to five potential lawyers for consultations.
What is the significance of client reviews in selecting an immigration lawyer?
Client reviews reflect the attorney's expertise, communication skills, and ability to achieve satisfactory outcomes for clients, helping you make a more informed decision.
What additional services does the Vasquez Law Firm offer?
The Vasquez Law Firm offers bilingual services and flexible payment plans, ensuring that financial constraints do not hinder access to quality legal support.