Resumen
Quienes acaban de llegar pronto descubren que una guía que explique cómo leer el boletín de visas EB3 es, más que útil, indispensable para entender las “Fechas de Acción Final” y las “Fechas de Presentación”.
Esas fechas, en realidad, funcionan como la brújula que marca el ritmo del proceso migratorio. Por eso, consultar el boletín cada mes no es simplemente un consejo, sino una necesidad urgente.
¿Alguna vez se ha sentido perdido en el proceso de inmigración? Al estar bien informado, tiene más posibilidades de que su solicitud de visa sea exitosa. Así sabrá el momento exacto para presentar sus papeles y podrá evitar retrasos considerables.
Recuerde que no está solo en esta lucha; estamos a su lado en cada paso del camino.
Introducción
El boletín de visas EB‑3 se ha convertido en una brújula indispensable para los inmigrantes que aspiran a establecerse en Estados Unidos, aunque sus intrincados detalles a menudo se asemejan a un auténtico laberinto. En este artículo se presenta una guía práctica y sin rodeos para desentrañar y aprovechar al máximo este recurso clave: se clarifica el significado de las fechas de acción final y, paso a paso, se describen los trámites necesarios para presentar una solicitud de visa.
Aquí se reúne la información esencial que todo quien lo necesite debe conocer. Con la avalancha de solicitudes que se acumulan y la sombra de demoras considerables que se ciernen, los solicitantes se encuentran preguntándose cómo evitar quedar rezagados en este trámite esencial.
Reconocemos lo agobiante que puede resultar; por eso, le acompañamos en cada paso del proceso.
Entender el Boletín de Visas EB3
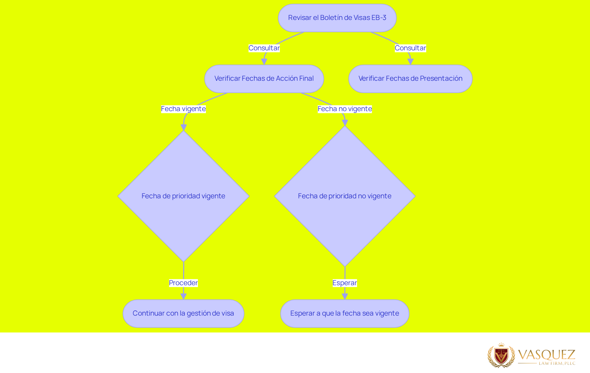
Mes a mes, el Departamento de Estado de EE. UU. emite el boletín de visas EB‑3, un informe que detalla cuántos cupos quedan disponibles en cada categoría, incluida la EB‑3. Para aprovechar al máximo este recurso, conviene dominar dos conceptos esenciales: las “Fechas de Acción Final” y las “Fechas de Presentación”. La primera indica el instante en que el solicitante está habilitado a recibir la visa; la segunda marca el momento en que se puede presentar la petición.
¿Alguna vez ha sentido que se adentra en un laberinto sin salida dentro de la inmigración? Cuando la categoría EB3 representa su objetivo, la regla de oro consiste en abrir el EB3 Visa Bulletin cada mes y comprobar si su fecha de prioridad ya está en vigor, lo que le permite seguir adelante con la gestión. En los últimos doce meses se concedieron miles de visas EB3, una cifra que pone de manifiesto la enorme demanda y la imperiosa necesidad de mantenerse al corriente del boletín.
Al analizar los patrones de los casos recientes, los expertos en inmigración suelen aconsejar a los solicitantes que se familiaricen con el boletín de visas EB‑3; de esa manera pueden sortear retrasos y potenciar sus posibilidades de éxito en la gestión migratoria. Además, es aconsejable contar con el apoyo de un abogado de inmigración, como los profesionales de Vasquez Law Firm, que brindan planes de pago flexibles y sin costos iniciales, lo que simplifica el acceso a la representación legal indispensable a lo largo del proceso.
Recuerde: gracias a esta herramienta, los aspirantes a la EB3 pueden obtener la asesoría esencial sin que los costos iniciales les quiten el sueño; de este modo, su atención sigue centrada en la tramitación y en lograr el permiso. Estamos presentes, listos para pelear por su familia. El futuro que sueña nos importa. Yo Peleo — We Fight.

Verificar la Fecha de Prioridad en el Boletín
Para determinar la fecha de prioridad que le corresponde, lo primero es identificar la categoría de permiso que aparece en el Boletín de Visas. Esa fecha se genera al presentar la petición de visa y queda anotada en el Formulario I‑797. El USCIS aconseja a los solicitantes que revisen dicho formulario, pues la fecha es un elemento esencial del trámite. Una vez que dispone de ese dato, diríjase al Boletín de Visas EB‑3 y localice la tabla correspondiente a su categoría. Finalmente, compare su fecha de prioridad con las fechas publicadas.
Si la fecha de prioridad está por debajo de la que aparece en el boletín, la solicitud ya puede presentarse; de lo contrario, habrá que esperar a que llegue su turno. No hay que subestimar la avalancha de citas que se está generando en el proceso migratorio, algo que el EB‑3 Visa Bulletin muestra con claridad y que ha provocado retrasos a un sinfín de solicitantes. Por eso, mantenerse al día con la fecha de prioridad resulta esencial para seguir avanzando.
Una vez obtenida la Green Card, el inmigrante ya está habilitado para trabajar en EE. UU. Con total seguridad, nos hallamos aquí, listos para amparar a su familia y custodiar su futuro.

Presentar la Solicitud de Visa EB3: Pasos a Seguir
Para iniciar la solicitud de la visa EB3, sigue los pasos que se detallan a continuación:
- Obtener la Certificación Laboral PERM: El empleador tiene la obligación de presentar la petición de certificación PERM ante el Departamento de Trabajo de EE. UU. Esta gestión sirve para constatar que no existen candidatos estadounidenses con la cualificación requerida para el puesto, y obliga al empleador a demostrar que ha llevado a cabo un proceso de reclutamiento formal, además de justificar la necesidad del cargo. En Vasquez Law Firm, acompañamos a su empleador en la preparación de la documentación esencial y velamos por el cumplimiento de todos los requisitos del trámite.
- Presentar el Formulario I-140: Una vez aprobada la certificación, el empleador debe presentar el Formulario I‑140, la Petición para Trabajadores Inmigrantes Extranjeros. Este documento es clave para que el proceso de inmigración continúe, y su tiempo de tramitación suele oscilar entre seis y diez meses. Nuestro equipo está siempre a la mano para acompañar al empleador en cada etapa de la presentación del formulario.
- Esperar la fecha de prioridad: Mantenga bajo observación la fecha de prioridad que aparece en el boletín de visas EB‑3, pues será esa la que marque el momento en que pueda seguir adelante con el trámite.
- Presentar el formulario I‑485: Cuando la fecha de prioridad ya esté vigente, presente el formulario I‑485 para cambiar su estatus a residente permanente. Este paso es esencial para obtener la tarjeta verde, y en Vasquez Law Firm le acompañaremos en la preparación y presentación del documento.
- Asistir a la Entrevista: Si es necesario, presentarse a la entrevista con el oficial de inmigración, quien examinará con detalle los pormenores de su solicitud. Nuestro equipo tiene la experiencia necesaria para orientarle en la preparación de este encuentro, asegurando que pueda responder con confianza a las preguntas del funcionario.
- Recibir la Decisión: Hay que aguardar la resolución de la solicitud; el plazo de respuesta puede alargarse varios meses, según la complejidad del caso. Este trámite constituye una vía fiable para conseguir la residencia permanente, y en Vasquez Law Firm nos dedicamos a desmenuzar cada fase del proceso, prestando especial atención a quienes poseen títulos en áreas STEM, tan codiciados por el mercado laboral de EE. UU. Con más de un siglo de experiencia acumulada y una tasa de éxito que alcanza el 97 %, ofrecemos una defensa jurídica experta y al alcance de todos. Además, brindamos consultas gratuitas y mantenemos una línea disponible las 24 horas del día, los 7 días de la semana, para atender cualquier urgencia legal, asegurando que cada etapa del trámite sea clara y respete las tradiciones de nuestra comunidad.

Recursos Útiles para Navegar el Proceso de Visa EB3
A continuación, encontrará varios recursos útiles que pueden simplificar su trámite de visa EB3.
-
Sitio web del USCIS: En la página oficial del Servicio de Ciudadanía e Inmigración se desglosan, con un nivel de detalle sorprendente, todos los pormenores de la visa EB‑3 — desde el boletín de visas hasta los formularios obligatorios y los requisitos particulares. En esencia, resulta el punto de partida imprescindible para quien quiera entender el camino que le aguarda.
-
Boletín de Visas: No hay excusa para olvidar echar un vistazo cada mes al EB‑3 Visa Bulletin en la web del Departamento de Estado. El boletín despliega, al instante, las fechas de prioridad recién actualizadas, elemento esencial para trazar su solicitud. Quedarse al día puede marcar la diferencia entre avanzar o quedar estancado.
-
Grupos de Apoyo en Línea: ¿Alguna vez le ha parecido que el proceso de inmigración lo deja sin brújula? Incorporarse a foros y comunidades en redes sociales —como el grupo de Facebook “Inmigrantes en EE. UU.” o el foro “Visa EB3 Support Group”— resulta frecuentemente muy útil. En esos rincones digitales los solicitantes comparten experiencias, consejos y apoyo emocional a lo largo de toda la etapa. De ahí que, al integrarse a estos círculos, se abra la posibilidad de obtener información valiosa y de contar con el respaldo de otros inmigrantes.
-
Consultas Legales: Resulta muy aconsejable agendar una entrevista con un especialista en derecho migratorio. En Vasquez Law Firm le facilitamos el contacto directo con profesionales con una larga trayectoria, que conocen su caso a fondo y están listos para acompañarle en cada etapa del proceso. No será remitido a personal de menor preparación, lo que asegura que reciba la defensa más eficaz posible. En realidad, nuestra política se basa en honorarios contingentes; es decir, no tendrá que pagar nada mientras no logremos una sentencia favorable en su caso. Así, cualquier limitación financiera que enfrente no se convertirá en un obstáculo para obtener la defensa legal que realmente merece. Numerosos clientes —Santos R. entre ellos— han señalado que la asesoría jurídica les evitó errores costosos y les brindó una confianza notable durante todo el trámite.
-
Webinars y Talleres: Involucrarse en los webinars y talleres que ofrezcan organizaciones de inmigración, como la Asociación Americana de Abogados de Inmigración (AILA), a menudo brinda datos cruciales acerca de los pasos y las mejores prácticas al tramitar la solicitud del eb3 visa bulletin. Tales encuentros se presentan como una ventana idónea para interrogar, aclarar inquietudes y recibir orientación directa de los especialistas del ramo. Recuerde, no tiene que afrontar este proceso solo; estamos aquí para luchar por su familia.

Conclusión
Seguir de cerca el boletín de visas EB3 es esencial para quien pretenda establecerse en EE. UU. bajo esa categoría. Dominar tanto la “Fecha de Acción Final” como la “Fecha de Presentación” permite a los aspirantes mantenerse al tanto y planificar con antelación cada etapa de su proceso migratorio. Consultar el boletín mes a mes abre la puerta a oportunidades que pueden acelerar el trayecto hacia la tan codiciada Green Card.
Al avanzar por el artículo, se pone de manifiesto lo esencial que resulta confirmar la fecha de prioridad y seguir un proceso ordenado al presentar la solicitud de visa EB‑3. Desde la obtención de la certificación laboral hasta la entrega del formulario I‑485, cada etapa es fundamental y merece una atención cuidadosa. Contar con el acompañamiento de profesionales en inmigración —como los servicios que ofrece Vasquez Law Firm— puede marcar una diferencia real en la experiencia del solicitante, al proporcionar asesoría legal y recursos valiosos.
En última instancia, la senda hacia la visa EB‑3 está plagada de obstáculos, pero no es preciso transitarla en solitario. Mantenerse al corriente del boletín de visas, integrarse a comunidades de apoyo y contar con la guía de un abogado especializado son estrategias que alivian el proceso. La constancia, sumada a una preparación minuciosa, constituye la piedra angular para convertir en realidad el sueño de comenzar una nueva vida en Estados Unidos. La proactividad y la actualización constante se revelan esenciales, pues cada pequeño avance acerca un paso más a la tan anhelada residencia permanente.
Preguntas frecuentes
¿Qué es el Boletín de Visas EB3?
El Boletín de Visas EB3 es un informe mensual emitido por el Departamento de Estado de EE. UU. que detalla cuántos cupos quedan disponibles en la categoría EB3.
¿Cuáles son las dos fechas clave en el Boletín de Visas EB3?
Las dos fechas clave son las “Fechas de Acción Final”, que indican cuándo el solicitante puede recibir la visa, y las “Fechas de Presentación”, que marcan cuándo se puede presentar la petición.
¿Por qué es importante revisar el Boletín de Visas EB3 cada mes?
Es importante revisar el Boletín de Visas EB3 cada mes para comprobar si la fecha de prioridad del solicitante ya está en vigor, lo que permite avanzar en el proceso de gestión migratoria.
¿Qué consejo ofrecen los expertos en inmigración a los solicitantes de la visa EB3?
Los expertos en inmigración aconsejan a los solicitantes que se familiaricen con el boletín de visas EB3 para evitar retrasos y aumentar sus posibilidades de éxito en el proceso migratorio.
¿Cómo puede ayudar un abogado de inmigración en el proceso de solicitud de la visa EB3?
Un abogado de inmigración puede proporcionar asesoría legal esencial y ofrecer planes de pago flexibles y sin costos iniciales, facilitando así el acceso a la representación legal durante el proceso.
¿Qué mensaje transmite la firma Vasquez Law Firm a los solicitantes de la visa EB3?
Vasquez Law Firm enfatiza que están listos para ayudar a los solicitantes a obtener el permiso que desean, asegurando que su enfoque esté en la tramitación y el futuro que sueñan, sin que los costos iniciales sean una preocupación.
List of Sources
- Entender el Boletín de Visas EB3
- Tablas del Boletín de Visas sobre Presentación de Ajuste de Estatus | USCIS (https://uscis.gov/es/residencia-permanente-tarjeta-verde/procesos-y-procedimientos-para-la-residencia-permanente/disponibilidad-de-visas-y-fechas-de-prioridad/tablas-del-boletin-de-visas-sobre-presentacion-de-ajuste-de-estatus)
- Comprendiendo la Diferencia Entre las “Fechas para Presentar” y las “Fechas de Acción Final” en el Boletín de Visas de EE. UU. - JQK Law (https://jqklaw.com/diferencia-fechas-boletin-de-visas)
- Descifrando el código: cómo leer y utilizar el boletín de visas (https://casasimmigration.com/es/cracking-the-code-how-to-read-and-use-the-visa-bulletin)
- Cómo leer el boletín de visas | Ybarra Maldonado Law Group (https://abogadoray.com/es/immigration/how-to-read-visa-bulletin)
- Guía Definitiva: Entender el Boletín de Visas 2024 - Albizu Law Firm (https://albizulaw.com/guia-definitiva-entender-el-boletin-de-visas-2024)
- Verificar la Fecha de Prioridad en el Boletín
- ‘Green Card’: Así puedes verificar tu fecha de prioridad para la residencia en Estados Unidos (https://rpp.pe/usa/servicios/green-card-2024-asi-puedes-saber-tu-fecha-de-prioridad-para-obtener-la-residencia-en-usa-estados-unidos-rppusa-noticia-1581982)
- Presentar la Solicitud de Visa EB3: Pasos a Seguir
- Tengo Visa H2B puedo aplicar para la residencia (https://obtenervisaamericana.com/visa-h-2b/tengo-visa-h2b-puedo-aplicar-para-la-residencia)
- Carreras STEM y Casos de Éxito con PERM (https://tingen.law/es/business-immigration-lawyer-virginia)
- Recursos Útiles para Navegar el Proceso de Visa EB3
- Visas - United States Department of State (https://state.gov/visas)
- The Visa Bulletin (https://travel.state.gov/content/travel/en/legal/visa-law0/visa-bulletin.html)
- EB-3 Visa News 2025 (https://eb3.work/es/noticias-sobre-la-visa-eb-3)
- U.S. Visas News (https://travel.state.gov/content/travel/en/News/visas-news.html)
- Landerholm Immigration, A.P.C. | Testimonios de clientes (https://es.landerholmimmigration.com/testimonios/mas-testimonios)