Introduction
Navigating the complexities of immigration can feel overwhelming. Many individuals face the daunting task of maintaining accurate records with the U.S. Citizenship and Immigration Services (USCIS). The AR-11 form, known as the 'Alien's Change of Address Card', is crucial for noncitizens to keep their information current. Failing to report an address change on time can lead to missed notifications or even legal consequences. Yet, many remain unaware of the essential steps to complete this form correctly.
Have you ever wondered what happens if you don’t report your address change in time? How can you effectively tackle the submission process? This guide provides a comprehensive, step-by-step approach to completing the AR-11 form, empowering you to navigate this essential requirement with confidence. We’re here to fight for your family and ensure you’re not alone in this process.
Understand the AR-11 Form and Its Importance
The , also known as the 'Alien's Change of Address Card', is crucial for noncitizens living in the United States. You must submit it to the U.S. Citizenship and Immigration Services (USCIS) within 10 days of any address change. This ensures accurate record-keeping and effective communication regarding your immigration status. Ignoring this requirement can lead to , like missed notifications about your immigration applications, delayed processing, or even .
Have you ever felt anxious about missing critical correspondence? Failing to might result in denials of your applications. As experts emphasize, change of address is vital to avoid significant consequences. to submit the form, as this method provides instant updates to their systems, making the process easier and reducing the risk of errors.
Keeping your location information current is not just a formality; it’s a crucial step in navigating the complexities of the . Remember, you’re not alone in this fight—.

Gather Required Information for the AR-11 Form
To successfully complete the , it is crucial to ahead of time. Start with your Personal Information: your full name, date of birth, and Alien Registration Number (A-Number) if applicable. Next, detail your Current Location by providing your former address before the move. Then, specify your New Location with complete details—street number, street name, city, state, and zip code. Don't forget to outline your , including your visa type or if you are a green card holder. Lastly, share your , such as a phone number and email where you can be reached.
Having this information organized simplifies the submission process for the and ensures you meet the of any address changes within 10 days of relocating. This proactive approach helps you avoid potential fines of up to $5,000 for failing to report a . As immigration attorney Charles R. Baesler Jr. states, "All are now required to be registered if they will be in the U.S. for 30 days or longer." Furthermore, you can submit the application online via the , making the process more accessible. Remember, you’re not alone in this—gather your information, and let’s tackle this together.

Complete the AR-11 Form: Step-by-Step Instructions
Successfully completing the is crucial for maintaining your . Follow these steps to ensure you get it right:
- Access the Document: Start by visiting the USCIS website at to access the online or download the paper version.
- Fill Out Personal Information: Provide your full name, date of birth, and Alien Registration Number if applicable.
- Provide Location Information: Accurately enter both your previous and new locations, making sure all fields are filled out completely.
- Select : Indicate your current immigration status, whether you are a green card holder or a visa holder.
- Review Your Information: Take a moment to double-check all entries for accuracy. This step is vital to prevent delays or rejections.
- Submit the Form: For online submissions, follow the prompts to submit electronically. If you’re using a paper document, print it out and send it to the designated location as instructed.
- Confirmation: After submission, if you filed online, or keep a copy of the mailed form for your records.
It’s essential to understand that almost all for 30 days or longer must inform the immigration office of any change in residence within 10 days. Each family member needs to complete their own Form AR-11, except for children under the age of 14. Ignoring this requirement can lead to serious consequences, including penalties, imprisonment, or expulsion from the U.S. We strongly advise foreign nationals to , as it is more efficient and allows for easier tracking. Remember, submitting a with USPS does not fulfill the USCIS requirement. By following these steps, you can ensure that your is reported accurately and promptly. We’re here to fight for your family, and your future matters to us.

Troubleshoot Common Issues with the AR-11 Submission
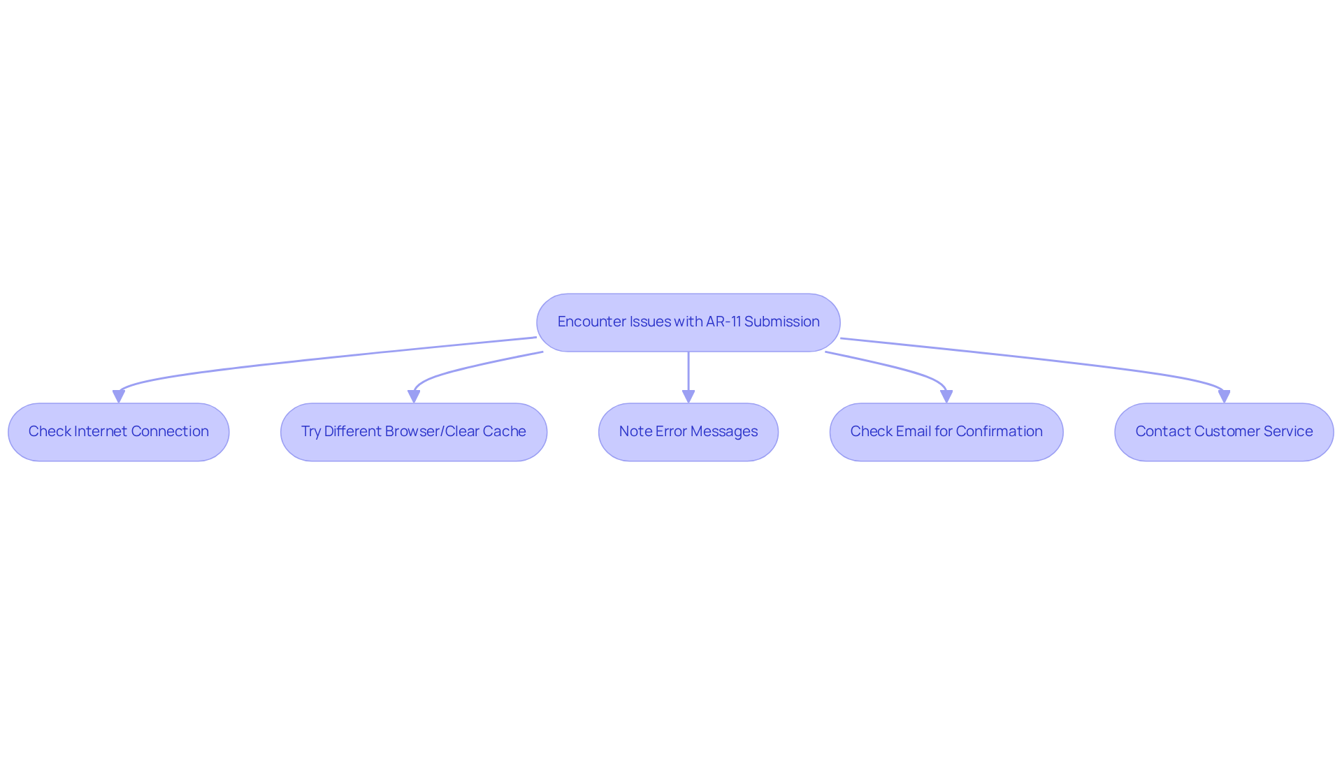
If you encounter issues while submitting the , you’re not alone. Here are some troubleshooting tips to help you navigate this process with confidence:
- Check Internet Connection: Ensure you have a stable internet connection if .
- Browser Compatibility: If you experience , try using a different web browser or clearing your browser's cache.
- Error Messages: Pay attention to any error messages during online submission; they often indicate what needs correction.
- Confirmation Receipt: If you do not receive a confirmation after , check your email's spam folder. If you submitted a paper document, consider sending it via certified mail to track delivery.
- Follow Up: If you believe your submission was not processed, reach out to for assistance. Keep records of your submission and any correspondence.
Statistics suggest that around 30% of applicants face , highlighting the significance of being prepared. Immigration experts emphasize that even minor errors can lead to delays; as one expert noted, " to avoid unnecessary setbacks." By following these guidelines and being aware of common issues, such as , you can enhance your chances of a for the AR-11 form . Remember, we’re in this fight together.

Conclusion
Submitting the AR-11 form for a change of address is not just a bureaucratic task; it’s essential for noncitizens in the United States. This process ensures that your immigration records stay accurate and that vital communication flows uninterrupted. Timely submissions are crucial—neglecting this responsibility can lead to serious repercussions, including application denials and legal penalties.
In this guide, we’ve outlined the key steps for completing the AR-11 form, from gathering necessary personal information to troubleshooting common submission issues. We highlighted the importance of using the USCIS online platform for a smoother experience and stressed the need for accuracy to avoid complications. Remember, as foreign nationals, you share a collective responsibility to adhere to immigration regulations.
Staying proactive in updating your address information is vital for safeguarding your immigration status and future in the U.S. By following the outlined steps and being prepared for potential challenges, you can navigate this process with confidence. Taking action now ensures that communication remains seamless, paving the way for a smoother journey through the complexities of immigration. We’re here to fight for your family and support you every step of the way—your future matters to us.
Frequently Asked Questions
What is the AR-11 form?
The AR-11 form, also known as the 'Alien's Change of Address Card', is a form that noncitizens in the United States must submit to the U.S. Citizenship and Immigration Services (USCIS) to report a change of address.
Why is the AR-11 form important?
The AR-11 form is important for accurate record-keeping and effective communication regarding an individual's immigration status. Failing to submit it can lead to missed notifications, delayed processing of applications, or legal penalties.
When must the AR-11 form be submitted?
The AR-11 form must be submitted within 10 days of any change of address.
What are the consequences of not submitting the AR-11 form?
Not submitting the AR-11 form can result in complications such as denials of immigration applications, missed notifications, and potential legal penalties for non-compliance.
How does USCIS recommend submitting the AR-11 form?
USCIS recommends using their online platform to submit the AR-11 form, as it provides instant updates to their systems, making the process easier and reducing the risk of errors.
Is keeping my address updated a formality?
No, keeping your address updated is a crucial step in navigating the complexities of the immigration process and should not be considered a mere formality.