Introduction
Labor demand, or demanda laboral, is crucial for immigrant healthcare workers, who make up a vital part of the U.S. workforce. With over 1 million foreign-born professionals in healthcare, understanding their rights isn’t just essential - it’s empowering. Yet, many face overwhelming challenges in asserting these rights, often feeling lost in the complexities of the legal system.
Have you ever felt confused about your rights? How can these dedicated individuals navigate the intricacies of labor demands while ensuring their voices are heard and their rights protected? We understand how overwhelming this feels, but you don’t have to face it alone. We’re here to fight for you.
Define Demanda Laboral and Its Importance for Immigrant Healthcare Workers
Labor demand, or , refers to the legal actions employees can take against employers for violations of labor laws, such as wage disputes, wrongful termination, and workplace discrimination. For healthcare professionals from abroad, grasping this concept is crucial. It empowers them to in a system that often overlooks their vital contributions. Did you know that immigrants make up about 17% of all healthcare workers in the U.S.? That’s over 1 million foreign-born individuals actively contributing to the field. This group is essential in maintaining our healthcare system, especially in home care settings where they face .
Filing a demanda laboral can help that foreign workers encounter, ensuring they receive fair treatment and compensation. For example, nearly 940,000 immigrants working in formal healthcare settings are not naturalized citizens, making them particularly vulnerable to exploitation and immigration enforcement. Legal measures not only safeguard personal rights but also foster a fair workplace atmosphere, which is increasingly vital as the demand for .
Understanding is key to navigating the complexities of labor demands. Resources from Vasquez Law Firm, including and , ensure that healthcare professionals from abroad can access the help they need. The FAQs section provides valuable insights into the forms and documents needed for filing a Demanda Laboral, significantly aiding the process. Recent articles highlight the growing recognition of , emphasizing the need for protections amid rising deportation fears and workplace bias. As Jeanne Batalova noted, "almost 2.8 million individuals were engaged in health care in 2021, representing over 18 percent of the 15.2 million people in the United States in a health-care role." As navigate these challenges, understanding their rights and the systems available for legal action is crucial for their advocacy and empowerment in the workforce.

Explore Legal Rights and Protections for Immigrant Healthcare Workers
Immigrant healthcare professionals have rights under U.S. labor laws, no matter their immigration status. You deserve to receive , overtime pay, and protection from based on race, gender, or nationality. Laws like the and the help ensure safe working conditions and fair pay.
It’s crucial for immigrant employees to know these rights. If you believe your rights have been violated, you can file a complaint with organizations like the or the Department of Labor (DOL). And in times of - like ICE enforcement actions or - understanding your rights is vital. Remember, you have the right to remain silent, the option to consult an attorney, and the choice not to sign documents without legal advice.
Act quickly: exercise your right to remain silent and ask for a lawyer right away. Don’t hesitate to reach out to Vasquez Law Firm 24/7 for emergency defense and support. We’re here to fight for your family.

Outline the Process for Filing a Demanda Laboral
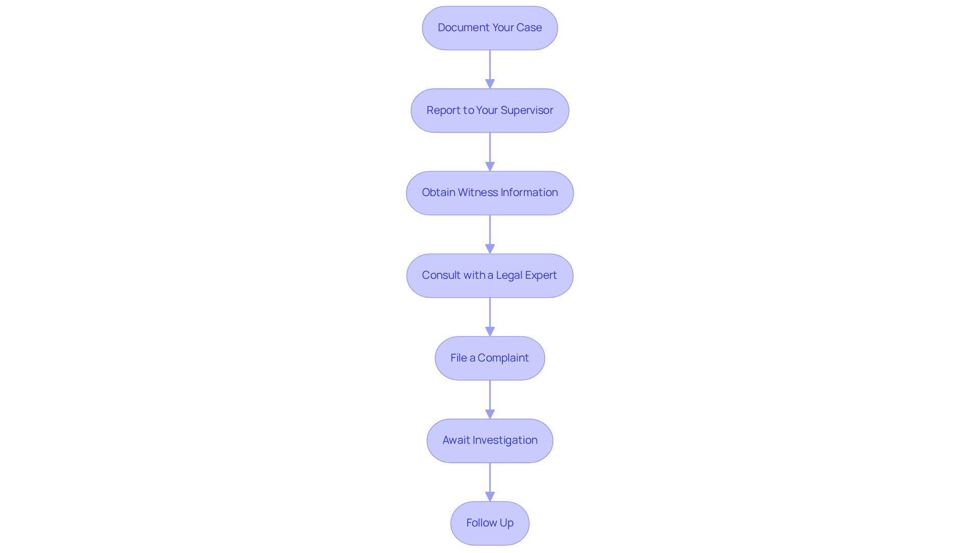
Filing a can feel overwhelming, but you don’t have to navigate it alone. Here’s a practical guide to ensure your rights are protected:
- Document Your Case: Start by gathering all relevant evidence - pay stubs, employment contracts, and any communication with your employer about the issue. This thorough documentation is crucial; it strengthens your claim and tells your story clearly.
- : If you experience a , make sure to report it to your supervisor in writing, if possible. This step is vital for creating a record of what happened.
- : Collect names and contact details of any witnesses to the incident. Their accounts can be invaluable in supporting your claim.
- : Reach out to an immigration attorney or a labor rights organization. They can provide insights into your options and the best strategies for your case. Legal guidance can significantly impact the outcome of your complaint.
- : Depending on your situation, you may need to submit a complaint to the appropriate agency, like the (DOL) or the Equal Employment Opportunity Commission (EEOC). This usually involves filling out a formal complaint form and attaching your documentation.
- : After filing your complaint, the agency will start an investigation. They might contact you for more information, so be ready to provide additional details if needed.
- Follow Up: Keep in touch with both the agency and your legal representative to stay updated on your case's progress. If the agency's findings don’t resolve your issue satisfactorily, you may need to consider pursuing a lawsuit in court.
Understanding the average time it takes to related to demanda laboral can also help. Typically, these cases can take several months to over a year, depending on the complexity of the issue and the agency's workload. Real-life examples show that healthcare professionals from abroad have successfully recorded their cases, achieving positive outcomes by following these steps closely. By sticking to this structured approach, you can navigate the process more effectively and advocate for your rights. Remember, we’re here to fight for your family.

Identify Challenges in the Demanda Laboral Process and How to Overcome Them
The process of can be tough for immigrant healthcare professionals. Have you ever felt overwhelmed by the challenges? Here are some common hurdles they face:
- Fear of Retaliation: Many worry about losing their jobs or facing discrimination if they file a complaint. It’s crucial to remember that retaliation is unlawful. Seeking professional advice before taking action can make a difference.
- : Limited English proficiency can make communication with attorneys and agencies difficult. But don’t let that hold you back! Utilizing bilingual services or interpreters can help bridge this gap.
- : The justice system can feel daunting. Consider collaborating with legal aid organizations that focus on . They can guide you through the process and provide the support you need.
- Lack of Awareness: Many immigrant employees don’t know their rights. Educational workshops and resources from community organizations can raise awareness and empower you to advocate for yourself.
Remember, you’re not alone in this fight. We’re here to support you every step of the way. Your rights matter, and together, we can navigate these challenges.

Conclusion
Understanding the significance of demanda laboral is crucial for immigrant healthcare workers. It’s not just about knowing the law; it’s about effectively advocating for your rights in a complex U.S. labor system. This legal recourse empowers you - vital professionals in the healthcare sector - to seek justice against violations like wage disputes and discrimination. You deserve fair treatment and compensation.
Throughout this article, we’ve highlighted key points:
- The rights you possess under U.S. labor laws
- The step-by-step process for filing a demanda laboral
- The common challenges you might face
From documenting evidence to overcoming language barriers and fear of retaliation, these insights serve as a comprehensive guide. Recognizing your rights is the first step toward taking action when necessary.
Ultimately, the message is clear: awareness and empowerment are essential in the fight for labor rights. You must not only understand your legal protections but also utilize available resources and support systems to navigate potential obstacles. By standing firm and advocating for your rights, you contribute to a more equitable and just workplace, benefiting not just yourself but the entire healthcare community.
Remember, we’re here to fight for your family. Your future matters to us. Yo Peleo - We Fight.
Frequently Asked Questions
What is demanda laboral?
Demanda laboral refers to the legal actions employees can take against employers for violations of labor laws, including wage disputes, wrongful termination, and workplace discrimination.
Why is demanda laboral important for immigrant healthcare workers?
It is crucial for immigrant healthcare workers to understand demanda laboral as it empowers them to claim their rights in a system that often overlooks their contributions, ensuring they receive fair treatment and compensation.
What percentage of healthcare workers in the U.S. are immigrants?
Immigrants make up about 17% of all healthcare workers in the U.S., which amounts to over 1 million foreign-born individuals actively contributing to the field.
What challenges do immigrant healthcare workers face?
Immigrant healthcare workers, particularly those who are not naturalized citizens, face unique challenges such as vulnerability to exploitation and immigration enforcement.
How can filing a demanda laboral help immigrant healthcare workers?
Filing a demanda laboral can address injustices faced by foreign workers, ensuring they receive fair treatment and compensation while fostering a fair workplace atmosphere.
What resources are available for immigrant healthcare professionals regarding demanda laboral?
Resources from Vasquez Law Firm provide clear communication in Spanish and 24/7 support, helping healthcare professionals from abroad access the assistance they need.
What insights can the FAQs section provide for filing a demanda laboral?
The FAQs section offers valuable insights into the forms and documents needed for filing a demanda laboral, significantly aiding the process for immigrant healthcare workers.
What is the significance of understanding labor rights for immigrant healthcare professionals?
Understanding labor rights is essential for immigrant healthcare professionals as it enables them to navigate the complexities of labor demands, advocate for themselves, and empower their presence in the workforce.