Introduction
Navigating jail injury claims can be daunting, especially for those advocating for an inmate. With protections under the Eighth Amendment and various state regulations, there’s a chance to stand up for rights when neglect or abuse occurs in correctional facilities. But let’s be real: the road to justice is often filled with obstacles.
Have you ever felt overwhelmed by the legal system? Many do, and it’s crucial to know the steps to effectively work with a jail injury attorney. You want your claims to be heard and validated, and we’re here to help you through this fight. Remember, you’re not alone in this struggle.
Understand the Legal Framework for Jail Injury Claims
Understanding the legal landscape of jail injury cases is vital for a jail injury attorney. Inmates in the U.S. are protected by the Eighth Amendment, which prohibits cruel and unusual punishment. This includes the right to be free from excessive force and neglect in healthcare. Recent legal cases underscore the importance of these protections. For instance, the U.S. District Court for the Middle District of Louisiana recently dismissed a motion to dismiss allegations against a prison doctor who allegedly ignored serious health needs. Bobby Stevenson’s case, where he claimed his health concerns were overlooked, highlights the legal system's recognition of inmate rights.
But it doesn’t stop there. State regulations can offer additional protections and outline specific processes for filing grievances against correctional facilities. Knowing these laws is crucial to determine if your rights have been violated and to understand the next steps. Did you know that nearly $1 million in settlements has been awarded to three Nevada inmates for failing to address cancer? This shows that there’s potential for successful claims based on excessive force and healthcare neglect.
Consulting with a jail injury attorney who specializes in jail compensation claims can clarify the legal standards relevant to your situation. You deserve to be informed and ready to advocate for your rights. Remember, you’re not alone in this fight.

Identify Common Types of Jail Injuries
Jail harm is a serious issue that many inmates face. Physical attacks by staff or fellow inmates, slips and falls due to unsafe conditions, and neglect that exacerbates health problems are all too common. Have you or someone you care about experienced unaddressed medical issues or injuries from fights? The reality is that interpersonal violence is prevalent in correctional facilities, and recent statistics reveal that a significant number of incarcerated individuals suffer from harm related to physical assaults. This highlights an urgent need for judicial remedies.
Understanding these challenges is crucial. If you or a loved one has faced any of these harms, it’s vital to document every detail and consult a jail injury attorney as soon as possible. Taking these steps can significantly impact the outcome of your case. Remember, you’re not alone in this fight - we’re here to support you every step of the way. Your rights matter, and we’re committed to fighting for you.
Gather Evidence and Documentation for Your Case
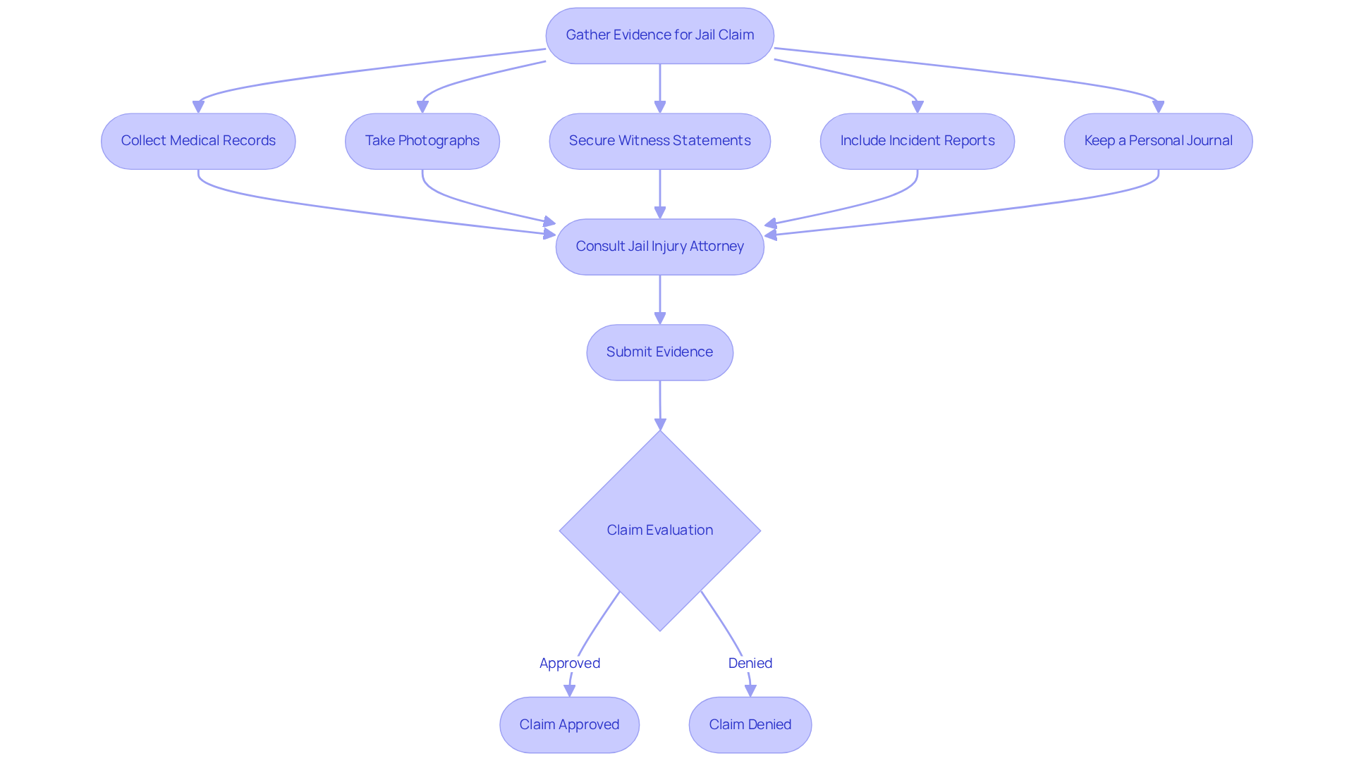
Strengthening your jail claim starts with gathering solid evidence and documentation, which a jail injury attorney can assist you with. This means collecting medical records that detail your injuries, taking photographs of the harm and the scene, and securing witness statements from fellow inmates or staff. Don’t forget to include any incident reports from the facility. Keeping a personal journal to document your experiences and how they affect your daily life can provide valuable context for your case.
Thorough documentation not only bolsters your claim but also provides your jail injury attorney with the tools needed to advocate effectively on your behalf. Claims supported by comprehensive health records and witness accounts tend to have a much higher success rate. In fact, Vasquez Law Firm boasts a 95% success rate in personal accident cases. With insurance companies tightening their settlement policies and requiring more documentation due to rising healthcare costs, collecting evidence has never been more crucial.
The psychological impact of injuries - like emotional distress, anxiety, depression, and post-traumatic stress disorder - can disrupt your daily life significantly. That’s why it’s essential to document these effects thoroughly. Remember, seeking immediate medical treatment is vital; any delays could jeopardize your rights.
If you need help, Vasquez Law Firm offers free consultations and 24/7 emergency support, ensuring you have the guidance you need when it matters most. Claims settled through Alternative Dispute Resolution (ADR) are typically resolved in just a few months, showcasing the efficiency of the claims process when backed by strong documentation.
We’re here to fight for your family. Your future matters to us. Yo Peleo - We Fight.

Maintain Open Communication with Your Attorney
Effective communication with your attorney is crucial during the judicial process. Have you ever felt overwhelmed by the complexities of your case? Honesty and clarity about every detail, including past injuries or issues, are vital. Regular updates about any changes in your condition or circumstances can significantly impact your claim's outcome.
It’s important to ask questions and seek clarification on terms and processes whenever needed. Remember, a strong attorney-client relationship built on trust and open dialogue can greatly enhance your legal representation. Statistics show that effective communication leads to better case outcomes, reinforcing the need for proactive engagement with your attorney.
We’re here to fight for your family. Your future matters to us. Yo Peleo - We Fight.

Conclusion
Navigating jail injury claims can be overwhelming. Inmates face real struggles, and understanding their rights under the Eighth Amendment is crucial. These rights are not just legal jargon; they’re the foundation for holding correctional facilities accountable for negligence or harm. Seeking the expertise of a specialized jail injury attorney can empower individuals to advocate effectively for their rights and well-being.
Key insights reveal the importance of grasping the legal framework surrounding jail injuries. Common types of harm in correctional facilities can range from physical injuries to mental health issues. Gathering evidence, like medical records and witness statements, significantly boosts the chances of a successful outcome. Open communication with an attorney fosters a strong relationship, essential for navigating the legal process effectively.
The fight for justice in jail injury cases isn’t just about individual claims; it’s about upholding the rights of all inma
Frequently Asked Questions
What legal protections do inmates have regarding jail injury claims?
Inmates in the U.S. are protected by the Eighth Amendment, which prohibits cruel and unusual punishment, including the right to be free from excessive force and neglect in healthcare.
Can you provide an example of a legal case related to inmate rights?
Yes, a recent case involved the U.S. District Court for the Middle District of Louisiana, which dismissed a motion to dismiss allegations against a prison doctor who allegedly ignored serious health needs, highlighting the recognition of inmate rights.
What additional protections might state regulations offer to inmates?
State regulations can provide additional protections and outline specific processes for filing grievances against correctional facilities, which are important for understanding if rights have been violated.
Is there evidence of successful claims for jail injury cases?
Yes, nearly $1 million in settlements has been awarded to three Nevada inmates for failing to address cancer, demonstrating the potential for successful claims based on excessive force and healthcare neglect.
Why is it important to consult with a jail injury attorney?
Consulting with a jail injury attorney who specializes in jail compensation claims can clarify the legal standards relevant to your situation and help you understand your rights and the next steps to take.
List of Sources
- Understand the Legal Framework for Jail Injury Claims
- U.S. Constitution - Eighth Amendment | Resources | Constitution Annotated | Congress.gov | Library of Congress (https://constitution.congress.gov/constitution/amendment-8)
- When Jail Neglect Turns Deadly: Civil Rights Cases for Inadequate Medical Care (https://themasonfirm.com/when-jail-neglect-turns-deadly-civil-rights-cases-for-inadequate-medical-care)
- Case study examines challenges of correctional nursing (https://nurse.com/blog/case-study-examines-challenges-correctional-nursing)
- Louisiana Prisoner Sustains Claim Against Prison Doctor for Allowing Assignment to “Field Duty” Despite Known Ankle Injury | Prison Legal News (https://prisonlegalnews.org/news/2026/mar/1/louisiana-prisoner-sustains-claim-against-prison-doctor-for-allowing-assignment-to-field-duty-despite-known-ankle-injury)
- Eighth Amendment | The Record (https://themarshallproject.org/records/814-eighth-amendment)
- Identify Common Types of Jail Injuries
- Prison & Detention Center Abuse - Smolen Law (https://smolen.law/prison-detention-center-negligence)
- Injuries Sustained During Incarceration Among Prisoners (https://sciencedirect.com/science/article/abs/pii/S0022480421001323)
- What Happens if You Get Hurt in Jail? (https://appalachianinjurylaw.com/what-happens-if-you-get-hurt-in-jail-can-you-sue-for-negligence)
- Prison Injuries | The Baltimore Injury Lawyer (https://theinjurylawyermd.com/prison-injuries)
- Gather Evidence and Documentation for Your Case
- Legal Trends Shaping Personal Injury Claims in 2026 - (https://coffeecakekids.com/legal-trends-shaping-personal-injury-claims-in-2026)
- Claims for Criminal Injury Compensation Case Studies (https://barratts.legal/criminal-injury-compensation/case-studies)
- BOP Statistics: Prison Safety (https://bop.gov/about/statistics/statistics_prison_safety.jsp)
- 14 Inspirational Quotes About Personal Injury Law, Justice, and Fighting for What’s Right - Keys Law Offices, PC (https://keyslawofficesqc.com/14-inspirational-quotes-about-personal-injury-law-justice-and-fighting-for-whats-right)
- Maintain Open Communication with Your Attorney
- ABA Survey Results: How Lawyers Communicate Online in 2020 (https://mycase.com/blog/general/aba-survey-results-how-lawyers-are-communicating-online-in-2020-2)
- Nearly 80% of Law Firm Clients Feel Uncared For: New Survey Reveals Major Disconnect (https://casestatus.com/blog/nearly-80-of-law-firm-clients-feel-uncared-for-new-survey-reveals-major-disconnect)
- How to Improve Lawyer and Client Communications (https://americanbar.org/groups/business_law/resources/business-law-today/2023-november/how-to-improve-lawyer-and-client-communications)
- Why communication is an important part of your client's experience | Legal Blog (https://legal.thomsonreuters.com/blog/why-communication-is-an-important-part-of-your-legal-clients-experience)
- The Case for Better Law Firm Communication: How Modern Law Firms Win Clients (https://attorneyatwork.com/the-case-for-better-law-firm-communication-how-modern-law-firms-win-clients)