Introduction
Navigating the complexities of immigration can feel overwhelming, especially for healthcare professionals eager to build their careers in the United States. Have you ever felt lost in this process? The EB1 visa categories offer a unique opportunity for those who showcase extraordinary abilities, outstanding achievements, or managerial expertise in their fields. But with rising competition and changing requirements, many potential applicants find themselves questioning their eligibility and the best path forward.
This article dives into the ten EB1 categories specifically designed for immigrant healthcare workers. We’re here to provide insights and guidance to help you successfully navigate the application process and secure your future in the U.S. Remember, you don’t have to face this alone - we’re in the fight with you.
Vasquez Law Firm: Expert Guidance for EB1 Visa Applications
Vasquez Law Firm stands out in immigration law, especially for medical professionals navigating the EB1 categories in the visa process. Have you ever felt overwhelmed by confusing immigration procedures? With over 30 years of experience and a remarkable 98% success rate, we understand the unique challenges you face, from complex legal obligations to mountains of paperwork.
Our bilingual team ensures clear communication, so Spanish-speaking clients receive the support they need throughout the process. We’re committed to crafting tailored legal strategies that address different EB1 categories, leading to thousands of successful approvals. It’s important to know you have rights, even when the system feels daunting.
In 2025, the number of submissions in the EB1 categories from medical professionals surged, reflecting the growing demand for skilled workers in the field. Vasquez Law Firm is your trusted ally in securing your immigration status and advancing your career in the United States, particularly for Hispanic immigrants and families in North Carolina. Remember, you’re not alone in this fight - we’re here to support you every step of the way. Yo Peleo - We Fight.
EB1A: Extraordinary Ability Visa Requirements and Benefits
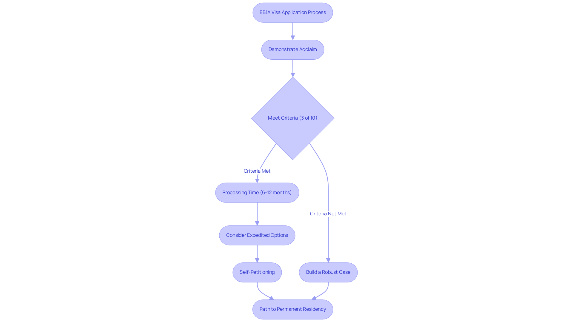
The EB1 categories, including the EB1A permit, are a vital opportunity for individuals showcasing exceptional talent in their fields, such as medical professionals. Are you feeling overwhelmed by the immigration process? To qualify for the EB1 categories, applicants must demonstrate sustained national or international acclaim by meeting at least three of ten specified criteria, such as receiving major awards or making significant contributions to their field. In 2025, the average processing time for EB1A applications typically spans 6 to 12 months, but there are expedited options available through premium processing that can significantly shorten wait times.
For immigrant medical professionals, the advantages of the EB1 categories, including the EB1A program, are compelling. It allows for self-petitioning without needing a job offer, granting greater flexibility and autonomy in the immigration journey. Plus, the EB1 categories, including the EB1A classification, provide a direct path to permanent residency, making them an appealing choice for top professionals seeking stability in the U.S.
Consider the success stories of medical professionals who have secured EB1A permits, like Dr. Jane Smith, who developed a groundbreaking treatment for a rare disease. Immigration attorneys emphasize that the EB1A classification not only enhances career opportunities but also elevates the professional standing of applicants within their fields. This permit category, particularly the EB1 categories, is increasingly recognized as a strategic advantage for healthcare professionals aiming to establish themselves in the competitive U.S. market.
However, it’s crucial to acknowledge that the petition process for the EB1 categories, especially the EB1A, has become more challenging, with heightened scrutiny and declining approval rates. We understand how daunting this can feel. Applicants are encouraged to build a robust case, including personalized recommendation letters that detail their impact and contributions to their field, as these are becoming increasingly significant in the evaluation process. Remember, you’re not alone in this fight-we’re here to support you every step of the way.

EB1B: Pathway for Outstanding Professors and Researchers
The EB1B category is crucial for exceptional professors and researchers who have made significant contributions to their fields, particularly within the EB1 categories. Have you ever felt overwhelmed by the complexities of immigration? To qualify for the EB1 categories, applicants must have at least three years of teaching or research experience and be recognized internationally as leaders in their area of expertise.
This category of EB1 categories does require a job offer from a U.S. employer, but here’s the good news: it doesn’t necessitate labor certification. This means a smoother application process for those who meet the criteria. Remember, you’re not alone in this fight; we’re here to support you every step of the way. Your future matters to us.

EB1C: Immigration Options for Multinational Managers and Executives
The EB1C permit is a vital option for multinational managers and executives who have spent at least one year outside the U.S. in a managerial or executive role. This permit allows companies to relocate key staff to their U.S. operations without needing labor certification. Applicants must demonstrate their commitment to continuing in a managerial or executive position in the U.S., making it an excellent choice for executives looking to expand their operations.
Have you noticed the rising trend of global medical firms tapping into the EB1C program? This shift highlights the increasing demand for skilled leaders in the medical sector, especially as organizations strive to boost operational efficiency and adapt to changing market conditions.
Immigration specialists stress the strategic importance of the EB1C program for healthcare executives. As one expert noted, "The EB1C classification not only facilitates a seamless transition of leadership but also aids in maintaining the continuity of operations in a highly competitive industry."
However, it’s crucial to recognize that the annual cap for the EB1 categories has been reached for FY 2025. This means no new EB-1 permits will be issued until the next fiscal year starts on October 1, 2025. With 150,000 immigrant permits available across all categories for FY 2025, competition for EB1 categories, specifically EB1C permits among medical executives, is expected to be intense.
Successful case studies showcase medical executives who have transitioned to the U.S. under the EB1C program, illustrating its role in fostering international collaboration and innovation within the medical landscape. By utilizing the EB1C classification, companies can ensure their most qualified leaders are positioned to drive growth and navigate the complexities of the U.S. medical system.

EB1 Visa Application Process: Step-by-Step Guide
Navigating the EB1 application process can feel overwhelming. You’re not alone in this fight. Here’s a straightforward guide to help you through it:
-
Assess your eligibility: Determine which EB1 category fits you best - A (Extraordinary Ability), B (Outstanding Researcher or Professor), or C (Multinational Executive or Manager).
-
Compile your documentation: Gather evidence of your qualifications and achievements. This includes letters of recommendation from respected individuals in your field. For healthcare professionals, think about certifications, publications, and proof of significant contributions.
-
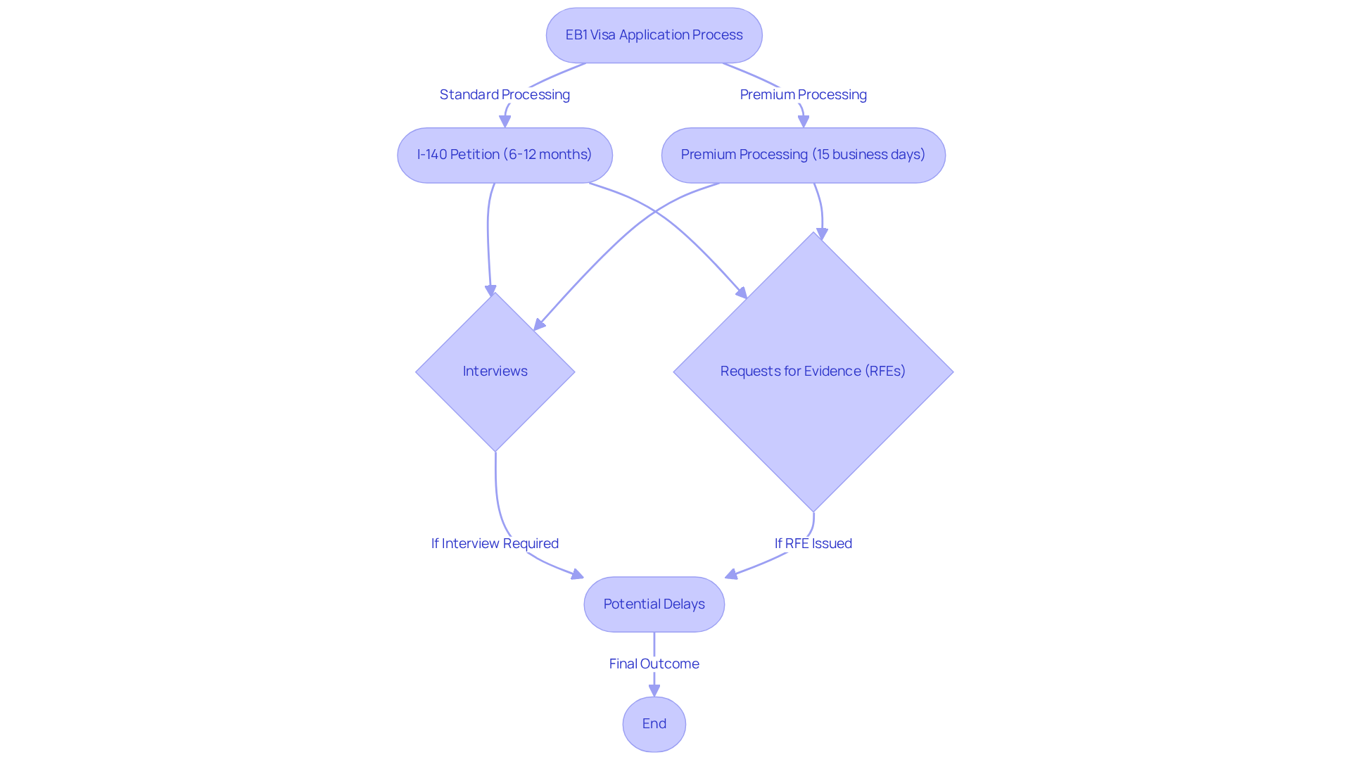
Complete and submit Form I-140: This is your Petition for Alien Worker, along with the required filing fee.
-
File for adjustment of status: If you’re in the U.S., submit Form I-485. If you’re outside, apply for an immigrant visa at a U.S. consulate.
-
Prepare for interviews: Attend any required interviews and be ready to provide additional documentation as requested by USCIS.
Recent updates show that with Premium Processing, Form I-140 can be processed in as little as 15 business days. However, obtaining a Green Card typically takes 1.5 to 2 years. Immigration lawyers stress the importance of meticulous documentation to avoid common pitfalls, like receiving a Request for Evidence (RFE) due to insufficient information. Ensuring all forms are filled out correctly and that necessary documents are attached can significantly boost your chances of a successful submission.
Also, keep in mind the recent DHS fee of $1,000 for certain parole approvals, which could impact your processing. To enhance your prospects for success, consider reaching out to a knowledgeable immigration lawyer. They can guide you through the intricacies of the process. Remember, we’re here to fight for your family and your future.

EB1 Visa Fees and Costs: What to Expect
Navigating the costs associated with the EB1 categories visa process can feel overwhelming. The primary fee for filing Form I-140 is currently set at $815, reflecting the latest updates. If you choose premium processing, be prepared for an additional fee of $2,805, which guarantees a decision within 15 business days.
But that’s not all. Legal representation costs can range from $8,995 to $13,975, depending on the complexity of your case and the level of support you need. At Vasquez Law Firm, we understand how daunting these expenses can be. That’s why we work on a contingency fee basis for personal injury cases - meaning you pay nothing unless we win. This way, financial constraints won’t stop you from seeking the justice you deserve.
For other areas, including immigration, we offer flexible payment plans tailored to your situation. Plus, don’t forget about extra charges for adjustment of status requests:
- Form I-485 costs $1,440 for adults
- Form I-485 costs $950 for children under 14
When you include optional forms, the total USCIS filing fees for a family of three can rise to $8,095, while the total without optional forms is $4,645.
Understanding the EB1 categories of costs is crucial for budgeting your immigration journey. It’s wise to seek guidance from a knowledgeable immigration lawyer who can help you navigate these financial implications and ensure a smooth submission process. Remember, you’re not alone in this fight - we’re here to support you every step of the way.

EB1 Visa Qualifications: Who Can Apply?
To qualify for the EB1 visa, applicants must meet specific criteria based on their category:
-
EB1A: This category requires proof of extraordinary ability, demonstrated through sustained national or international acclaim. Successful applicants often present evidence such as awards, publications, and significant contributions to their field. As of September 6, 2025, the EB-1 immigrant visa category has reached its annual numerical limit, highlighting the significance of prompt submissions.
-
EB1B: Applicants must showcase outstanding achievements in academia or research, supported by a job offer from a U.S. employer. Common qualifications include advanced degrees and a strong publication record, particularly in peer-reviewed journals. Consulting with a knowledgeable immigration lawyer can greatly ease the EB1 Visa petition process, especially during regulatory changes.
-
EB1C: Candidates must possess managerial or executive experience with a multinational company. This typically involves demonstrating a history of leadership roles and significant responsibilities within the organization.
Each of the EB1 categories has distinct requirements that necessitate careful evaluation and documentation before applying. For medical professionals, aligning qualifications with these criteria is crucial for a successful application. Have you ever felt overwhelmed by the complexities of the EB1 visa process? Examples of successful EB1A applicants in the medical field often include those with significant research contributions or leadership roles in healthcare organizations, illustrating the qualifications in a practical context. Additionally, staying updated on changes in eligibility criteria and documentation requirements is vital for applicants to navigate the evolving immigration landscape effectively. Remember, you’re not alone in this fight; we’re here to support you every step of the way.

EB1 Visa Processing Time: How Long Will It Take?
Navigating the eb1 categories can feel overwhelming. The processing duration varies significantly based on your specific category and personal circumstances. Typically, the I-140 petition takes between 6 to 12 months. But there’s a silver lining: you can opt for premium processing, which speeds up the decision to about 15 business days.
However, it’s crucial to be prepared for additional time if interviews or Requests for Evidence (RFEs) regarding eb1 categories come into play. These can extend your timeline further. Recent trends show that pending EB-1A cases have surged nearly 70% year over year, which could lead to delays.
Immigration attorneys stress that the quality of your petition and thorough preparation are key. A well-documented petition can help reduce the risk of delays caused by RFEs, which are becoming more common as USCIS tightens its scrutiny.
While premium processing offers a quicker path, it’s essential to stay ready for the challenges that may arise during the EB1 categories petition process. Remember, you’re not alone in this fight - we’re here to support you every step of the way.

EB1 vs. EB2: Which Visa is Right for You?
The EB1 categories stand out as a top choice for individuals who showcase exceptional skills or remarkable accomplishments in their fields. One of its key benefits? An expedited processing time that can be as quick as 15 days, especially with premium processing available. Plus, the EB1 categories skip the labor certification requirement, making the application process much smoother.
In contrast, the EB2 category caters to professionals with advanced degrees or exceptional abilities, but it typically requires labor certification. This can significantly prolong processing times, often stretching from six to 25 months, depending on the complexity of the case.
Recent trends show a sharp rise in EB2 National Interest Waiver (NIW) petitions, with approval rates dropping to 43.31% in FY 2024, down from over 90% in previous years. This shift highlights the need for strong, impactful evidence and clear connections to U.S. national interests to boost approval chances. Immigration specialists recommend that applicants carefully evaluate their qualifications and long-term career goals when deciding between the EB1 categories and the EB2 categories. For instance, healthcare professionals with notable achievements, such as leading clinical trials or publishing extensively in reputable journals, might find the EB1 categories to be more beneficial.
Examples from the medical field illustrate this decision-making process. Some applicants have successfully transitioned from EB2 NIW to EB1A after securing a priority date, using their accomplishments to speed up their green card journey within the EB1 categories. Ultimately, the choice between the EB1 categories and EB2 should be guided by personal qualifications, the urgency of securing residency, and the specific criteria of each category.

Frequently Asked Questions About the EB1 Visa
Common questions about the EB1 categories often leave applicants feeling overwhelmed. Have you ever felt lost in the immigration process? Here are some key questions to consider about the differences within the EB1 categories:
- What’s the difference between EB1A, EB1B, and EB1C?
- Can I apply for an EB1 permit without a job offer?
- What types of evidence are required to demonstrate extraordinary ability?
- How long does the application process for the EB1 categories take?
- Are there any caps on the number of visas issued each year for the EB1 categories?
Understanding these aspects can significantly aid you in preparing your application and setting realistic expectations. Remember, you’re not alone in this fight - we’re here to support you every step of the way.

Conclusion
The EB1 visa categories offer a vital opportunity for immigrant healthcare workers eager to build their careers in the United States. Have you ever felt overwhelmed by the complexities of the immigration process? By grasping the distinct pathways within these categories - EB1A for extraordinary abilities, EB1B for outstanding researchers and professors, and EB1C for multinational managers - applicants can navigate this maze with greater ease. With tailored support from experienced legal professionals like those at Vasquez Law Firm, you can pursue your immigration goals with confidence.
Throughout this article, we’ve highlighted key insights, including the specific requirements for each EB1 category, the advantages of self-petitioning, and the importance of thorough documentation. Understanding processing times, costs, and how EB1 compares to EB2 equips healthcare professionals with the knowledge needed to make informed decisions. This understanding is crucial for maximizing your chances of approval and ensuring a smoother application experience.
The journey through the EB1 visa process may seem daunting, but remember the potential rewards that await. As the demand for skilled healthcare professionals continues to rise, leveraging the EB1 categories can open doors to permanent residency and career advancement. We understand how overwhelming this feels, but seeking expert guidance and preparing meticulously can make all the difference in achieving success in this competitive landscape. Your path to a fulfilling career in the U.S. is within reach. With the right support, navigating the EB1 visa process can lead to new opportunities and a brighter future. We’re here to fight for your family.
Frequently Asked Questions
What is the Vasquez Law Firm's expertise in immigration law?
The Vasquez Law Firm specializes in immigration law, particularly assisting medical professionals with EB1 visa applications. They have over 30 years of experience and a 98% success rate.
How does the Vasquez Law Firm support Spanish-speaking clients?
The firm has a bilingual team that ensures clear communication, providing necessary support to Spanish-speaking clients throughout the immigration process.
What are the EB1 categories and why are they significant?
The EB1 categories, including the EB1A and EB1B, are designed for individuals demonstrating exceptional talent or outstanding achievements in their fields, such as medical professionals. They offer a pathway to permanent residency and allow for self-petitioning in certain cases.
What are the requirements for the EB1A visa?
To qualify for the EB1A visa, applicants must demonstrate sustained national or international acclaim by meeting at least three of ten specified criteria, such as receiving major awards or making significant contributions to their field.
What are the benefits of the EB1A visa for medical professionals?
The EB1A visa allows for self-petitioning without a job offer, providing greater flexibility. It also offers a direct path to permanent residency, making it an appealing option for skilled professionals seeking stability in the U.S.
What is the average processing time for EB1A applications?
The average processing time for EB1A applications typically spans 6 to 12 months, although expedited options through premium processing are available to shorten wait times.
What is the EB1B category and who does it benefit?
The EB1B category is for outstanding professors and researchers who have made significant contributions to their fields. Applicants must have at least three years of teaching or research experience and be recognized internationally as leaders in their area of expertise.
Does the EB1B category require a job offer?
Yes, the EB1B category requires a job offer from a U.S. employer, but it does not necessitate labor certification, making the application process smoother for eligible candidates.
What challenges do applicants face in the EB1 visa process?
The petition process for the EB1 categories, especially the EB1A, has become more challenging with heightened scrutiny and declining approval rates. Applicants are encouraged to build a robust case, including personalized recommendation letters detailing their impact and contributions.
How does the Vasquez Law Firm assist applicants during the EB1 process?
The Vasquez Law Firm is committed to crafting tailored legal strategies and supporting clients throughout the immigration process, ensuring they are not alone in their journey.