Introduction
Navigating the journey to U.S. citizenship is no small feat. It’s a significant milestone filled with both opportunities and complexities. Did you know that over 818,500 individuals were welcomed as new citizens in the last fiscal year? This naturalization process promises a wealth of benefits, like the right to vote and job eligibility. But it also involves critical steps that can feel overwhelming.
What factors influence the timeline for becoming a U.S. citizen? How can applicants prepare effectively to avoid common pitfalls? Understanding these elements is essential for anyone ready to embrace the responsibilities and privileges that come with U.S. citizenship. Remember, you’re not alone in this fight - we’re here to guide you every step of the way.
Understand U.S. Citizenship: Definition and Importance
U.S. nationality is more than just a legal status; it’s your ticket to living and working in the United States indefinitely. This status opens doors to numerous benefits, like the right to vote, eligibility for federal jobs, and the ability to sponsor family members for immigration. The naturalization process is essential - it’s not just about how long does it take to be a citizen in the U.S.; it’s also about embracing the responsibilities that come with this privilege. Importantly, having legal status protects you from deportation, allowing you to fully engage in American society.
Consider this: in fiscal year 2024, USCIS welcomed over 818,500 new citizens, boasting an impressive approval rate of over 89% for well-prepared applicants. This trend underscores the need for thorough preparation and a solid understanding of the requirements, such as demonstrating proficiency in English and knowledge of U.S. civics. Have you ever felt overwhelmed by the immigration process? You’re not alone.
Many naturalized citizens share stories of enhanced job opportunities and active participation in civic life, reinforcing their commitment to American values. The rights and responsibilities of U.S. citizens go beyond just voting; they include upholding laws and contributing positively to society. It’s crucial to recognize that belonging isn’t just a status; it’s a vital part of American identity. Leaders often highlight how immigrants enrich our nation, reminding us of the strength that diversity brings.
As the landscape of immigration evolves, understanding how long does it take to be a citizen in the U.S. is essential for anyone looking to make the U.S. their permanent home. Remember, you don’t have to navigate this journey alone. We’re here to fight for your family and your future.

Follow the Steps to Apply for U.S. Citizenship
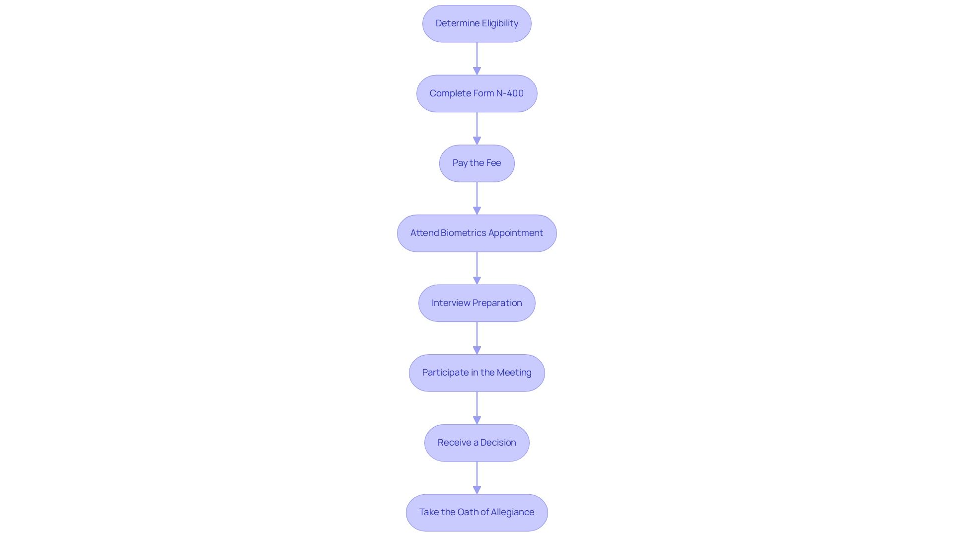
Applying for U.S. citizenship can feel overwhelming, but you don’t have to navigate this journey alone. Here’s a straightforward guide to help you through the essential steps:
- Determine Eligibility: First, confirm that you meet the basic requirements. To determine how long does it take to be a citizen in the US, you need to be a lawful permanent resident for at least five years, or three years if you’re married to a U.S. citizen.
- Complete Form N-400: Next, accurately fill out the Application for Naturalization (Form N-400). You can apply online or via paper form. Remember, recent updates require all applicants to use the new version of Form N-400.
- Pay the Fee: Don’t forget to submit the required fee with your application, which is approximately $725 in 2025. If you qualify, fee waivers may be available.
- Attend Biometrics Appointment: After you submit your request, you’ll receive a notice for a biometrics appointment. This is where you’ll provide fingerprints and photographs.
- Interview Preparation: Prepare for the naturalization assessment. You’ll answer questions about your application and take the civics test. Many applicants worry about their English skills and the history test, but with the right preparation, you can tackle these challenges.
- Participate in the Meeting: Attend your scheduled meeting with the USCIS officer. They’ll evaluate your application and test your knowledge of U.S. history and government.
- Receive a Decision: After your meeting, you’ll get a decision on your application. If approved, you’ll be scheduled for an oath ceremony.
- Take the Oath of Allegiance: Finally, attend the ceremony and take the Oath of Allegiance to officially become a U.S. citizen.
Real-life examples show just how crucial thorough preparation is. For instance, individuals who work with experienced immigration lawyers often avoid costly mistakes and feel more confident during their interviews. Legal experts emphasize, "Meeting these requirements is critical. Even small mistakes or missing documents can delay approval." Starting your citizenship journey with expert guidance can help you sidestep future issues and ensure a smoother process, especially when considering how long does it take to be a citizen in the us. Remember, we’re here to fight for your family and support you every step of the way.

Explore the Timeline: How Long Does the Citizenship Process Take?
Navigating the path to U.S. citizenship can feel overwhelming. Have you ever found yourself lost in the immigration process? How long does it take to be a citizen in the U.S. can vary significantly based on factors like your location and personal circumstances. Generally, how long does it take to be a citizen in the U.S. is expected to be anywhere from 8 to 14 months, though some applicants may face longer wait times. Here’s a clear breakdown of what to anticipate:
- Application Processing: After you submit Form N-400, processing times average around 5 months. However, some regions experience delays. For example, in 2024, Charleston, South Carolina, reported processing times of 13 months, while Cleveland, Ohio, averaged 5.5 months. It’s worth noting that processing times have improved, declining by over 50% since 2022, thanks to enhancements in USCIS operations.
- Biometrics Appointment: This appointment usually happens within 1 to 2 months after you submit your application.
- Interview Scheduling: Expect to be scheduled for your interview about 5 to 6 months after your biometrics appointment.
- Oath Ceremony: If your application is approved, the oath ceremony may occur within a few weeks to a couple of months after your interview.
Overall, you should plan for a complete timeframe of 8 to 14 months from submission to naturalization, which relates to how long does it take to be a citizen in the U.S. This timeline can be influenced by various factors, including your location and the current backlog at USCIS, which stands at 11.3 million pending requests as of Q2 2025. Factors that can affect the duration include the completeness of your application, your background, and the specific USCIS field office handling your case. Understanding these timelines can help you prepare for your journey toward U.S. naturalization. Remember, you’re not alone in this fight-we’re here to support you every step of the way.

Prepare for the Citizenship Interview: Tips and Resources
Preparing for your citizenship interview can feel overwhelming, but you’re not alone. Here are some key steps to help you succeed:
-
Prepare for the Civics Exam: Familiarize yourself with the 128 civics questions that might come up. Use flashcards and practice tests from the USCIS website to reinforce your knowledge. This preparation is crucial.
-
Review Your Application: Go through your Form N-400 carefully. Be ready to discuss any information you provided and clarify any discrepancies or updates that may arise during your interview.
-
Gather Required Documents: Collect all necessary documents, like your green card, passport, and any supporting materials relevant to your application. Having these organized will make the process smoother.
-
Practice English Skills: If English isn’t your first language, spend time practicing your speaking and comprehension skills. You’ll need to demonstrate basic proficiency during the assessment, so consider chatting with friends or using language learning apps.
-
Stay Calm and Confident: Approach the meeting with a positive mindset. Practicing common interview questions with a friend or family member can help build your confidence and ease your nerves.
-
Use Available Resources: Don’t hesitate to tap into resources like USCIS study materials, local citizenship classes, and online forums for extra support. With the new test format rolling out on October 20, 2025, planning ahead is essential.
As USCIS updates the civics test to include more questions and a higher passing score, thorough preparation is vital. If you qualify to apply before the deadline, you can still take the current, simpler test, so don’t delay your submission. Engaging with experienced immigration professionals, like those at Rozas Immigration, can provide valuable guidance throughout this journey. In fiscal year 2024, USCIS welcomed 818,500 new citizens, showcasing the success of many individuals navigating the naturalization process. Remember, we’re here to fight for your family and support you every step of the way.

Identify Challenges: Common Delays in the Citizenship Process
Navigating the citizenship process can be tough, and several common challenges often lead to delays:
-
Incomplete Applications: Submitting an application without all the necessary information or documentation can really slow things down. In 2024, around 10.58% of candidates faced denial due to these issues. That’s why it’s crucial to double-check your application before hitting submit-make sure everything’s complete!
-
Background Checks: Extended background checks can also drag out the process, especially for those with common names or complex histories. USCIS conducts thorough checks, and any discrepancies can lead to further delays. Knowing what a clean background check looks like can help you prepare effectively.
-
Scheduling Issues: High volumes of submissions can create delays in scheduling biometrics appointments or interviews at local USCIS offices. As of late 2025, the backlog of pending requests has climbed over 11.3 million, making wait times even longer for many individuals.
-
Requests for Evidence (RFEs): If USCIS needs more information, they’ll issue an RFE, which can prolong the process. It’s vital to respond promptly to any requests-delays in providing the necessary documentation can stretch out your timeline even further.
-
Policy Changes: Changes in immigration policies or procedures can also affect processing times. Staying informed about updates that might impact your application is essential, as new requirements can introduce additional scrutiny and delays.
By understanding these challenges, you can take proactive steps to ensure a smoother citizenship journey. Remember, you’re not alone in this fight-we’re here to support you every step of the way.

Conclusion
Becoming a U.S. citizen is a significant milestone, offering not just legal status but a chance to engage fully in American society. It’s about embracing the values that define our nation. For those looking to make the U.S. their permanent home, understanding the citizenship process - its timeline and requirements - is essential.
This guide outlines the key steps in the citizenship application process:
- Determining eligibility
- Completing Form N-400
- Attending the interview
- Taking the Oath of Allegiance
Each step is crucial. Typically, this journey spans 8 to 14 months, influenced by factors like location, application completeness, and current USCIS backlogs. Preparing thoroughly for the citizenship interview is vital, as is understanding common challenges and utilizing available resources.
The path to U.S. citizenship isn’t just about meeting requirements; it’s an opportunity to contribute to a diverse and vibrant society. We encourage individuals to seek guidance and support throughout their journey. You’re not alone in this fight. Embracing the responsibilities of citizenship enriches your life and strengthens the community as a whole.
Remember, we’re here to fight for your family. Your future matters to us. Yo Peleo - We Fight.
Frequently Asked Questions
What is U.S. citizenship and why is it important?
U.S. citizenship is a legal status that allows individuals to live and work in the United States indefinitely. It provides benefits such as the right to vote, eligibility for federal jobs, and the ability to sponsor family members for immigration. Additionally, it protects individuals from deportation and allows for full engagement in American society.
What is the naturalization process?
The naturalization process involves several steps that individuals must complete to become U.S. citizens. This includes determining eligibility, completing the Application for Naturalization (Form N-400), paying the required fee, attending a biometrics appointment, preparing for an interview, participating in a meeting with a USCIS officer, receiving a decision, and taking the Oath of Allegiance.
How long does it take to become a U.S. citizen?
To become a U.S. citizen, one must typically be a lawful permanent resident for at least five years, or three years if married to a U.S. citizen. The overall timeline can vary based on individual circumstances and the processing times of USCIS.
What are the basic requirements to apply for U.S. citizenship?
Basic requirements include being a lawful permanent resident for the appropriate duration (five years or three years if married to a U.S. citizen), demonstrating proficiency in English, and having knowledge of U.S. civics.
What is Form N-400?
Form N-400 is the Application for Naturalization that individuals must complete to apply for U.S. citizenship. It can be submitted online or via paper form, and applicants must use the most recent version of the form.
What is the fee for applying for U.S. citizenship?
The fee for applying for U.S. citizenship is approximately $725 as of 2025. Fee waivers may be available for those who qualify.
What happens during the biometrics appointment?
During the biometrics appointment, applicants provide fingerprints and photographs, which are used for background checks as part of the naturalization process.
What should applicants prepare for the naturalization interview?
Applicants should prepare to answer questions about their application and take a civics test covering U.S. history and government. It's advised to practice English skills and study relevant materials.
What occurs after the naturalization interview?
After the naturalization interview, applicants will receive a decision on their application. If approved, they will be scheduled for an oath ceremony to officially become U.S. citizens.
What is the Oath of Allegiance?
The Oath of Allegiance is a pledge that new citizens must take during the naturalization ceremony, signifying their loyalty to the United States and commitment to uphold its laws and values.