Introduction
Navigating the complexities of immigration in the United States can feel overwhelming. Have you ever felt lost in the immigration process? The medical examination is more than just a bureaucratic step; it’s crucial for determining your eligibility to enter the country. With recent policy changes affecting how long these exams remain valid, it’s vital to understand what this means for you.
What happens if your health assessment lapses before submission? How could this impact your immigration journey? Exploring these questions can help clarify the process and pave a smoother path to success. Remember, you’re not alone in this fight - we’re here to guide you every step of the way.
Understand the Importance of Medical Exam Validity for Immigration
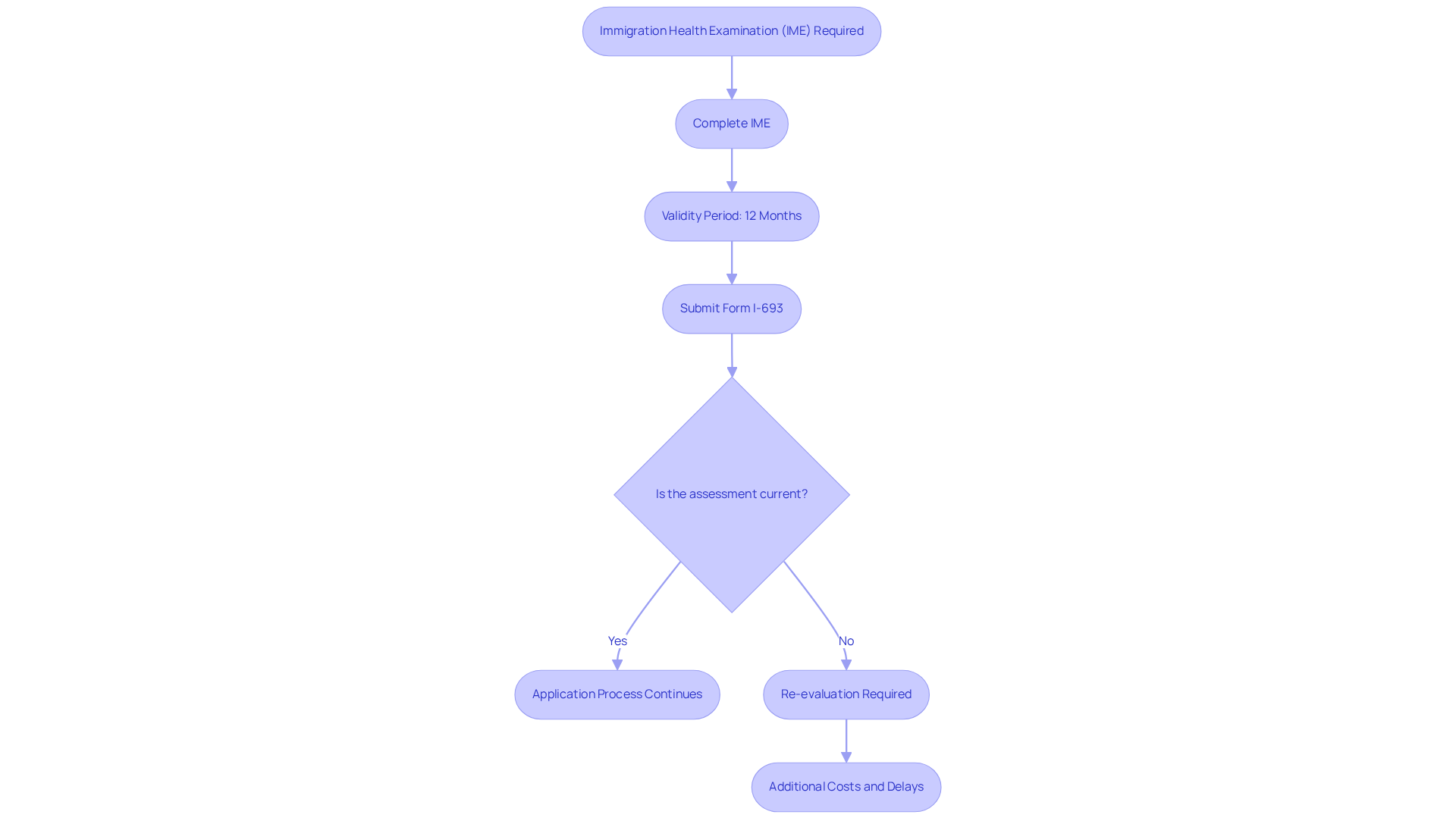
The immigration health examination (IME) is a vital part of the . It determines if an applicant is inadmissible to the United States due to health-related issues. This assessment's validity is crucial; . Submitting an outdated health assessment can lead to significant complications, such as requests for additional evidence or even denial of the application. Many applicants have faced delays in their because of , which often require costly and time-consuming re-evaluations.
It’s essential to follow examination requirements closely. Typically, , and this raises the question of , as the evaluation results for are valid for six months. If a request isn’t completed before this period ends, candidates must undergo a new health assessment, leading to further delays and increased costs. This policy change aims to ensure , protecting public health and streamlining the entry process.
Outdated health assessments can significantly impact immigration requests. Delays caused by these assessments can hinder an applicant's chances of success, as are crucial for a smooth application process. As Dr. Nyapati R. Rao points out, "Allowing and encouraging international graduates in healthcare to work in the U.S. will benefit those who need care here, the IMGs themselves, and the global economy." Understanding is essential for applicants to organize their evaluations effectively and comply with USCIS regulations, ultimately enhancing their chances for a successful residency outcome. If the health assessment lapses before submission, candidates may face additional expenses and setbacks, complicating their relocation process.

Review Recent Changes to Medical Exam Validity Policies
Starting November 1, 2023, USCIS is making important changes to the , the Report of Immigration and Vaccination Record. Here’s what you need to know:
- Any Form I-693 signed on or after this date will be valid indefinitely, as long as your related request is still pending.
- This is a big shift from the old policy, which only allowed for two years of validity for forms signed before this date.
But there’s a catch: if your application gets denied or withdrawn, the too. It’s crucial to stay updated on these changes to avoid unnecessary delays in your . Imagine the relief of knowing that the can ease the pressure during those long processing times, allowing you to focus on other important parts of your .
Understanding these updates is key to efficiently. Remember, you’re not alone in this fight - we’re here to .

Verify the Validity of Your Medical Exam
To confirm the legitimacy of your , follow these steps:
- Check the Date: Make sure your Form I-693 was signed by a on or after November 1, 2023. This is crucial for benefiting from the .
- Review Your Status: Is your still pending? If your application has been rejected or removed, your will no longer be valid.
- Contact Your : Got questions about your ? Reach out to the who performed your evaluation. They can provide the necessary documentation and verify the status of your test.
- Consult : Don’t hesitate to utilize the USCIS website or contact their customer service for further assistance. They’re there to help you confirm the legitimacy of your .

Troubleshoot Common Issues with Medical Exam Validity
Facing ? You’re not alone. Here are some common issues that can arise:
- If you are wondering , it’s crucial to schedule a renewal appointment with a civil surgeon as your nears its expiration. Don’t let delays hold up your request.
- Incorrect Form Submission: Make sure you’ve submitted the right version of . USCIS only accepts the latest edition, so double-check the edition date on your form.
- : Many applicants overlook complete vaccination records, which can cause unnecessary delays. Ensure all necessary before your .
- : If your request gets denied, your . In this case, you’ll need to undergo a new for any future applications, which raises the question of how long is a medical exam valid for immigration USA.
Addressing these issues quickly can pave the way for a . Remember, we’re here to fight for you every step of the way!

Conclusion
Understanding the validity of a medical exam for immigration in the USA is crucial for a smooth application process. Have you ever felt overwhelmed by the complexities of immigration? Knowing the timelines and requirements surrounding the immigration health examination (IME) can make all the difference for applicants seeking residency. With recent policy changes, especially regarding the indefinite validity of Form I-693 for applications pending after November 1, 2023, you can navigate your immigration journey with greater confidence.
Throughout this article, we’ve highlighted key points:
- The necessity of submitting a current health assessment
- The risks of outdated evaluations
- The importance of adhering to USCIS regulations
We understand the common challenges applicants face, and it’s vital to manage medical exam validity carefully to avoid complications like application delays or unexpected costs.
In summary, staying informed about the medical exam validity period and the latest updates is essential for anyone involved in the immigration process. By proactively addressing potential issues and verifying the status of health assessments, you can enhance your chances of a successful outcome. Remember, we’re here to fight for your family and ensure that health evaluations play their part in safeguarding public health while facilitating your entry into the United States. Your future matters to us - let’s tackle this together!
Frequently Asked Questions
What is the immigration health examination (IME) and why is it important?
The IME is a critical part of the immigration process that determines if an applicant is inadmissible to the United States due to health-related issues. Its validity is essential as outdated assessments can lead to complications in the immigration application process.
How long is a medical exam valid for immigration purposes in the USA?
An IME is typically valid for 12 months from the completion date. However, for green card applicants, the evaluation results are valid for only six months.
What happens if a medical exam is outdated when submitted to USCIS?
Submitting an outdated health assessment can lead to requests for additional evidence, denial of the application, and significant delays in the immigration process.
What are the consequences of delays caused by outdated health assessments?
Delays can hinder an applicant's chances of success and may require costly and time-consuming re-evaluations, complicating the relocation process.
How can applicants ensure their health evaluations are timely and valid?
Applicants should be aware of the validity period of their medical exams and ensure that the assessments are completed within the required timeframe to comply with USCIS regulations.
Why is it important to follow examination requirements closely?
Following examination requirements closely is crucial to avoid delays and complications in the immigration process, ultimately enhancing the chances for a successful residency outcome.
List of Sources
- Understand the Importance of Medical Exam Validity for Immigration
- “A Little More than Kin, and Less than Kind”: US Immigration Policy on International Medical Graduates (https://journalofethics.ama-assn.org/article/little-more-kin-and-less-kind-us-immigration-policy-international-medical-graduates/2012-04)
- Validity of Medical Exam for Canada Immigration (https://ottawaimmigrationclinic.com/post/canada-immigration-medical-exam-validity)
- USCIS Removes the 60-Day Rule for Medical Examinations (https://vensure.com/employment-law-updates/green-card-applications-uscis-removes-the-60-day-rule-for-medical-examinations)
- What is the New Medical Exam Policy Means for Green Card Applicants | ALG Lawyers (https://alglawyers.com/blog-en/what-is-the-new-medical-exam-policy-means-for-green-card-applicants)
- USCIS Changes Validity Period of Medical Exam Forms for Green Card Applicants | Jeelani Law Firm, PLC (https://jeelani-law.com/validity-period-of-medical-exam-forms-for-green-card)
- Review Recent Changes to Medical Exam Validity Policies
- USCIS Issues New Policy Guidance on Validity Period of Form I-693 Medical Exam (https://ogletree.com/insights-resources/blog-posts/uscis-issues-new-policy-guidance-on-validity-period-of-form-i-693-medical-exam)
- USCIS Changes Validity Period for Any Form I-693 Signed on or after Nov. 1, 2023 | USCIS (https://uscis.gov/newsroom/alerts/uscis-changes-validity-period-for-any-form-i-693-signed-on-or-after-nov-1-2023)
- What is the New Medical Exam Policy Means for Green Card Applicants | ALG Lawyers (https://alglawyers.com/blog-en/what-is-the-new-medical-exam-policy-means-for-green-card-applicants)
- Verify the Validity of Your Medical Exam
- USCIS Issues New Policy Guidance on Validity Period of Form I-693 Medical Exam (https://ogletree.com/insights-resources/blog-posts/uscis-issues-new-policy-guidance-on-validity-period-of-form-i-693-medical-exam)
- USCIS Changes Validity Period of Medical Exam Forms for Green Card Applicants | Jeelani Law Firm, PLC (https://jeelani-law.com/validity-period-of-medical-exam-forms-for-green-card)
- MCAT® Validity Research (https://aamc.org/services/mcat-admissions-officers/mcat-validity-research)
- Pregnancy Loss among Refugee and Immigrant Patients: Case Studies - EthnoMed (https://ethnomed.org/resource/pregnancy-loss-among-refugee-and-immigrant-patients-case-studies)
- Troubleshoot Common Issues with Medical Exam Validity
- USCIS Removes the 60-Day Rule for Medical Examinations (https://vensure.com/employment-law-updates/green-card-applications-uscis-removes-the-60-day-rule-for-medical-examinations)
- Investor Reminder Alert Series: Validity of Medical Examinations for AOS Applications - Green Card Fund (https://greencardfund.com/investor-reminder-alert-series-validity-of-medical-examinations-for-aos-applications)
- USCIS Changes Validity Period of Medical Exam Forms for Green Card Applicants | Jeelani Law Firm, PLC (https://jeelani-law.com/validity-period-of-medical-exam-forms-for-green-card)
- USCIS I-693 Medical Exam Policy: Must be Filed with I-485 But Valid Indefinitely - Capitol Immigration Law Group PLLC (https://cilawgroup.com/news/2024/12/04/uscis-i-693-medical-exam-policy-must-be-filed-with-i-485-but-valid-indefinitely)
- USCIS Updates Form I-693 Validity Rules and Edition Requirement (https://hsdimmigrationlawyer.com/uscis-updates-validity-rules-for-form-i-693-and-issues-new-edition-requirement)