Introduction
Understanding immigration rights is more crucial than ever as individuals navigate an increasingly complex legal landscape. These rights not only encompass fundamental protections like due process and the ability to seek asylum but also empower immigrants to assert their entitlements in challenging situations.
You may be feeling overwhelmed or uncertain about your rights, and that's completely understandable. However, many remain unaware of the full scope of these protections, raising an important question: how can you effectively advocate for yourself amidst evolving policies and potential threats?
This article delves into the essential immigration rights that every individual should know, providing insights and guidance to ensure your voice is heard and your rights upheld.
Define Immigration Rights: Understanding Your Legal Protections
These entitlements encompass the protections available to individuals based on their residency status, including fundamental rights such as due process, the ability to seek asylum, and the during encounters with law enforcement. It is essential to , as these rights are crucial for helping immigrants navigate the judicial system and assert their entitlements effectively. Importantly, all individuals must , as they have the in court regarding migration matters. This understanding is particularly vital given the current state of immigration policy, which has undergone significant changes that may impact these entitlements.
As we look toward 2025, it is crucial to , as the awareness of legal entitlements among newcomers remains a pressing issue, with only a small percentage fully informed about their protections. Practical examples illustrate the importance of this knowledge; for instance, many newcomers have successfully claimed their entitlements in court, leading to favorable outcomes in their cases. Legal experts emphasize that is not just beneficial but essential for safeguarding one’s future in the U.S. The ongoing challenges faced by immigrants, including the complexities of the judicial system and the risk of expedited removals without hearings, highlight the urgent need for comprehensive education and support.
In critical moments, such as receiving a subpoena or facing immigration enforcement, it is vital to [know your rights immigration](https://cnn.com/2025/04/01/us/immigrants-rights-explainer) and be aware of your entitlements. You have the , the right to have an attorney, and the right not to sign documents without professional guidance. If you find yourself in such a situation, please remember to exercise your option to remain silent and request a lawyer immediately. Reach out to , as your rights and freedom may depend on swift action. The ongoing struggles faced by newcomers, including the fact that approximately 70% of individuals in detention lack representation in their removal proceedings, underscore the necessity for thorough educational resources and assistance. Vasquez Law Firm is committed to community engagement and offers extensive services to .

Explore the Historical Context of Immigration Rights
The historical context of migrant rights in the United States is shaped by pivotal legislation and landmark court cases that have significantly influenced the . The and Nationality Act of 1965 was a transformative piece of legislation that abolished racial quotas, permitting a more diverse population to enter the country. This act marked a shift in U.S. policy regarding newcomers, leading to an increase in arrivals from Asia and Latin America, with the foreign-born population rising from less than 5% in 1965 to over 15% by 2023.
Significant Supreme Court cases have also contributed greatly to influencing the freedoms of newcomers. For instance, Plyler v. Doe (1982) established that undocumented children have the right to access , reinforcing the principle that education is a fundamental right regardless of status. However, it's important to remember that the environment for newcomers has changed dramatically in recent years. Policies aimed at increasing enforcement and limiting protections have created challenges. The Trump administration's emphasis on and the halt of refugee admissions have fostered a climate of fear among foreign-born communities, with reports indicating that nearly half of those detained by ICE had no criminal record.
Understanding this historical context is vital for recognizing the ongoing struggles for immigrant rights and knowing your rights regarding the implications of current policies. You may be feeling overwhelmed by these changes, and that’s completely understandable. As the U.S. continues to grapple with its system, the legacy of past legislation and court rulings remains a critical reference point for advocates and policymakers alike. At , we are committed to assisting the through expert representation, ensuring that families have access to clear communication and culturally respectful services. With more than 30,000 and a 97% success rate, our dedication to accessibility encompasses for emergencies. Together, we can help our community thrive.

Identify Key Components of Immigration Rights
include the guarantee, the ability to pursue asylum, and the assurance of . It's important to remember that is essential; it ensures that individuals are treated justly in . This allows them to challenge deportation orders and obtain representation. In 2025, statistics indicate that around 70% of individuals in immigration detention do not have legal representation. This highlights the crucial role of in protecting their interests.
The ability to is equally vital. It offers protection for those escaping persecution and allows them to apply for refuge in the U.S. Legal experts stress that due process is not just a formality; it is crucial for preventing . It ensures that , giving them a voice in a challenging situation. You may be feeling overwhelmed by the complexities of the immigration system, but remember to , as there are resources available to help.
Moreover, family cohesion is a crucial principle that enables newcomers to stay with their loved ones. This is especially important for those confronting deportation. This principle is backed by different legal systems that emphasize maintaining , reinforcing the dignity and entitlements of individuals in the U.S. Together, these elements are vital for maintaining the dignity and humanity of newcomers, guaranteeing they are treated with fairness and respect. If you or someone you know is facing these challenges, reaching out for can be a vital step toward ensuring your rights are protected.

Examine Scenarios: When and How to Assert Your Rights
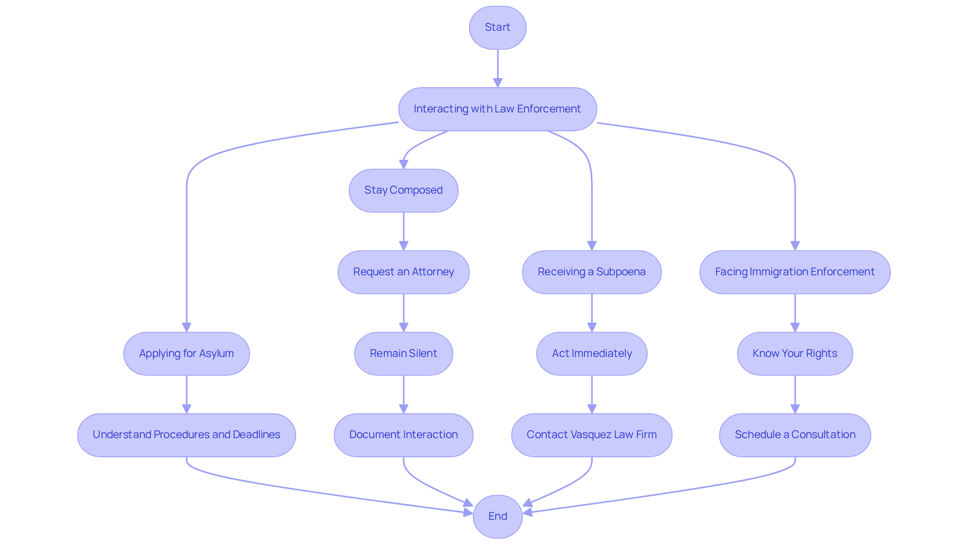
There are various situations in which immigrants may need to claim their entitlements. It’s important to remember that during interactions with law enforcement, staying composed is crucial. You have the right to remain silent, and you can request to before answering any questions. If you find yourself in detention, know that you have the right to understand why you are being detained and to challenge that .
If you receive a subpoena or face , it is vital to act immediately. You might be feeling overwhelmed, but reaching out to can provide the you need. Our emergency line is available 24/7 for situations like ICE enforcement actions or criminal charges. We are here to support you.
When , understanding the specific procedures and deadlines involved is essential. To ensure you receive , we invite you to with us. Simply provide your name, email, phone number, and details about your case. By being informed and prepared, you can navigate these situations more effectively and immigration are upheld. Remember, you are not alone in this journey; we are here to help you every step of the way.

Conclusion
Understanding immigration rights is essential for navigating the complexities of the U.S. legal system and ensuring that individuals can assert their entitlements effectively. These rights encompass fundamental protections, such as:
- Due process
- The right to seek asylum
- The ability to remain silent during law enforcement encounters
As immigration policies continue to evolve, it becomes increasingly important for all individuals, especially newcomers, to be aware of their rights and the legal resources available to them.
The historical context of immigration rights illustrates how pivotal legislation and landmark court cases have shaped the current landscape. Key components of these rights—such as the guarantee of due process, the pursuit of asylum, and the principle of family unity—are vital for safeguarding the dignity and humanity of immigrants. You may be feeling overwhelmed, but real-life scenarios emphasize the importance of knowing how to assert these rights during critical moments, ensuring that individuals can navigate legal challenges with confidence.
Ultimately, the ongoing struggles faced by immigrants underscore the necessity for education and support within the community. Engaging with legal experts and organizations dedicated to immigrant rights can empower individuals to protect their entitlements and secure a brighter future. It's important to remember that you are not alone; remaining informed, reaching out for assistance when needed, and advocating for oneself and others are crucial steps to promote a fair and just immigration system.
Frequently Asked Questions
What are immigration rights?
Immigration rights are the legal protections available to individuals based on their residency status, including fundamental rights such as due process, the ability to seek asylum, and the right to remain silent during encounters with law enforcement.
Why is it important to know your immigration rights?
Knowing your immigration rights is crucial for navigating the judicial system and asserting your entitlements effectively. It helps individuals understand their rights to representation and a fair hearing in court regarding migration matters.
How has the state of immigration policy affected knowledge of rights?
Recent significant changes in immigration policy have impacted the entitlements of individuals, making it essential for newcomers to be informed about their legal protections, as many remain unaware of their rights.
What percentage of newcomers are fully informed about their immigration rights?
Only a small percentage of newcomers are fully informed about their immigration rights, highlighting the pressing need for education on this topic.
What are some practical examples of the importance of knowing immigration rights?
Many newcomers have successfully claimed their entitlements in court, leading to favorable outcomes in their cases, demonstrating the importance of understanding these rights.
What should individuals do in critical moments involving immigration enforcement?
In critical moments, individuals should remember their rights to remain silent, have an attorney, and not sign documents without professional guidance. It is essential to exercise the right to remain silent and request a lawyer immediately.
What support does Vasquez Law Firm offer to newcomers?
Vasquez Law Firm offers 24/7 emergency support and extensive services to help newcomers navigate challenges related to immigration and assert their rights effectively.