Overview
This article highlights essential steps for immigrant healthcare workers to master Automatic Visa Revalidation (AVR). AVR is a crucial process that enables them to re-enter the U.S. after brief trips to Canada or Mexico without needing a new visa. By clearly outlining:
- Eligibility criteria
- Necessary documents
- Common questions
the article underscores the importance of AVR in preserving legal status and facilitating seamless travel for healthcare professionals. Understanding AVR is not just about paperwork; it’s about ensuring your rights and maintaining your ability to care for others while navigating the complexities of immigration. Remember, you’re not alone in this fight—we’re here to support you every step of the way.
Introduction
Navigating the complexities of immigration can feel overwhelming, especially for healthcare workers who often juggle professional responsibilities with the need for travel. Automatic Visa Revalidation (AVR) stands out as a crucial resource, allowing eligible nonimmigrant permit holders to re-enter the United States after short trips to Canada or Mexico without the burden of securing a new visa.
Yet, grasping the eligibility criteria and the necessary steps to utilize AVR effectively can pose challenges. What essential factors must healthcare workers consider to ensure a seamless re-entry? How can they steer clear of potential pitfalls in this process?
We’re here to guide you through this journey.
Define Automatic Visa Revalidation and Its Importance
Automatic revalidation, specifically known as Automatic Visa Revalidation (AVR), is a crucial provision that empowers certain nonimmigrant document holders to re-enter the United States after a brief trip to Canada or Mexico—specifically, for stays of less than 30 days—without needing a new document. This process is particularly vital for immigrant healthcare workers, who may need to travel for professional obligations or personal emergencies. AVR safeguards their legal status, allowing them to resume work without disruption.
Have you ever felt uncertain about your immigration status while traveling? Statistics show that many nonimmigrant permit holders utilize AVR, underscoring its importance in the immigration landscape. For instance, individuals transitioning between immigration statuses, like from F-1 to H-1B, have successfully leveraged AVR to maintain their status during short trips abroad. Experts emphasize that the automatic revalidation process not only simplifies re-entry but also alleviates the stress associated with permit renewals, which can often be time-consuming and uncertain.
In light of recent developments in immigration law, understanding automatic revalidation is more essential than ever for nonimmigrant permit holders. As questions surrounding immigration status and travel rise, case studies illustrate successful re-entries under automatic revalidation, showcasing how individuals have navigated the complexities of immigration law effectively. For example, a healthcare worker who traveled to Canada for a family emergency was able to return to the U.S. seamlessly, thanks to AVR, thus avoiding potential legal complications.
The key benefits of automatic revalidation (AVR) include:
- Preservation of legal status
- Reduced travel-related anxiety
- Ability to continue professional responsibilities without interruption
As immigration rules evolve, staying informed about automatic revalidation provisions is essential. You deserve to navigate your journeys with confidence and assurance. Remember, we’re here to fight for your family and protect your rights.

Identify Eligibility Criteria for Automatic Revalidation
To qualify for Automatic Visa Revalidation, immigrant healthcare workers face several essential criteria.
- They must hold a valid nonimmigrant permit, like H-1B, L-1, or O-1, that hasn't expired.
- Their absence from the U.S. must be less than 30 days.
- They must not have applied for a new permit while outside the country, as this would disqualify them from automatic revalidation.
- Lastly, they need to have complied with the conditions of their permit without any violations.
It's crucial for travelers to carry their immigration documents, including their I-94 form, to ensure a smooth re-entry into the United States. Importantly, citizens of Cuba, North Korea, Iran, and Syria are not eligible for Visa Renewal. Following these guidelines is vital for a seamless re-entry into the U.S. without complications.
Statistics reveal that many healthcare professionals possess nonimmigrant permits, with H-1B being the most common. For instance, numerous healthcare workers—like nurses and medical technicians—successfully meet the Visa Renewal criteria. This allows them to travel briefly to nearby countries such as Canada or Mexico and return without needing a new visa. However, it's essential to note that traveling to Canada or Mexico and then flying to a home country before re-entering the U.S. through Canada or Mexico is not permitted under the Renewal system. This process not only facilitates their travel but also supports their ongoing contributions to the U.S. healthcare system.

Outline Steps to Utilize Automatic Revalidation
To effectively utilize Automatic Visa Revalidation, follow these essential steps:
- Verify Your Entrance Status: Confirm that your nonimmigrant permit is valid and has not expired. Ensure you have a valid admission stamp or paper Form I-94.
- Plan Your Travel: Make sure your trip to Canada or Mexico lasts no longer than 30 days.
- Gather Required Documents: Assemble key documents, including your passport and any employment-related supporting materials.
- Travel to Canada or Mexico: Depart the U.S., ensuring your stay remains within the 30-day limit.
- Return to the U.S.: Upon re-entry, present your documents to the Customs and Border Protection (CBP) officer, who will evaluate your eligibility for automatic revalidation.
- Maintain Records: Keep copies of your travel documents and any correspondence regarding your entry status for future reference.
By following these steps, you will facilitate a smooth re-entry process. Statistics indicate that nonimmigrants who traveled to Canada, Mexico, or nearby islands for thirty days or fewer may qualify for automatic revalidation. This enables a seamless return through automatic revalidation without the need for a new permit, provided they possess a valid admission stamp or paper Form I-94. As noted by Stephen A. "Tony" Edson, understanding the entry process is crucial for successful re-entry. Additionally, it’s important to be aware of the rights and protections available for temporary workers, which can offer further support during your travels.

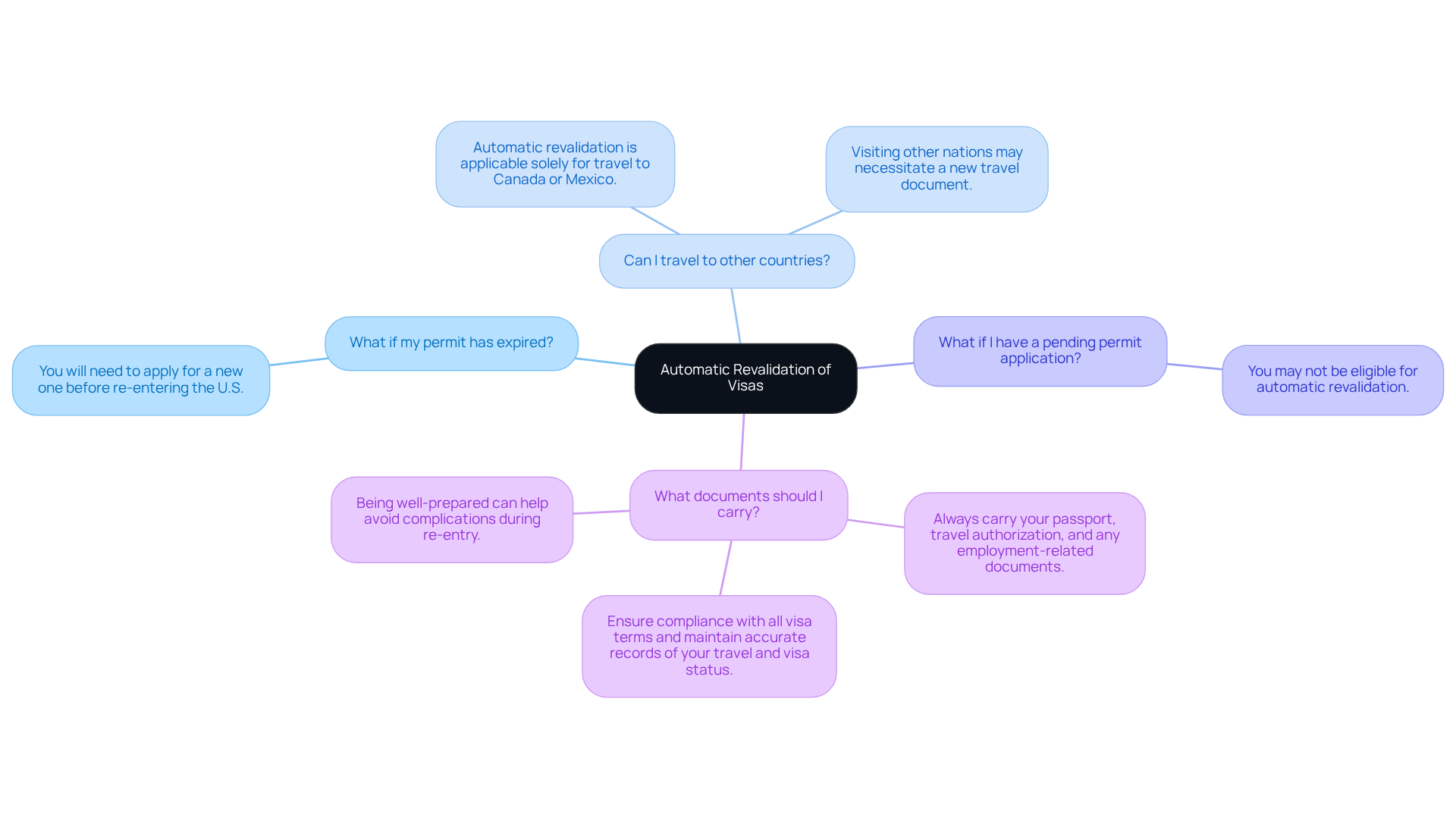
Discuss Common Questions and Important Considerations
Common questions regarding automatic revalidation of visas include:
-
What if my permit has expired?
If your permit has expired, you will need to apply for a new one before re-entering the U.S. -
Can I travel to other countries?
Automatic revalidation is applicable solely for travel to Canada or Mexico. Visiting other nations may necessitate a new travel document. -
What if I have a pending permit application?
If you have a pending application for a new permit, you may not be eligible for automatic revalidation. -
What documents should I carry?
Always carry your passport, travel authorization, and any employment-related documents. It's crucial to ensure compliance with all visa terms and maintain accurate records of your travel and visa status. Being well-prepared can help avoid complications during re-entry. Remember, we’re here to support you through this process.

Conclusion
Automatic Visa Revalidation (AVR) is a vital lifeline for immigrant healthcare workers, enabling them to travel briefly to Canada or Mexico without the anxiety of losing their legal status. This provision simplifies the re-entry process and ensures that healthcare professionals can fulfill both their personal and professional obligations seamlessly.
In this article, we’ve explored essential aspects of AVR, including:
- The eligibility criteria healthcare workers must meet
- The step-by-step process for utilizing this provision
- The common questions that often arise
Key points such as the requirement for a valid nonimmigrant permit, the importance of maintaining compliance with visa terms, and the necessity of proper documentation have been emphasized to ensure a smooth travel experience.
As immigration laws continue to evolve, understanding and leveraging automatic revalidation becomes increasingly crucial. Immigrant healthcare workers are encouraged to stay informed and prepared. This knowledge empowers them during travel and reinforces their rights and protections. Embracing AVR can lead to greater confidence and assurance, allowing healthcare professionals to focus on their vital roles in the U.S. healthcare system without unnecessary interruptions. Remember, you’re not alone in this journey—we’re here to fight for you and your rights.
Frequently Asked Questions
What is Automatic Visa Revalidation (AVR)?
Automatic Visa Revalidation (AVR) is a provision that allows certain nonimmigrant document holders to re-enter the United States after a brief trip to Canada or Mexico, specifically for stays of less than 30 days, without needing a new visa document.
Why is AVR important for nonimmigrant permit holders?
AVR is important as it helps preserve the legal status of nonimmigrant permit holders, particularly immigrant healthcare workers, allowing them to travel for professional or personal reasons without risking their immigration status.
How does AVR benefit immigrant healthcare workers?
AVR enables immigrant healthcare workers to travel for obligations or emergencies while safeguarding their legal status, allowing them to return to work without disruption.
What are some key benefits of AVR?
The key benefits of AVR include the preservation of legal status, reduced travel-related anxiety, and the ability to continue professional responsibilities without interruption.
How does AVR simplify the re-entry process?
AVR simplifies the re-entry process by allowing nonimmigrant permit holders to return to the U.S. without the need for a new visa, alleviating the stress associated with permit renewals that can be time-consuming and uncertain.
Are there any recent developments in immigration law that make understanding AVR more essential?
Yes, recent developments in immigration law have increased the importance of understanding AVR, as questions about immigration status and travel continue to rise among nonimmigrant permit holders.
Can you provide an example of successful re-entry under AVR?
An example includes a healthcare worker who traveled to Canada for a family emergency and was able to return to the U.S. seamlessly due to AVR, avoiding potential legal complications.