Overview
This article serves as a vital step-by-step guide for immigrant workers, detailing how to enroll in the Electronic Visa Update System (EVUS). It highlights the crucial need for keeping visa information current to ensure smooth entry into the U.S. We understand how overwhelming immigration processes can be, and this guide is here to help. It outlines the necessary documents, provides detailed enrollment steps, and offers troubleshooting tips. By doing so, it empowers immigrant workers to navigate the process effectively and avoid travel interruptions. Remember, you’re not alone in this fight—we’re here to support you every step of the way.
Introduction
Navigating the complexities of U.S. immigration can feel overwhelming, especially for immigrant workers holding a 10-year B1/B2 visa. The Electronic Visa Update System (EVUS) is crucial in ensuring that visa holders maintain their eligibility and avoid travel disruptions. This article serves as a comprehensive guide to mastering the EVUS enrollment process, offering essential steps and tips for a seamless experience.
Have you ever wondered what happens if you encounter unforeseen challenges during enrollment? How can you effectively troubleshoot these issues to secure your travel plans? We’re here to support you every step of the way.
Understand the Electronic Visa Update System (EVUS)
The Electronic Visa Update System is crucial for holders of the 10-year B1/B2 visa. It allows you to update your biographical details and visa status easily. If you're traveling from countries like China, this system is mandatory, ensuring your visa remains valid for entry into the United States. We understand how overwhelming these processes can be, especially for immigrant workers. It’s essential to grasp the system to adhere to U.S. immigration regulations and avoid travel interruptions.
By participating in the evus enrollment program, you confirm your eligibility to enter the U.S. and keep your information current, which is vital for a smooth travel experience. Recently, a $30 registration fee was implemented, underscoring the importance of prompt compliance. Not signing up could lead to denied access, and we want to ensure that doesn’t happen to you.
Real-world examples show that those who regularly refresh their status face fewer issues at the border. This reinforces the system's role in facilitating smooth travel for immigrant workers. Remember, you don’t have to navigate this alone—we’re here to fight for you and support you every step of the way.

Gather Required Documents for EVUS Enrollment
Before you begin the EVUS enrollment process, it’s crucial to gather the following documents:
- Passport: Ensure you have a valid passport that isn’t expired, with at least six months of validity remaining.
- Visa Details: Gather your 10-year B1/B2 visa specifics, including both the visa number and expiration date.
- Personal Details: Prepare your biographical information, such as your full name, birth date, and nationality.
- Contact Details: Have a valid email address and phone number ready for communication purposes.
- Travel Plans: Note your intended travel dates and destinations within the U.S.
Having these documents ready will not only streamline the enrollment process but also help you avoid unnecessary complications. Remember, you’re not alone in this—preparation is key, and we’re here to support you every step of the way.

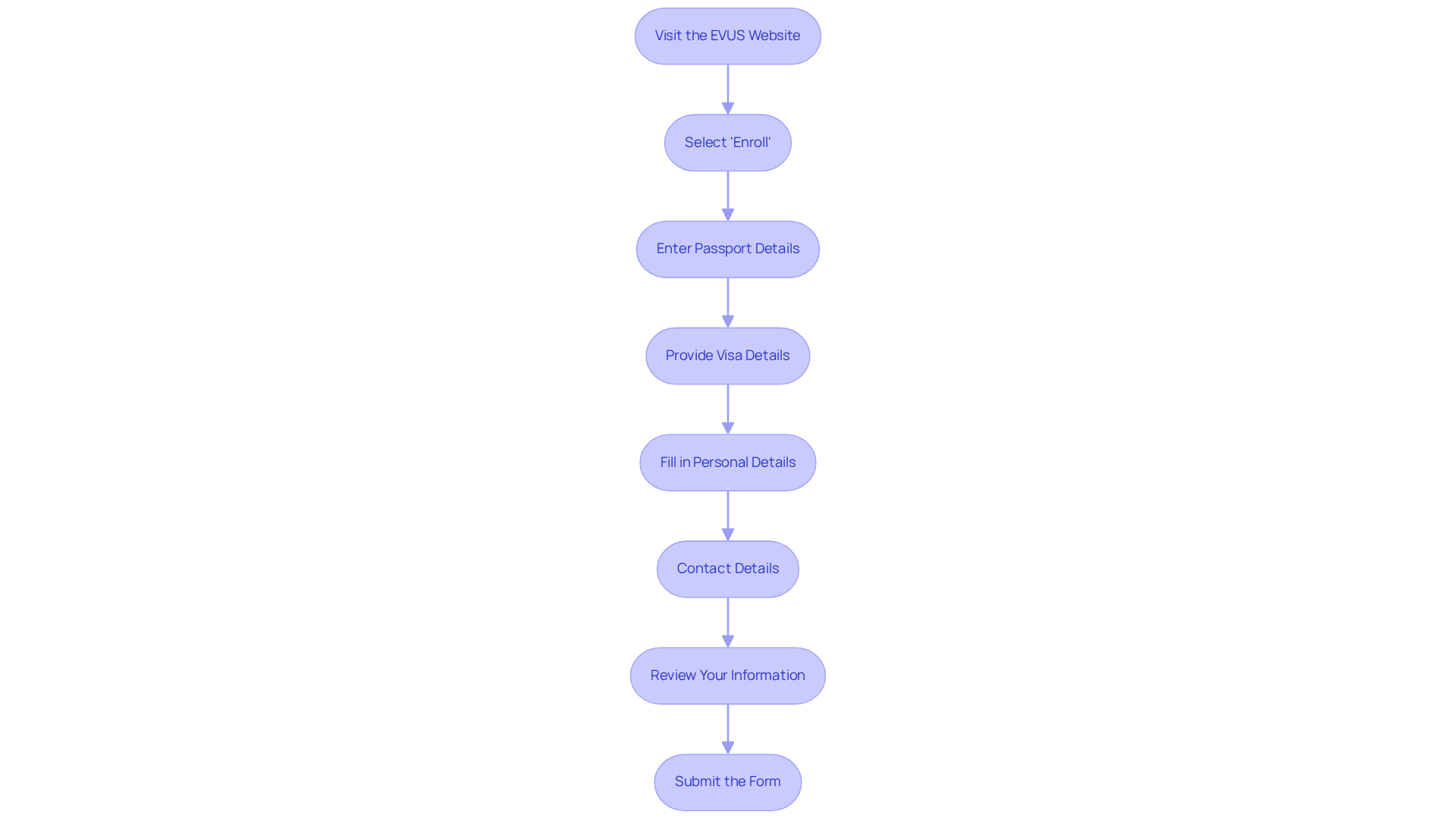
Complete the EVUS Enrollment Form Step-by-Step
Completing the form for EVUS enrollment is straightforward. Here’s how you can do it:
- Visit the EVUS Website: Start by going to the official EVUS website to access the enrollment form.
- Select 'Enroll': Click on the 'Enroll' button to kick off the process.
- Enter Passport Details: Input your passport number, the country of issuance, and its expiration date.
- Provide Visa Details: Enter your visa number along with the date it was issued.
- Fill in Personal Details: Complete the required fields with your full name, date of birth, and nationality.
- Contact Details: Make sure to provide a valid email address and phone number.
- Review Your Information: Take a moment to carefully check all the information you've entered for accuracy.
- Submit the Form: Once everything is confirmed, submit the form and keep note of the confirmation number for your records.
Following these steps will ensure your registration is completed accurately and efficiently. Remember, you’re not alone in this process—we’re here to support you every step of the way.

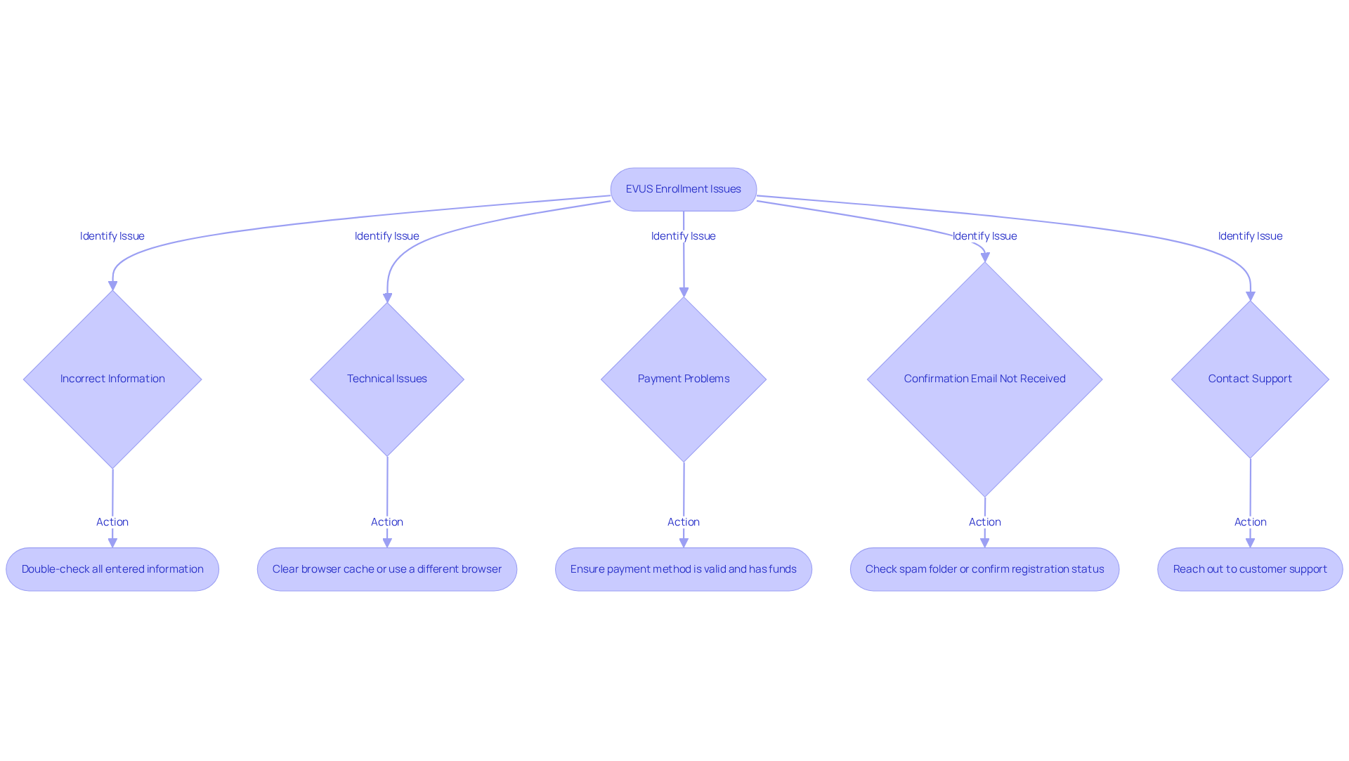
Troubleshoot Common EVUS Enrollment Issues
If you encounter issues during your EVUS enrollment process, you’re not alone. Here are some practical troubleshooting tips to help you navigate these challenges:
- Incorrect Information: Double-check all entered information for typos or inaccuracies. Ensure that your name matches your passport exactly—this small detail can make a big difference.
- Technical Issues: If the website isn’t loading or you’re experiencing technical difficulties, try clearing your browser cache or using a different browser. We understand how frustrating this can be.
- Payment Problems: If you face issues with the payment process, ensure that your payment method is valid and has sufficient funds. It’s crucial to have everything in order to proceed.
- Confirmation Email Not Received: If you do not receive a confirmation email, check your spam folder. If it’s not present, visit the relevant website to confirm your registration status using your confirmation number. Knowing where you stand is important.
- Contact Support: If issues continue, reach out to customer support for assistance. They’re there to guide you and help resolve any issues you may be facing.
By following these troubleshooting steps, you can effectively address common challenges related to evus enrollment and ensure a successful application. Remember, you’re not in this fight alone—we’re here to support you every step of the way.

Conclusion
Mastering the EVUS enrollment process is essential for immigrant workers holding a 10-year B1/B2 visa. This system not only facilitates the updating of vital biographical information but also ensures visa validity for entry into the United States. Understanding the significance of EVUS can prevent travel disruptions and enhance the overall travel experience.
We know how overwhelming the immigration process can be. That’s why we’ve outlined key steps, from gathering necessary documents to completing the enrollment form and troubleshooting common issues. Each stage is designed to simplify the process, ensuring that travelers are well-prepared and informed. By following these steps, including the importance of accurate information and timely registration, immigrant workers can navigate the complexities of EVUS with confidence.
Ultimately, the EVUS enrollment process is a critical component of successful travel to the United States. It’s imperative to stay informed and proactive in maintaining visa status and compliance with U.S. immigration regulations. Embracing this responsibility not only enhances your travel experience but also contributes to a smoother immigration process for all. Take action now: prepare your documents and enroll to ensure a hassle-free journey in the future.
Frequently Asked Questions
What is the Electronic Visa Update System (EVUS)?
The Electronic Visa Update System is a platform for holders of the 10-year B1/B2 visa to update their biographical details and visa status easily.
Who is required to use the EVUS?
The EVUS is mandatory for travelers from certain countries, including China, to ensure their visa remains valid for entry into the United States.
Why is it important to understand the EVUS?
Understanding the EVUS is essential for adhering to U.S. immigration regulations and avoiding travel interruptions, especially for immigrant workers.
What does participating in the EVUS enrollment program confirm?
By participating in the EVUS enrollment program, you confirm your eligibility to enter the U.S. and keep your information current, which is vital for a smooth travel experience.
Is there a fee associated with EVUS registration?
Yes, a $30 registration fee was recently implemented for the EVUS enrollment.
What could happen if I do not sign up for EVUS?
Not signing up for EVUS could lead to denied access to the United States.
How does regularly updating my EVUS status help?
Regularly refreshing your EVUS status can lead to fewer issues at the border, facilitating smoother travel for immigrant workers.
Is there support available for navigating the EVUS process?
Yes, there is support available to help individuals navigate the EVUS process and ensure compliance with immigration regulations.