Introduction
Family-based immigration is a vital lifeline for those yearning to reunite with their loved ones in the United States. This is especially true for immigrant healthcare workers who juggle demanding careers alongside family commitments. Have you ever felt overwhelmed by the complexities of immigration law? This guide shines a light on family petition categories, revealing the pathways available for those eager to navigate these challenges.
But let’s face it: the landscape of immigration regulations is constantly changing, and long wait times can feel daunting. So, how can healthcare professionals effectively maneuver through these processes? We’re here to help you ensure a swift reunion with your families. Remember, you don’t have to face this alone - we’ll guide you every step of the way.
Explore Family-Based Immigration Fundamentals
[[Family-based immigration](https://vasquezlawnc.com/practice-areas/immigration/family-based)](https://vasquezlawnc.com/practice-areas/immigration/family-based) is a vital pathway for those looking to reunite with loved ones in the United States. This process primarily involves American citizens and lawful permanent residents (LPRs) sponsoring their relatives for immigration. There are two main categories to consider:
- Immediate Relatives: This group includes spouses, unmarried children under 21, and parents of American citizens. Importantly, there are no annual limits on visas for immediate relatives, making this the quickest route for family reunification.
- Other Family Members: The family petition categories include more distant relatives, such as adult children and siblings of U.S. citizens, as well as spouses and children of LPRs. Unlike immediate relatives, these categories face annual entry limits, leading to longer wait times.
Recent legislative changes, like the Reuniting Families Act, aim to improve reunification opportunities by increasing the number of available visas and raising per-country limits. By doing so, we expect a significant rise in the number of family-based immigration visas issued each year, helping to address the backlog of nearly 4 million approved applications. This is especially crucial for immigrant healthcare professionals, who often juggle their professional responsibilities with personal commitments.
Experts stress the importance of these reforms in promoting family unity, particularly for those in the healthcare sector who provide essential services to immigrant communities. Understanding these categories and the evolving policies is key for healthcare workers navigating their own immigration processes while striving to bring family members to the U.S. Remember, you’re not alone in this fight-we’re here to support you every step of the way.

Differentiate Between Immediate Relative and Family Preference Visas
Navigating the family petition categories in the family-based immigration process can be overwhelming, but it is crucial to understand the distinctions between immediate relative and family preference visas.
-
Immediate Relative Visas: These are for the closest family members of U.S. citizens, including:
- Spouses of U.S. citizens
- Unmarried children under 21
- Parents of U.S. citizens (if the citizen is at least 21 years old)
- Advantages: Immediate relative visas aren’t subject to annual limits. This means faster processing times and immediate availability of immigrant visas once your petition is approved. As Pollak PLLC puts it, "Immediate Relatives have a special place in family-based immigration."
-
Family Preference Visas: These are for more distant relatives, including:
- First Preference (F1): Unmarried sons and daughters (21 years and older) of U.S. citizens.
- Second Preference (F2A): Spouses and children of Lawful Permanent Residents (LPRs).
- Third Preference (F3): Married sons and daughters of American nationals.
- Fourth Preference (F4): Brothers and sisters of U.S. citizens.
- Disadvantages: Family preference visas have annual caps, leading to longer wait times for visa availability. This can range from several months to over a decade, depending on the category and country of origin. immigration attorney is essential to navigate these complexities.
By grasping these distinctions, immigrant healthcare workers can better assess their eligibility and anticipate timelines for reuniting with loved ones in the U.S. Remember, you’re not alone in this fight-we’re here to support you every step of the way.

Navigate the Application Process for Family Petitions
Navigating the family petition categories can feel overwhelming. But you’re not alone - let’s break it down together.
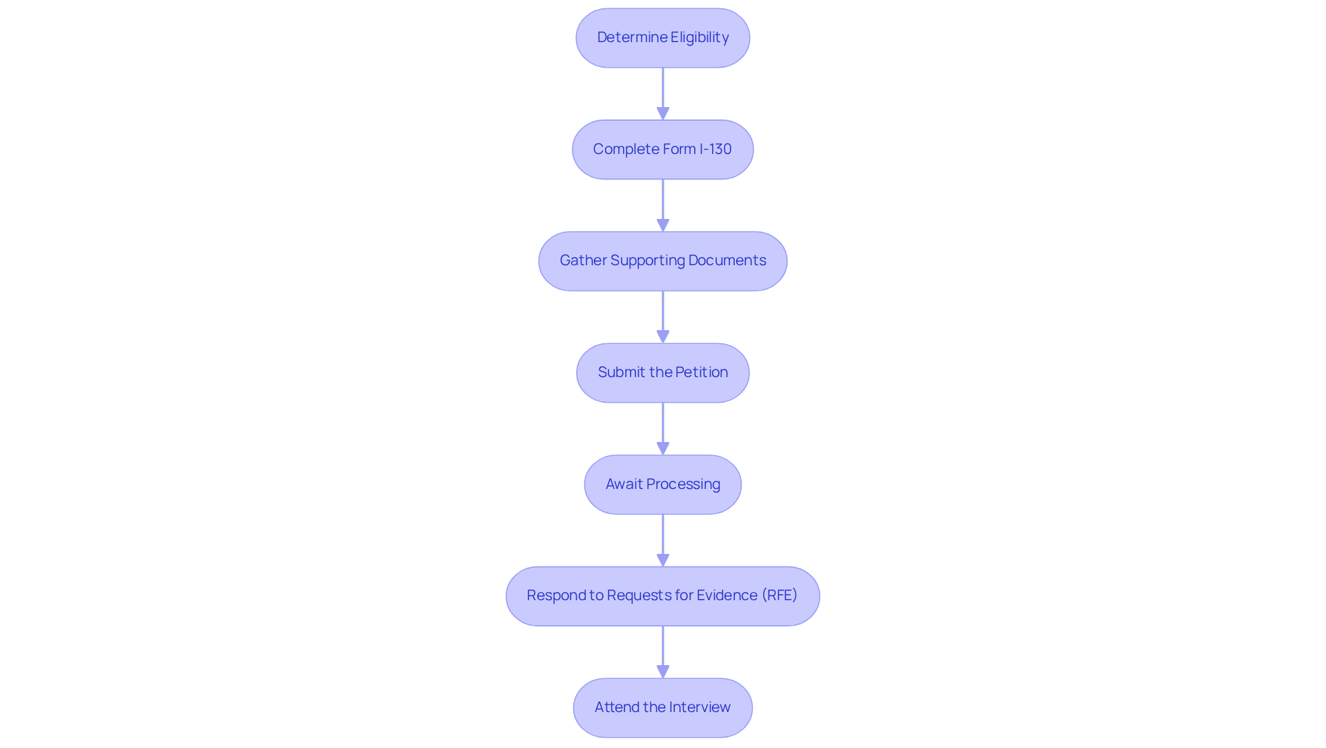
- Determine Eligibility: First, check if you can sponsor a relative based on your relationship and immigration status. It’s crucial to know where you stand.
- Complete Form I-130: This Petition for Alien Relative is your way to establish the connection with the relative you want to sponsor. Make sure it’s accurate and complete to avoid common pitfalls that could lead to denials.
- Gather Supporting Documents: You’ll need to include essential documents like proof of U.S. citizenship or lawful permanent resident (LPR) status, evidence of your relationship (think marriage or birth certificates), and any other required forms.
- Submit the Petition: Once everything’s ready, file your completed Form I-130 along with the supporting documents at the right USCIS office. Don’t forget about the filing fees, and keep copies of everything you send.
- Await Processing: After you submit, you’ll get a receipt notice. Processing times can vary widely; for example, USCIS estimates that I-130 petitions for spouses might take about 10 to 18 months in 2026, depending on individual cases and USCIS workload.
- Respond to Requests for Evidence (RFE): If USCIS asks for more information, respond quickly to avoid delays. Timely responses are key - common reasons for denials include incomplete submissions and missing evidence.
- Attend the Interview: If needed, both you and your relative may have to attend an interview at a USCIS office or consulate.
By following these steps, you can effectively navigate the family petition categories process for your loved ones, boosting your chances of success. Consulting with an experienced immigration attorney at Vasquez Law Firm can provide you with tailored guidance and help you avoid common mistakes. We’re here to ensure all your documentation meets the latest USCIS requirements. As Attorney Vasquez says, "Honesty and thoroughness are paramount in all immigration applications." Ready to take the next step? Schedule your complimentary consultation with our skilled attorneys today to discuss your specific case and get personalized legal guidance on immigration visas, domestic law matters, and more. Remember, your future matters to us - Yo Peleo - We Fight.

Understand Eligibility and Documentation Requirements
Filing a family petition can feel overwhelming, but understanding the eligibility criteria and documentation requirements is key to your success:
-
Eligibility Criteria:
- Immediate Relatives: If you’re a U.S. citizen or lawful permanent resident (LPR), you can sponsor certain family members, including spouses, unmarried children under 21, and parents. There’s no yearly cap on permits for Immediate Relatives, which means quicker processing for you.
- Family Petition Categories: The same eligibility applies here, but your relationship must fit specific family petition categories, such as siblings or married children of American citizens. Be aware that these categories often come with lengthy waiting periods due to visa backlogs.
-
Documentation Requirements:
- Proof of Relationship: You’ll need essential documents like marriage certificates, birth certificates, or adoption records to prove your familial connection.
- Proof of Status: Show your U.S. citizenship or LPR status with a passport, naturalization certificate, or green card.
- Form I-130: Complete and sign a separate Form I-130 for each relative you’re sponsoring. Make sure to include all required information to avoid delays.
- Affidavit of Support: Depending on your family member’s status, you might need to submit Form I-864 to show you can financially support them.
- Medical Examination: If you’re going through Consular Processing, a medical examination by an approved panel physician is necessary.
- Additional Documents: Depending on your case, you may need more documents, like police clearance certificates or medical exams.
By grasping these eligibility criteria and documentation requirements, immigrant healthcare workers can prepare their applications effectively. Remember, you’re not alone in this process-we’re here to fight for your family and ensure your path to immigration is as smooth as possible.

Conclusion
Family-based immigration is a vital pathway for reuniting loved ones in the United States, especially for immigrant healthcare workers who juggle unique challenges in their professional and personal lives. Have you ever felt overwhelmed by the complexities of immigration processes? Understanding the differences between immediate relatives and family preference visas is crucial for navigating this intricate journey, as it directly affects how quickly families can reunite.
Key insights reveal the importance of knowing eligibility criteria, documentation requirements, and the steps involved in family petitions. Immediate relatives benefit from no annual visa limits, leading to faster processing times. In contrast, family preference categories often result in longer wait times due to annual caps. Recent legislative changes, like the Reuniting Families Act, aim to improve this situation by increasing visa availability, particularly for those in the healthcare sector.
Ultimately, the journey through family-based immigration is about more than just paperwork; it embodies the hope and determination of families striving to be together. We understand how daunting this process can feel. Immigrant healthcare workers are encouraged to seek guidance and support throughout this journey, ensuring they are well-prepared to navigate the complexities of immigration law. Taking the next steps toward family reunification can significantly enhance the quality of life for both healthcare professionals and their loved ones, reinforcing the essential role of family unity in the immigrant experience. Remember, we’re here to fight for your family. Your future matters to us. Yo Peleo - We Fight.
Frequently Asked Questions
What is family-based immigration?
Family-based immigration is a process that allows American citizens and lawful permanent residents (LPRs) to sponsor their relatives for immigration to the United States, facilitating family reunification.
Who qualifies as an immediate relative in family-based immigration?
Immediate relatives include spouses, unmarried children under 21, and parents of American citizens. There are no annual limits on visas for immediate relatives, making this the fastest route for family reunification.
What are the categories for other family members in family-based immigration?
Other family members include more distant relatives such as adult children and siblings of U.S. citizens, as well as spouses and children of LPRs. These categories have annual entry limits, resulting in longer wait times for visas.
What recent legislative changes have affected family-based immigration?
Recent changes, such as the Reuniting Families Act, aim to improve reunification opportunities by increasing the number of available visas and raising per-country limits, potentially leading to a significant rise in family-based immigration visas issued each year.
Why are these reforms important for immigrant healthcare professionals?
These reforms are crucial for immigrant healthcare professionals who often balance their professional responsibilities with personal commitments. They help promote family unity and address the backlog of nearly 4 million approved applications.
How can healthcare workers navigate their immigration processes while bringing family members to the U.S.?
Understanding the categories of family-based immigration and the evolving policies is key for healthcare workers. They are encouraged to seek support during this process to help reunite with their family members.
List of Sources
- Explore Family-Based Immigration Fundamentals
- Reuniting Families Act of 2024: Bill Summary - National Immigration Forum (https://forumtogether.org/article/reuniting-families-act-of-2024)
- This Week in Immigration: April 10, 2026 (https://boundless.com/blog/boundless-weekly-immigration-news)
- USCIS Issues New Guidance on Family-Based Immigration (https://envoyglobal.com/news-alert/uscis-issues-new-guidance-on-family-based-immigration)
- Family Reunification Task Force | Homeland Security (https://dhs.gov/family-reunification-task-force)
- What’s Changing for Family-Based Immigration in 2026 — (https://altius.law/whats-changing-for-family-based-immigration-in-2026-and-how-it-could-affect-your-case)
- Differentiate Between Immediate Relative and Family Preference Visas
- What US Immigration Policy Means for Your Family in 2026 | Vasquez Law Firm (https://vasquezlawnc.com/blog/us-immigration-policy-2026)
- Family-Based Immigration Categories (IR/CR, F1–F4): Immediate Relatives, Preference Categories, Visa Bulletin & Priority Dates | Pollak PLLC (https://pollakimmigration.com/blog/family-based-immigration-categories)
- Why Some Families Get Green Cards Faster in 2026: Lawful Immigration Strategies Explained - NPZ Law Group (https://visaserve.com/why-some-families-get-green-cards-faster-in-2026-lawful-immigration-strategies-explained)
- 2026 Family Immigration Rules: What Actually Changed? | SimVisa (https://simvisa.com/blog/current-family-immigration-law-changes)
- What is the Difference Between an Immediate Relative and Family Preference? (https://murrayosorio.com/news/2022/march/what-is-the-difference-between-an-immediate-rela)
- Navigate the Application Process for Family Petitions
- I-130 Petition Changes 2026 Family Sponsorship USCIS Updates | Vasquez Law Firm (https://vasquezlawnc.com/blog/i-130-petition-changes-2026-family-sponsorship-uscis-updates)
- USCIS Issues Guidance Regarding Family-Based Immigration Policy | USCIS (https://uscis.gov/newsroom/alerts/uscis-issues-guidance-regarding-family-based-immigration-policy)
- Family Immigration Policy Updates – January 2026 - Monty & Ramirez LLP (https://montyramirezlaw.com/e-blasts/family-immigration-policy-updates-january-2026)
- Breaking: USCIS Processing Times Just Changed - Here's What It Means for Your Case (https://ilabacalaw.com/blog/immigration-news/breaking-uscis-processing-times-just-changed-heres-what-it-means-for-your-case)
- What US Immigration Policy Means for Your Family in 2026 | Vasquez Law Firm (https://vasquezlawnc.com/blog/us-immigration-policy-2026)
- Understand Eligibility and Documentation Requirements
- 2026 Family Immigration Rules: What Actually Changed? | SimVisa (https://simvisa.com/blog/current-family-immigration-law-changes)
- Green Card Relatives: 2026 Updates | Immigration Attorney in Chicago (https://birg.law/immediate-relatives-and-green-cards-what-you-need-to-know)
- Family Immigration Policy Updates – January 2026 - Monty & Ramirez LLP (https://montyramirezlaw.com/e-blasts/family-immigration-policy-updates-january-2026)
- Your Complete Guide to Family-Based Immigration | Imigrar (https://imigrar.com/blog/your-complete-guide-to-family-based-immigration-petitions-in-2026)