Introduction
Navigating the path to U.S. citizenship can feel overwhelming, especially for individuals with disabilities who encounter unique challenges in meeting English and civics requirements. Have you ever felt lost in this process? Form N-648, the Medical Certification for Disability Exceptions, is a vital resource for healthcare workers seeking an exemption. It allows them to pursue their citizenship goals without unnecessary barriers.
But let’s be honest - the eligibility criteria and submission process can be confusing. Many people find themselves feeling overwhelmed. What steps do you need to take to ensure a successful application? How can you avoid potential pitfalls? We understand how daunting this feels, and we’re here to guide you through it.
Understand Form N-648: Purpose and Importance
The is a vital resource for individuals seeking who can’t meet the English and civics testing requirements due to a medical condition. This allows to request an exemption based on disabilities, ensuring that those who are genuinely unable to meet these criteria aren’t unfairly denied citizenship.
It’s crucial to , unless there are extenuating circumstances. This update significantly impacts the application process. Additionally, submitting more than one can lead to increased scrutiny regarding the applicant's credibility. This highlights the , well-supported application.
Understanding the is essential. It not only supports the but also protects the rights of , allowing them to pursue their citizenship goals without unnecessary hurdles. Real-world examples show how healthcare workers have effectively used this form to navigate the complexities of naturalization, reinforcing its importance in facilitating for those in need.

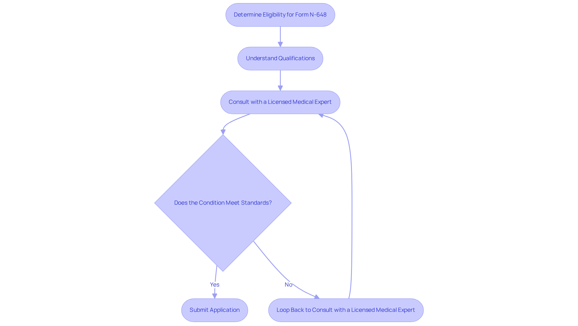
Determine Eligibility for Form N-648 Submission
Navigating the requirements for submitting necessary documentation can feel overwhelming. Many individuals face real challenges, like . To qualify, you typically need a or . This condition must last at least 12 months. Common include:
- Neurological disorders
- Conditions like autism spectrum disorder or traumatic brain injury
It’s crucial to who can evaluate your condition and confirm that it meets the required standards. This step is vital - it ensures that only those who genuinely need the exception move forward with their application, .
Also, keep in mind that on June 13, 2025. Understanding these changes is essential for . Remember, you’re not alone in this fight; we’re here to support you every step of the way.

Complete Form N-648: Step-by-Step Instructions
Completing the can feel overwhelming, but we’re here to guide you through the process. Here are the key steps to ensure you’re on the right track:
- To obtain the , start by downloading it from the USCIS website. This ensures you’re meeting current requirements. The latest version is simpler, cutting down on pages and removing the need for your Social Security Number and address.
- Consult with a Medical Professional: It’s crucial to who specializes in your specific disability. Their expertise is vital for accurately completing the document. Don’t hesitate to reach out to an experienced as well; they can help ensure everything is compliant and accurate.
- Complete the Applicant Information: Fill in your personal details - your name, address, and date of birth - where indicated on the form. This is your chance to provide the necessary information clearly.
- Medical Professional's Certification: Your , detailing your diagnosis and how it impacts your ability to meet the English and civics requirements. It’s important they use clear, straightforward language to make it easy to understand. Remember, , which must be certified by a licensed medical professional who conducted a telehealth exam.
- Examine and Sign: Before you submit, take a moment to thoroughly review the entire document for accuracy. Both you and the medical professional must sign the form - USCIS won’t accept forms without proper signatures. Any mistakes or incomplete submissions could delay or jeopardize your .
- Attach the completed to your N-400 application for naturalization and submit it to USCIS. Make sure all documents are submitted together to avoid any processing delays. Keep in mind, the is around 92.4%. This highlights the importance of precise and comprehensive submissions.
We’re here to fight for your family and ensure your future matters. You don’t have to navigate this process alone.

Troubleshoot Common Issues with Form N-648
When submitting the , applicants often face hurdles that can complicate their . Here are some :
- Incomplete Information: Filling out every section completely is crucial. or with unanswered questions, which can significantly delay your process.
- Outdated Medical Evidence: Make sure to provide recent . Submitting old or irrelevant records can lead to unnecessary delays or even denials.
- Signature Issues: Both the applicant and the healthcare provider need to provide handwritten signatures. Remember, USCIS doesn’t accept stamped signatures, so double-check that all signatures are properly executed.
- Lack of Clarity: The medical professional’s explanations must be clear and easy to understand. Avoid technical jargon that might confuse USCIS officers; clarity is key for a successful review.
- Multiple Submissions: Submitting more than one application for the same candidate can raise red flags and complicate the review process. Stick to one document per application to keep things straightforward.
- Follow-Up: If your application is denied, take a close look at the reasons given by USCIS. Work with your medical professional to ; this can boost your chances of success.
- Stricter Review Process: Be aware that to validate disability claims. This change aims to strengthen the naturalization process and prevent misuse of disability-based medical certifications.
- Concurrent Filing Requirement: Don’t forget that , unless there are extenuating circumstances. This requirement is back in place and is essential for compliance with current USCIS policies.
By proactively addressing these common issues, you can enhance your chances of a smooth and of the immigration form N 648. Remember, you’re not alone in this fight-we’re here to support you every step of the way.

Conclusion
Mastering the immigration form N-648 is essential for healthcare workers aiming for U.S. citizenship, especially those facing challenges due to medical conditions. This form is a crucial tool, allowing individuals to request exemptions from English and civics testing requirements. It ensures that deserving applicants aren’t unfairly denied their citizenship rights.
Have you ever felt overwhelmed by the immigration process? Throughout this article, we’ve outlined key steps to help you navigate it. Understanding eligibility criteria, completing the form accurately, and troubleshooting common issues are vital. Consulting with medical professionals and following USCIS guidelines can significantly boost your chances of a successful application. By ensuring clarity and completeness in your submissions, you can tackle the complexities of the naturalization process more effectively.
The significance of Form N-648 goes beyond individual applications; it embodies a commitment to inclusivity and fairness in our immigration system. Healthcare workers and others who qualify for this exemption should feel empowered to pursue their citizenship goals. Remember, you’re not alone in this fight. Engaging with the process, seeking guidance, and understanding your rights can pave the way for a more accessible and equitable path to citizenship.
We’re here to fight for your family. Your future matters to us. Yo Peleo - We Fight.
Frequently Asked Questions
What is Form N-648 and its purpose?
Form N-648, the Medical Certification for Disability Exceptions, is used by individuals seeking U.S. citizenship who cannot meet the English and civics testing requirements due to a medical condition. It allows healthcare professionals to request an exemption based on disabilities.
When should Form N-648 be submitted?
Form N-648 should be submitted along with Form N-400, unless there are extenuating circumstances.
What can happen if more than one Form N-648 is submitted?
Submitting more than one Form N-648 can lead to increased scrutiny regarding the applicant's credibility.
Why is understanding Form N-648 important?
Understanding Form N-648 is essential as it supports the naturalization process and protects the rights of individuals with disabilities, allowing them to pursue citizenship without unnecessary hurdles.
How have healthcare workers used Form N-648 in real-world scenarios?
Healthcare workers have effectively used Form N-648 to help individuals navigate the complexities of naturalization, reinforcing its importance in facilitating access to citizenship for those with disabilities.
List of Sources
- Understand Form N-648: Purpose and Importance
- United States | USCIS issues policy guidance on Form N-648 review process (https://bal.com/immigration-news/united-states-uscis-issues-policy-guidance-on-form-n-648-review-process)
- Major Update from USCIS: New Policy Guidance on Form N-648 (Medical Certification for Disability Exceptions) - NPZ Law Group (https://visaserve.com/major-update-from-uscis-new-policy-guidance-on-form-n-648-medical-certification-for-disability-exceptions)
- USCIS Tightens Review of Medical Disability Exceptions for Naturalization (https://jeelani-law.com/uscis-tightens-review-of-medical-disability-exceptions-for-naturalization)
- USCIS Update: New Policy on Form N-648 Medical Certification for Disability Exceptions (https://ppid.com/blog/uscis-new-policy-guidance-on-form-n-648-medical-certification-for-disability-exceptions)
- Determine Eligibility for Form N-648 Submission
- USCIS Update: New Policy on Form N-648 Medical Certification for Disability Exceptions (https://ppid.com/blog/uscis-new-policy-guidance-on-form-n-648-medical-certification-for-disability-exceptions)
- Update to Policy on Disability Exceptions to Naturalization Requirements | USCIS (https://uscis.gov/newsroom/alerts/update-to-policy-on-disability-exceptions-to-naturalization-requirements)
- USCIS proposes revisions to N-648, Medical Certification for Disability Exceptions | Immigration Policy Tracking Project (https://immpolicytracking.org/policies/uscis-proposes-revisions-to-n-648-medical-certification-for-disability-exceptions)
- USCIS Policy Alert on Revised Guidance for Form N-648 Submission and Review Process (https://aila.org/library/policy-alert-revised-guidance-for-form-n-648-submission-and-review-process)
- Complete Form N-648: Step-by-Step Instructions
- USCIS Update: New Policy on Form N-648 Medical Certification for Disability Exceptions (https://ppid.com/blog/uscis-new-policy-guidance-on-form-n-648-medical-certification-for-disability-exceptions)
- Naturalization Test Performance | USCIS (https://uscis.gov/citizenship-resource-center/naturalization-related-data-and-statistics/naturalization-test-performance)
- New Form N-648 and Policy Guidance on Disability Waivers | Catholic Legal Immigration Network, Inc. (CLINIC) (https://cliniclegal.org/resources/new-form-n-648-and-policy-guidance-disability-waivers)
- United States | USCIS issues policy guidance on Form N-648 review process (https://bal.com/immigration-news/united-states-uscis-issues-policy-guidance-on-form-n-648-review-process)
- Troubleshoot Common Issues with Form N-648
- United States | USCIS issues policy guidance on Form N-648 review process (https://bal.com/immigration-news/united-states-uscis-issues-policy-guidance-on-form-n-648-review-process)
- USCIS Update: New Policy on Form N-648 Medical Certification for Disability Exceptions (https://ppid.com/blog/uscis-new-policy-guidance-on-form-n-648-medical-certification-for-disability-exceptions)
- ‘Incredibly harsh’: Lawyer weighs in on USCIS cracking down on disability exemptions for those seeking US citizenship (https://kdvr.com/news/local/incredibly-harsh-lawyer-weighs-in-on-uscis-cracking-down-on-disability-exemptions-for-those-seeking-us-citizenship)