Introduction
Navigating the confusing world of immigration law can feel overwhelming, especially for those looking to build their lives in Kendall. With the immigrant population hitting record highs, grasping the essential processes - from visas to green cards - is vital for a successful transition. But let’s be honest: the journey is often riddled with challenges, like language barriers and complex legal requirements.
Have you ever felt lost in the immigration process? How can newcomers tackle these hurdles and ensure their immigration journey is as smooth as possible? We’re here to fight for you.
Explore the Fundamentals of Immigration Law in Kendall
Immigration law is a complex web of regulations and policies that dictate how individuals can enter, reside, and work in the United States. Inmigración Kendall involves newcomers navigating a landscape shaped by both federal laws and local practices. Here’s what you need to know:
- Legal Definitions: It’s crucial to understand terms like 'immigrant,' 'non-immigrant,' 'visa,' and 'green card.' An immigrant aims to live permanently in the U.S., while a non-immigrant enters temporarily for specific purposes.
- Types of Visas: There are various visa categories, including family-based, employment-based, and humanitarian visas. Each has unique eligibility criteria and submission procedures, so it’s essential to know your options.
- Regulatory Bodies: The U.S. Citizenship and Immigration Services (USCIS) oversees immigration procedures. Familiarity with USCIS processes can significantly impact your application’s success, especially given the complexities involved.
- Rights: Immigrants have rights under U.S. law, including the right to due process, representation, and to remain silent during proceedings. Understanding these rights is vital for navigating the visa system, especially with recent legislative changes that may affect enforcement and processing times. The Vasquez Law Firm offers 'Know Your Rights' workshops in both English and Spanish, empowering community members to understand their rights in residency and criminal justice situations.
As of 2024, the inmigración Kendall has contributed to the immigrant population in the U.S. reaching a record high of 14.8%, impacting communities. With ongoing changes in entry policy expected by 2026, staying informed and proactive is more important than ever. Seeking advice from an attorney early in your visa journey can help you navigate these complexities effectively. The Vasquez Law Firm is dedicated to supporting future legal professionals through annual scholarships, ensuring diverse representation in the legal field.
Remember, you’re not alone in this fight. We’re here to support you every step of the way.

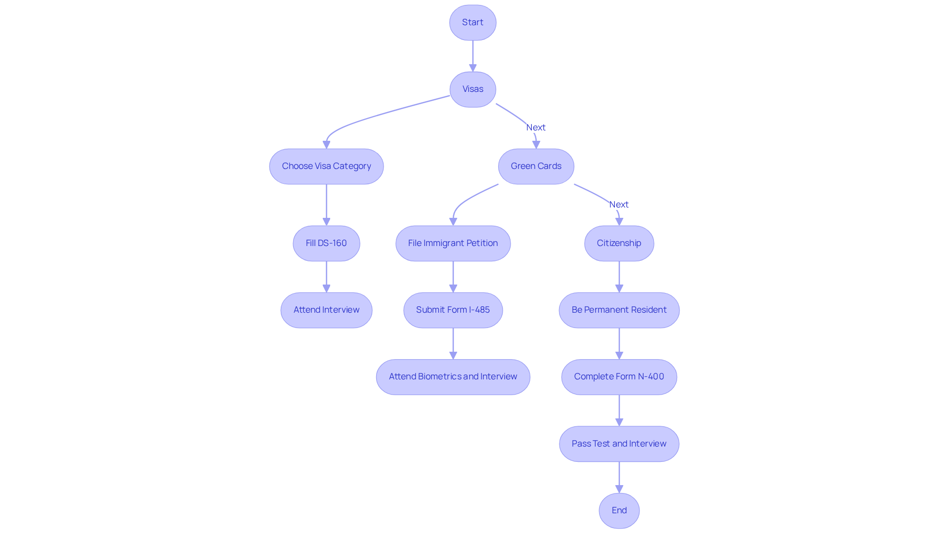
Navigate Key Immigration Processes: Visas, Green Cards, and Citizenship
Navigating the [[inmigración kendall process](https://blog.vasquezlawnc.com/p/6045f46c-3916-4f13-8378-4bf89d4f7ccc/)](https://blog.vasquezlawnc.com/p/6045f46c-3916-4f13-8378-4bf89d4f7ccc/) can feel overwhelming. But understanding the key steps of inmigración kendall can make your journey smoother. Let’s break down the essential processes:
-
Visas: To enter the U.S., you typically need a visa. Here’s what you’ll do:
- Figure out the right visa category for you-whether it’s for tourism, study, or work.
- Fill out the visa request form (DS-160 for non-immigrant visas).
- Attend an interview at a U.S. embassy or consulate.
-
Green Cards: A green card gives you lawful permanent residency. The steps include:
- [Filing an immigrant petition](https://uscis.gov/green-card/how-to-apply-for-a-green-card), usually Form I-130 for family-based or Form I-140 for employment-based categories.
- Submitting your green card request with Form I-485.
- Going through a biometrics appointment and an interview, which are crucial parts of the process.
Real-life examples illustrate the importance of these steps in the context of inmigración kendall. Take Miguel from North Carolina-he submitted his green card request in January 2026. His timeline included receiving a notice, attending a biometrics appointment, having his case reviewed by USCIS, scheduling an interview, and waiting for a final decision. This whole inmigración kendall process can take 15 months or more, depending on factors like consular processing and the Visa Bulletin.
- Citizenship: Want to become a U.S. citizen? Here’s what you need to do:
- Be a lawful permanent resident for at least five years (or three years if you’re married to a U.S. citizen).
- Complete Form N-400 (Application for Naturalization).
- Pass a citizenship test and interview.
In 2026, average processing times for green card requests range from 8 to 14 months, but they can vary widely based on your situation and the USCIS service center handling your case. Consulting with a legal advisor can significantly boost your chances of a successful application for inmigración kendall. They’ll help ensure your forms are accurate and prepare you for the interview. As legal specialists often say, having a qualified lawyer on your side is an investment in your successful relocation. Each of these procedures in inmigración kendall requires careful attention to detail and strict adherence to timelines. Staying organized and informed is essential.
Remember, you’re not alone in this fight. We’re here to support you every step of the way.

Understand the Challenges: Language Barriers and Cultural Sensitivities in Immigration
Immigrants often encounter significant hurdles during the immigration process, especially when it comes to language and cultural differences. Let’s break down these challenges:
-
Language Barriers: Many immigrants find themselves struggling with English fluency. This can make it tough to fill out forms, understand legal terms, and communicate with officials. But there are ways to ease these barriers:
- Seek bilingual legal assistance to help bridge communication gaps.
- Use translation services for important documents to ensure clarity.
-
Cultural Sensitivities: Different cultural backgrounds can shape how individuals perceive and interact with the relocation system. Recognizing these nuances is vital for:
- Building trust with legal representatives, which can lead to better cooperation and outcomes.
- Navigating social services and community resources effectively, ensuring immigrants get the support they need.
-
Emotional Stress: The visa process can be emotionally draining, often leading to anxiety and uncertainty. Establishing support networks, like community organizations and counseling services, is crucial for providing the emotional backing needed during this tough time.
Addressing these challenges is key to facilitating a smoother transition, ultimately helping newcomers integrate more effectively into their new communities. Remember, you’re not alone in this fight-we’re here to support you every step of the way.

Leverage Legal Support: The Importance of Experienced Immigration Attorneys
Navigating immigration law can feel overwhelming. You’re not alone in this struggle. That’s why having an experienced immigration attorney by your side is so important. Here’s how legal support can make a difference:
- Expert Guidance: Immigration attorneys know the ins and outs of the law. They provide personalized advice tailored to your unique situation, helping you understand your rights and options. In a world where even small mistakes can have big consequences, this guidance is crucial.
- Application Assistance: Filling out forms can be daunting. Attorneys help ensure that your applications are completed accurately and submitted on time, reducing the risk of delays or denials - common pitfalls in the visa process.
- Representation in Hearings: If your case involves a hearing or appeal, having an attorney present can significantly improve your chances of a positive outcome. They advocate for you, presenting strong arguments that can sway decisions in your favor.
- Staying Updated: Immigration laws change frequently, especially with new regulations coming in 2026 that affect visa processing and family reunification. A lawyer keeps you informed about these updates and how they impact your case, ensuring you manage your residency status proactively.
As the immigration system becomes more complex and scrutinized in 2026, the average cost of hiring an immigration attorney is expected to rise. Investing in representation from a bilingual firm like Vasquez Law Firm can lead to better outcomes, especially in complicated cases. With over 30 years of experience and a 98% success rate, Vasquez Law Firm emphasizes, 'Staying informed on USCIS guidelines and preparing a comprehensive application with professional assistance is more crucial than ever to navigate these complexities effectively.' In a system that’s becoming more challenging and expensive, having expert legal guidance from a trusted firm like Vasquez Law Firm is vital. Remember, we’re here to fight for your family.

Conclusion
Navigating the complexities of immigration law in Kendall is a crucial journey for many individuals seeking to build a new life in the United States. Have you ever felt lost in the immigration process? Understanding the fundamental processes, from visa applications to the pathway to citizenship, is essential for successful integration into society. The intricate landscape of immigration law requires awareness of legal definitions, types of visas, and the rights afforded to immigrants. It’s vital to be informed and proactive throughout this process.
Key insights discussed include:
- The various visa categories
- The detailed steps necessary for obtaining a green card
Immigrants often face emotional and practical challenges, such as language barriers and cultural sensitivities. The role of experienced immigration attorneys is crucial; they provide expert guidance, ensure accurate applications, and represent clients during hearings. This support can significantly enhance the likelihood of a successful immigration experience, especially with ongoing changes to regulations.
Ultimately, the journey through inmigración Kendall isn’t just a personal endeavor; it’s a shared experience within the community. By seeking legal assistance and understanding the available resources, individuals can navigate the challenges of immigration more effectively. Empowerment through knowledge, support networks, and professional guidance is essential for overcoming obstacles and achieving the dream of a new beginning in the United States. Remember, we’re here to fight for your family. Your future matters to us. Yo Peleo - We Fight.
Frequently Asked Questions
What is immigration law?
Immigration law is a set of regulations and policies that govern how individuals can enter, reside, and work in the United States.
What is the difference between an immigrant and a non-immigrant?
An immigrant aims to live permanently in the U.S., while a non-immigrant enters temporarily for specific purposes.
What are the different types of visas available?
There are various visa categories, including family-based, employment-based, and humanitarian visas, each with unique eligibility criteria and submission procedures.
Which organization oversees immigration procedures in the U.S.?
The U.S. Citizenship and Immigration Services (USCIS) is responsible for overseeing immigration procedures.
What rights do immigrants have under U.S. law?
Immigrants have rights including the right to due process, representation, and the right to remain silent during proceedings.
How can recent legislative changes affect immigration processes?
Recent legislative changes may impact enforcement and processing times, making it essential for immigrants to stay informed about their rights and the visa system.
What resources does the Vasquez Law Firm provide for immigrants?
The Vasquez Law Firm offers 'Know Your Rights' workshops in both English and Spanish to help community members understand their rights in residency and criminal justice situations.
What is the current status of the immigrant population in the U.S.?
As of 2024, the immigrant population in the U.S. has reached a record high of 14.8%, significantly impacting communities.
What changes in immigration policy are expected by 2026?
Ongoing changes in entry policy are expected, making it important for immigrants to stay informed and proactive.
How can seeking legal advice benefit immigrants during their visa journey?
Consulting with an attorney early in the visa process can help individuals navigate the complexities of immigration law effectively.
List of Sources
- Explore the Fundamentals of Immigration Law in Kendall
- HB 315 (2026) - Immigration, Law Enforcement, and State-issued Identification (https://flhouse.gov/Sections/Bills/billsdetail.aspx?BillId=82880)
- Florida lawmakers propose new bills targeting immigration for 2026 session (https://cbs12.com/news/local/florida-lawmakers-propose-new-bills-targeting-immigration-enforcement-for-2026-session-florida-news-january-1-2026)
- MPI’s Guide to Key U.S. Immigration Statistics Offers One-Stop-Shop to Understand Changing Trends (https://migrationpolicy.org/news/frequently-requested-us-immigration-statistics-2026)
- News Releases (https://uscis.gov/newsroom/news-releases)
- US Immigration News Florida: What You Need to Know in | VLF (https://floridaimmigrationlawyers.net/es/blog/us-immigration-news-florida-2026-mmbett0p)
- Navigate Key Immigration Processes: Visas, Green Cards, and Citizenship
- How to Apply for a Green Card | USCIS (https://uscis.gov/green-card/how-to-apply-for-a-green-card)
- Green Card Application Process 2026: How It Works | Vasquez Law Firm (https://vasquezlawnc.com/blog/green-card-application-process-2026)
- How to Get a Green Card in 2026 | Complete Guide (https://thelawofficeofmp.com/green-card)
- US Visa Update: Green card progress stalls, delays loom in May 2026 (https://newsweek.com/us-visa-update-green-card-progress-stalls-delays-loom-in-may-2026-11831022)
- How to Apply for a Green Card in 2026 and What Has Changed | Vasquez Law Firm (https://vasquezlawnc.com/blog/green-card-application-2026)
- Understand the Challenges: Language Barriers and Cultural Sensitivities in Immigration
- NAPABA Supports the Language Access for All Act of 2026 (https://napaba.org/page/napaba_languageaccess_january_2026)
- Language Access (https://migrationpolicy.org/topics/language-access)
- U.S. Immigration Barriers Rise, African Applicants Hit Hard (https://lamag.com/immigration/immigration-barriers-rise-worldwide)
- Leverage Legal Support: The Importance of Experienced Immigration Attorneys
- Californians facing deportation could be guaranteed an attorney under a new program (https://oaklandside.org/2026/03/19/california-immigration-right-to-an-attorney-mia-bonta)
- How US Immigration Law Changes Affect You in 2026 | Vasquez Law Firm (https://vasquezlawnc.com/blog/us-immigration-law-changes-2026)
- A Stricter Path for Immigrants: What the 2026 Policies Entail - Atiya law (https://atiyalaw.com/a-stricter-path-for-immigrants-what-the-2026-policies-entail)
- Immigration Lawyers & Attorneys in the US Industry Analysis, 2026 (https://ibisworld.com/united-states/industry/immigration-lawyers-attorneys/4808)