Introduction
Navigating the complexities of the PERM Labor Certification process can feel overwhelming for employers looking to hire foreign talent in the U.S. Have you ever felt lost in the immigration process? This critical procedure not only opens doors to employment-based green cards but also demands a solid grasp of prevailing wage determinations, recruitment efforts, and strict documentation. With processing times stretching to nearly 500 days, the stakes are high. Any misstep can lead to significant delays or denials.
So, how can employers effectively master this process? It’s essential to ensure compliance while positioning themselves for success in the competitive landscape of immigration. We understand how daunting this feels, but you don’t have to face it alone. We’re here to fight for you.
Understand the PERM Labor Certification Basics
The Program Electronic Review Management Labor Certification is vital for U.S. employers aiming to hire foreign workers for permanent positions, particularly in the EB-2 and EB-3 visa categories. This process is essential for securing an employment-based green card, as it demonstrates that no qualified U.S. workers are available for the job, justifying the employment of a foreign national.
Key terms in labor certification include 'prevailing wage,' which refers to the average wage for similar positions in the area where the job is located. The perm labor certification process involves three main steps:
- Obtaining a prevailing wage determination
- Conducting recruitment efforts
- Submitting the labor certification form (Form ETA-9089) to the Department of Labor (DOL)
As of January 2026, the average processing time for labor certification applications has reached about 500 calendar days. This reflects ongoing backlogs and the effects of the October 2025 federal government shutdown. Understanding these timelines is crucial for effective immigration planning, as delays can significantly impact work authorization and career continuity for foreign national employees.
Successful Labor Certification cases highlight the importance of thorough preparation and adherence to DOL requirements. For instance, Reddy Neumann Brown PC notes that cases not selected for audit are currently taking around 16.5 to 17 months for approval. This underscores the need for strategic planning and early submission to navigate the complexities of the process effectively. Additionally, it’s noteworthy that 57% of all EB-2 petitions in FY 2023 required the perm labor certification process, emphasizing the necessity of understanding the perm labor certification process for most EB-2 applicants. By familiarizing themselves with these aspects, employers and foreign workers can better position themselves for success in the competitive landscape of U.S. employment-based immigration.

Determine Your Eligibility for PERM Certification
Navigating the perm labor certification process can feel overwhelming for employers. You might be wondering, what does it take to qualify? First off, you need to be a U.S. entity with a valid Federal Employer Identification Number (FEIN) and a physical presence in the country. The job you’re offering must be a permanent, full-time position that meets the prevailing wage requirements set by the Department of Labor (DOL). It’s crucial that the role requires skills and qualifications that aren’t readily available in the U.S. labor market.
But that’s not all. You also need to show that you’ve made good faith recruitment efforts. This means advertising the position and interviewing qualified U.S. candidates. A thorough examination of the job description and requirements is essential to ensure you’re in line with the perm labor certification process and DOL standards. Any inconsistencies can lead to denials, and we know how frustrating that can be.
Here’s a reassuring fact: the denial rate for labor certification requests was only 4.7% in fiscal year 2024. This highlights the importance of being well-prepared and adhering to the requirements of the perm labor certification process. In fact, 102,036 employment-based petitions received certification in the same year, showing that when managed properly, the process can be efficient.
Experts in immigration law stress the importance of attention to detail in job descriptions and recruitment documentation for the perm labor certification process. This can help you avoid common audit triggers, like tailored job requirements or incomplete records. Keep in mind that current processing times exceed 15 months, and with significant backlogs nearing 200,000 cases, strategic planning is vital. Remember, you’re not alone in this fight-we’re here to support you every step of the way.

Follow the Step-by-Step PERM Application Process
Navigating the perm labor certification process can feel overwhelming, but understanding the critical steps can empower employers to secure labor certification effectively. Here’s how to tackle it:
-
Obtain a Prevailing Wage Determination: Start by filing Form ETA-9141 with the Department of Labor (DOL) to request a prevailing wage determination. This step is essential to ensure that the offered wage meets the minimum standards for the position. Currently, you can expect determinations to be issued in about 4 months, which is an improvement in processing times.
-
Conduct Recruitment Efforts: Engage in good faith recruitment to assess the U.S. labor market. Advertise the job across various platforms - think newspapers and online job boards - for at least 30 days. Document all recruitment activities and interview any qualified U.S. applicants. This is crucial to demonstrate compliance with labor market testing requirements.
-
File the PERM Application: Once recruitment is complete, file Form ETA-9089 with the DOL. This form details the job duties, requirements, and results of your recruitment efforts. Accuracy and consistency with prior documentation are key to avoiding delays or complications in the approval process.
-
Await DOL Decision: After submission, the DOL will review your application. Processing times currently average around 472 days, a significant increase from pre-pandemic averages. Be prepared for potential delays and keep communication open with the DOL. If delays start to affect your Green Card timeline, consulting an immigration attorney early can be a game changer. Once approved, you can file Form I-140 with USCIS to kick off the immigrant petition process.
Understanding these steps and their timelines is crucial for effective planning and navigating the perm labor certification process. Remember, you’re not alone in this fight - your future matters to us, and we’re here to support you every step of the way.

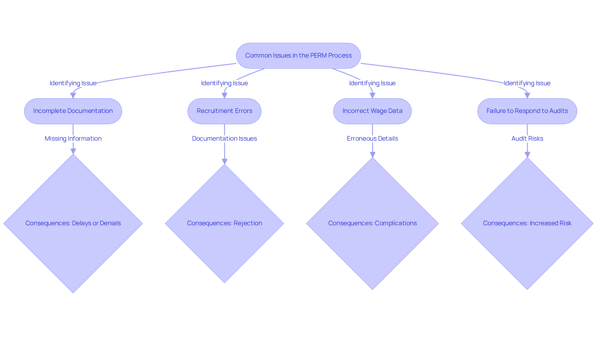
Troubleshoot Common Issues in the PERM Process
Navigating the PERM process can be daunting, and it’s crucial to be aware of common pitfalls that can hinder your progress:
-
Incomplete Documentation: Submitting all required documents is vital. Missing information can lead to significant delays or outright denials. Make sure Form ETA-9089 is fully completed and accurate-after all, incomplete submissions face a denial rate of 4.7% due to documentation issues. In FY 2024, only 5,031 submissions were denied, showing that well-prepared requests are likely to succeed.
-
Recruitment Errors: Following strict recruitment guidelines is essential. If you fail to document your recruitment efforts or neglect to interview qualified U.S. candidates, you risk rejection. Keep meticulous records of all recruitment activities to demonstrate compliance with DOL requirements.
-
Incorrect Wage Data: Providing erroneous wage details can complicate the process. Always verify that the offered wage meets or exceeds the prevailing wage determined by the Department of Labor (DOL). For instance, in Pennsylvania, the average wage offer for PERM positions is notably high, reflecting the specialized nature of many roles.
-
Failure to Respond to Audits: If the DOL selects your submission for audit, timely and complete responses are critical. Prepare for potential audits by maintaining detailed records of all recruitment and submission processes. While 99.3% of active submissions are under analyst review rather than audit, being prepared can significantly reduce risks.
By recognizing these typical challenges and applying proactive strategies, you can greatly enhance your chances of a successful PERM labor certification process. Remember, the current average processing time for PERM applications is 472 days-keeping this in mind is crucial for your planning.

Conclusion
Mastering the PERM Labor Certification process is crucial for U.S. employers looking to hire foreign workers for permanent positions. This guide has laid out the essential steps involved, highlighting the importance of understanding the requirements and timelines. By getting familiar with the intricacies of PERM, employers can navigate the complexities more effectively, paving a smoother path to securing labor certification.
Key points include:
- The necessity of obtaining a prevailing wage determination
- Conducting thorough recruitment efforts
- Submitting the correct documentation to the Department of Labor
We also emphasized the significance of strategic planning, especially considering current processing times and potential delays. With a low denial rate for well-prepared applications, paying attention to detail in documentation and adhering to DOL requirements can significantly boost the chances of success.
Ultimately, grasping the PERM Labor Certification process isn’t just about compliance; it’s about positioning employers and foreign workers for success in the competitive landscape of U.S. employment-based immigration. By taking proactive steps, being aware of common pitfalls, and planning ahead, stakeholders can navigate this vital journey with confidence. Embrace the challenge, stay informed, and ensure that every application is meticulously prepared to achieve the best possible outcome. Remember, we’re here to fight for your family and your future matters to us.
Frequently Asked Questions
What is the PERM Labor Certification?
The PERM Labor Certification is a process that U.S. employers must complete to hire foreign workers for permanent positions, particularly for EB-2 and EB-3 visa categories. It demonstrates that no qualified U.S. workers are available for the job, justifying the employment of a foreign national.
What are the key terms associated with labor certification?
A key term in labor certification is 'prevailing wage,' which refers to the average wage for similar positions in the area where the job is located.
What are the main steps involved in the PERM Labor Certification process?
The PERM Labor Certification process involves three main steps: 1. Obtaining a prevailing wage determination. 2. Conducting recruitment efforts. 3. Submitting the labor certification form (Form ETA-9089) to the Department of Labor (DOL).
What is the average processing time for labor certification applications as of January 2026?
As of January 2026, the average processing time for labor certification applications is about 500 calendar days, reflecting ongoing backlogs and the effects of the October 2025 federal government shutdown.
Why is understanding the processing timeline important for immigration planning?
Understanding the processing timeline is crucial for effective immigration planning because delays can significantly impact work authorization and career continuity for foreign national employees.
How long does it typically take for successful Labor Certification cases that are not selected for audit?
Successful Labor Certification cases that are not selected for audit currently take around 16.5 to 17 months for approval.
What percentage of EB-2 petitions in FY 2023 required the PERM Labor Certification process?
In FY 2023, 57% of all EB-2 petitions required the PERM Labor Certification process.
How can employers and foreign workers better position themselves for success in the U.S. employment-based immigration landscape?
Employers and foreign workers can better position themselves for success by familiarizing themselves with the PERM Labor Certification process and engaging in thorough preparation and adherence to DOL requirements.