Introduction
Facing deportation can feel overwhelming for immigrants. The reality of being removed from the United States disrupts lives and raises tough questions about re-entry. This article dives into the legal pathways available for those who have been deported, shedding light on the various re-entry bans and the conditions that govern them.
Have you ever felt lost in the immigration process? What steps can you take to navigate this challenging landscape? Legal assistance can significantly enhance your chances of returning. Remember, you’re not alone in this fight - we’re here to support you every step of the way.
Define Deportation: Understanding the Process and Consequences
Deportation, or removal, is the legal process that expels a noncitizen from the United States for violating immigration laws. This process can be initiated by various government agencies, primarily the Department of Homeland Security (DHS). The consequences of expulsion are severe, often leading to permanent family separations, loss of jobs, and broken community ties. In 2025 alone, around 15,000 individuals were deported to third countries, with 13,000 sent to Mexico. This highlights the extensive reach of these policies.
Families are particularly vulnerable during removal proceedings. Many parents face deportation without any inquiry into their children's welfare, causing significant emotional distress for both parents and children. A study by the Women’s Refugee Commission found that parents often encounter removal suddenly, leaving their children without care arrangements. This only adds to the trauma of separation.
Individuals facing removal typically have limited rights to appeal, and the process can be expedited under certain conditions, like criminal convictions or immigration violations. For instance, a federal court decision emphasized that sending individuals to nations not specified in their final removal orders without adequate notice violates federal law. This underscores the judicial complexities involved.
Understanding the removal process is crucial for those affected, as it lays the groundwork for exploring the question of once you get deported can you come back into the U.S. Legal experts stress the importance of reviewing final orders of removal and raising concerns about potential persecution in proposed countries of removal. This knowledge is vital for navigating the challenges of removal and seeking representation to advocate for one's rights.

Explore Re-Entry Bans: Timeframes and Conditions for Returning to the U.S.
Re-entry bans are legal barriers that prevent individuals who have been deported from returning to the United States for a set period. This duration can vary widely, depending on the circumstances of the deportation. Typically, you might face a three-year, ten-year, or even a permanent ban based on the nature of your situation. For example, if you were expelled due to serious offenses, you could be looking at a ten-year prohibition. Conversely, if you accumulated unlawful presence for over 180 days but less than a year, a three-year ban might apply.
Understanding these bans is crucial for anyone who has been deported, especially regarding the question of once you get deported can you come back, as it directly impacts your options and the timeline for a potential return. Factors that influence the length of re-entry bans include how long you were unlawfully present and the severity of the offense that led to your deportation. As we move into 2026, the complexities surrounding these bans are further complicated by ongoing changes in immigration enforcement policies. This makes it essential to seek assistance to navigate your specific circumstances effectively.
If you receive a subpoena or face immigration enforcement actions, remember: you have rights. You have the right to remain silent, the right to an attorney, and the right not to sign documents without professional advice. Don’t hesitate to reach out to Vasquez Law Firm for urgent support - your rights and freedom may depend on prompt action. Our experienced team is here to help you understand your options and work towards a resolution tailored to your situation. We’re in this fight with you.

Identify Pathways to Re-Entry: Legal Options and Steps to Take
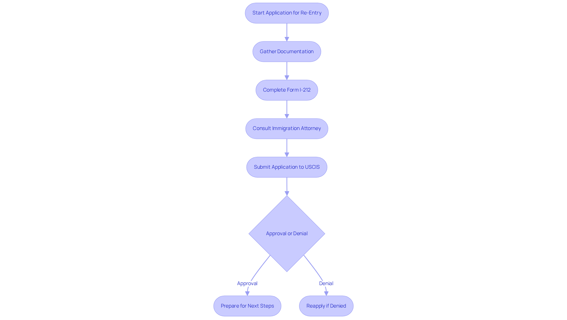
For those who have faced deportation, the question of once you get deported can you come back is addressed through specific legal pathways to return to the United States, with [Form I-212 being a key option](https://h1b.biz/i-212-waiver-application-for-permission-to-reapply-for-admission.html). This form, known as the Application for Permission to Reapply for Admission After Deportation, needs to be submitted to the right U.S. Citizenship and Immigration Services (USCIS) office. Approval rates for the I-212 waiver can vary widely, often influenced by personal circumstances, with estimates ranging from 50% to 80% based on the applicant's situation.
Filing Form I-212 requires careful attention to detail. Incomplete or inaccurate applications are common reasons for denial. Applicants must provide thorough documentation related to any previous expulsion or removal proceedings, along with evidence supporting their case for re-entry. Consulting with an immigration attorney is crucial; they can help navigate the complexities of the application process and significantly improve chances of success.
Statistics show that the backlog of cases at USCIS has surpassed 6.28 million, leading to extended processing times for waivers. Currently, the median processing time for waivers of exclusionary grounds is estimated at 35.4 months. This highlights the importance of timely and accurate submissions to avoid unnecessary delays.
Success stories are plentiful for those who have effectively utilized Form I-212. Many applicants have successfully re-entered the U.S. after demonstrating rehabilitation and strong family ties, which are favorable factors in the approval process. By understanding the requirements and preparing a compelling application, individuals can greatly enhance their prospects of returning to the U.S. legally, which raises the question of once you get deported can you come back.

Seek Legal Assistance: The Role of Immigration Attorneys in Re-Entry
After deportation, many people wonder, once you get deported can you come back, as navigating the complexities of immigration law can feel overwhelming. Have you ever felt lost in this process? Immigration lawyers are here to help. They play a crucial role in guiding individuals through their return applications, ensuring they understand the regulations and potential challenges ahead. With their expertise, clients receive tailored strategies, assistance in gathering necessary documentation, and representation in hearings or appeals.
In 2026, we expect to see a marked improvement in success rates for applications with attorney assistance. Statistics show that individuals who engage counsel are significantly more likely to achieve favorable outcomes. For instance, over 6,500 immigrants received help in obtaining employment authorization, showcasing the real benefits of professional support.
Given the high stakes involved in re-entry cases, it is essential to seek informed advice to enhance your chances of a successful return to the U.S., particularly regarding the issue of once you get deported can you come back. It’s important to know you have rights, even if others tell you otherwise. If you’re aiming to re-enter the country after deportation, we strongly encourage you to pursue legal assistance. You don’t have to face this intricate legal landscape alone-we’re in the fight with you.

Conclusion
Understanding the complexities of deportation and the potential for re-entry into the United States is crucial for anyone affected by these policies. Have you ever felt lost in the immigration process? Deportation isn’t just a legal procedure; it’s a life-altering event that can lead to family separations and emotional distress. It’s vital to be informed about re-entry bans and the legal pathways available for those seeking to return after deportation.
Re-entry bans vary in duration and depend on individual circumstances, such as the reasons for deportation and the length of unlawful presence. The significance of legal assistance cannot be overstated. Immigration attorneys can greatly enhance your chances of a successful re-entry application through their expertise and guidance. The process is fraught with challenges, but understanding the necessary steps, like filing Form I-212, can provide a clearer pathway for those looking to return.
We understand how overwhelming this feels. Navigating the aftermath of deportation requires both knowledge and support. For those facing these challenges, seeking legal advice isn’t just beneficial - it’s essential. Empowerment through understanding and professional guidance can make a significant difference in your journey back to the U.S. The stakes are high, and taking proactive steps can pave the way for a hopeful future. Remember, we’re here to fight for your family. Your future matters to us. Yo Peleo - We Fight.
Frequently Asked Questions
What is deportation?
Deportation, or removal, is the legal process that expels a noncitizen from the United States for violating immigration laws.
Which government agencies can initiate the deportation process?
The deportation process can primarily be initiated by the Department of Homeland Security (DHS) and other government agencies.
What are the consequences of deportation?
The consequences of deportation can include permanent family separations, loss of jobs, and broken community ties.
How many individuals were deported in 2025, and where were they sent?
In 2025, around 15,000 individuals were deported to third countries, with 13,000 of them sent to Mexico.
How does deportation affect families, particularly children?
Families are vulnerable during removal proceedings, and many parents face deportation without consideration for their children's welfare, leading to significant emotional distress and sudden disruptions in care arrangements.
What rights do individuals facing deportation have regarding appeals?
Individuals facing removal typically have limited rights to appeal, and the deportation process can be expedited under certain conditions, such as criminal convictions or immigration violations.
What did a federal court decision emphasize regarding deportation?
A federal court decision emphasized that sending individuals to nations not specified in their final removal orders without adequate notice violates federal law.
Why is it important to understand the removal process?
Understanding the removal process is crucial for those affected, as it helps them navigate the challenges of deportation and explore options for returning to the U.S. or raising concerns about potential persecution in proposed countries of removal.
What do legal experts recommend for individuals facing deportation?
Legal experts stress the importance of reviewing final orders of removal and seeking representation to advocate for one's rights, especially concerning potential persecution in the countries to which they may be deported.
List of Sources
- Define Deportation: Understanding the Process and Consequences
- Still eyeing mass deportations, hard-liners push White House to expand targets (https://csmonitor.com/USA/Politics/2026/0408/Still-eyeing-mass-deportations-hard-liners-push-White-House-to-expand-targets)
- Federal Court Blocks Third-Country Deportations Without Due Process | Jeelani Law Firm, PLC (https://jeelani-law.com/federal-court-blocks-third-country-deportations-without-due-process)
- Trump administration is deporting parents without their children in violation of its own policies, report finds (https://theguardian.com/us-news/2026/mar/19/trump-deportation-children-trauma)
- Why the Trump administration is struggling to deport migrants to unfamiliar countries | CNN Politics (https://cnn.com/2026/04/12/politics/trump-deportations-third-countries-stephen-miller)
- Trump’s MAGA allies have a new plan for mass deportations. It could splinter the coalition. (https://politico.com/news/2026/04/01/trump-maga-immigration-raids-worksites-00853334)
- Explore Re-Entry Bans: Timeframes and Conditions for Returning to the U.S.
- The Three- and Ten-Year Bars - American Immigration Council (https://americanimmigrationcouncil.org/fact-sheet/three-and-ten-year-bars)
- What to Expect From Trump Deportations in 2026 | Vasquez Law Firm (https://vasquezlawnc.com/blog/trump-deportations-2026)
- Era of Amnesty Is Over: President Trump Restores Rule of Law to Immigration Courts (https://whitehouse.gov/releases/2026/04/era-of-amnesty-is-over-president-trump-restores-rule-of-law-to-immigration-courts)
- How Long After Deportation Must I Wait Before Returning to the U.S.? (https://nolo.com/legal-encyclopedia/how-long-after-deportation-must-i-wait-before-returning-the-us.html)
- Identify Pathways to Re-Entry: Legal Options and Steps to Take
- I-212 Waiver Approval Rate Revealed: What Percentage of Applications Are Actually Approved? - Writ of Habeas Corpus (https://writofhabeascorpus.com/2026/01/10/i-212-waiver-approval-rate-what-percentage-actually-get-approved)
- Legal Immigration in Numbers: March 2026 Status Update - Niskanen Center (https://niskanencenter.org/immigrationdata)
- Application for Permission to Reapply for Admission into the United States After Deportation or Removal (https://uscis.gov/i-212)
- I-601, I-601A & I-212 Waivers 2026 | Miami Immigration Lawyers (https://impact-immigration.com/immigration-waiver-guide)
- Seek Legal Assistance: The Role of Immigration Attorneys in Re-Entry
- State immigration legal services can’t keep up with demand, new report finds — Queens Daily Eagle (https://queenseagle.com/all/2026/4/2/state-immigration-legal-services-cant-keep-up-with-demand-new-report-finds)
- As Federal Immigration Crackdown Intensifies, Coalition Calls for… (https://vera.org/newsroom/as-federal-immigration-crackdown-intensifies-coalition-calls-for-major-investment-in-legal-services-and-swift-passage-of-key-protection-bills)
- An immigration court few have heard of is quietly shaping policy behind the scenes (https://opb.org/article/2026/03/20/board-of-immigration-appeals-transforms-law-behind-the-scenes)
- How US Immigration Law Changes Affect You in 2026 | Vasquez Law Firm (https://vasquezlawnc.com/blog/us-immigration-law-changes-2026)
- UN experts condemn US move to strip migrant children of legal aid (https://reuters.com/legal/government/un-experts-condemn-us-move-strip-migrant-children-legal-aid-2026-01-27)