Introduction
Navigating the aftermath of an injury can feel overwhelming and daunting. You might be left wondering where to turn for help. Choosing the right legal representation is crucial. Studies show that individuals who hire experienced injury attorneys are far more likely to secure favorable settlements.
This article dives into the compelling reasons to choose the injury attorney lawyers at Vasquez Law Firm. They bring:
- Proven expertise
- A commitment to clear communication
- Personalized strategies tailored to your unique needs
What truly sets them apart in a crowded legal landscape? How can they help transform your challenging situation into a path toward justice and recovery?
We understand how overwhelming this feels. You don’t have to face this alone—we’re here to fight for you.
Vasquez Law Firm: Proven Experience in Personal Injury Law
With over 30 years of dedicated service in , the injury attorney lawyers at Vasquez Law Firm have successfully represented thousands of clients, earning a strong reputation in the judicial community. This wealth of experience is crucial, as injury attorney lawyers often deal with that hinge on . Did you know that individuals with are significantly more likely to secure ? In fact, 91% of those represented by seasoned lawyers received payouts, compared to just 51% without legal representation. Plus, than those without, underscoring the importance of hiring an experienced legal professional.
At Vasquez Law Firm, we understand the critical timelines involved in and the importance of having . It’s vital to report your injury within 30 days and file a formal claim within one year. Seeking immediate medical treatment is essential to preserving your rights and ensuring the best possible outcome for your situation. Our firm boasts an impressive , reflecting our commitment to achieving justice for those we serve. Thousands of workers have trusted us with their cases, and you can join them on the path to recovery and justice.
Our expertise in handling complex cases is further demonstrated by our remarkable history, where clients benefit from a deep understanding of . As evolves, influenced by technological advancements and new legal trends, having knowledgeable injury attorney lawyers is more important than ever. Vasquez Law Firm’s commitment to staying informed about these changes ensures that clients receive the most effective representation possible, making us a top choice for those seeking justice in North Carolina.

Strong Communication Skills: Essential for Client Trust
At Vasquez Law Firm, we know that navigating can feel overwhelming. Confusing terms and processes can leave you feeling lost. That’s why is at the heart of our representation. Our attorneys take the time to break down legal jargon, presenting it in a way that’s easy to understand. This approach not only builds trust but also empowers you to make informed decisions about your case.
Statistics show that law firms prioritizing enjoy higher customer retention and more referrals. That’s why we keep you updated regularly—ideally every 1-2 weeks—and encourage . At Vasquez Law Firm, we’re committed to with our clients, reinforcing our reputation as a among in .
But our mission goes beyond individual cases. We believe is a fundamental right. Through initiatives like our 'Know Your Rights' workshops and annual scholarships for first-generation college students, we strive to empower underserved communities. As one specialist noted, "When individuals feel acknowledged, informed, and respected, trust becomes the natural result."
We also emphasize cultural competence, ensuring that everyone, regardless of their background, receives the support they need. Remember, you’re not alone in this fight. We’re here to , every step of the way.

Personalized Representation: Tailoring Legal Strategies to Client Needs
At Vasquez Law Firm, we understand the real struggles you face—whether it’s , dealing with , or coping with sudden accidents. That’s why we’re committed to providing . Our attorneys take the time to understand your situation, developing strategies designed to boost your chances of a .
This personalized approach not only enhances your satisfaction but also shows our unwavering dedication to . When you feel supported and understood throughout the , it makes a world of difference. Legal practices like ours, which emphasize this kind of focus, often see improved success rates in handled by injury attorney lawyers. We’re prepared to tackle the specific challenges and nuances of your case, ensuring you don’t have to face this fight alone.
Remember, . Your future matters to us—Yo Peleo — .
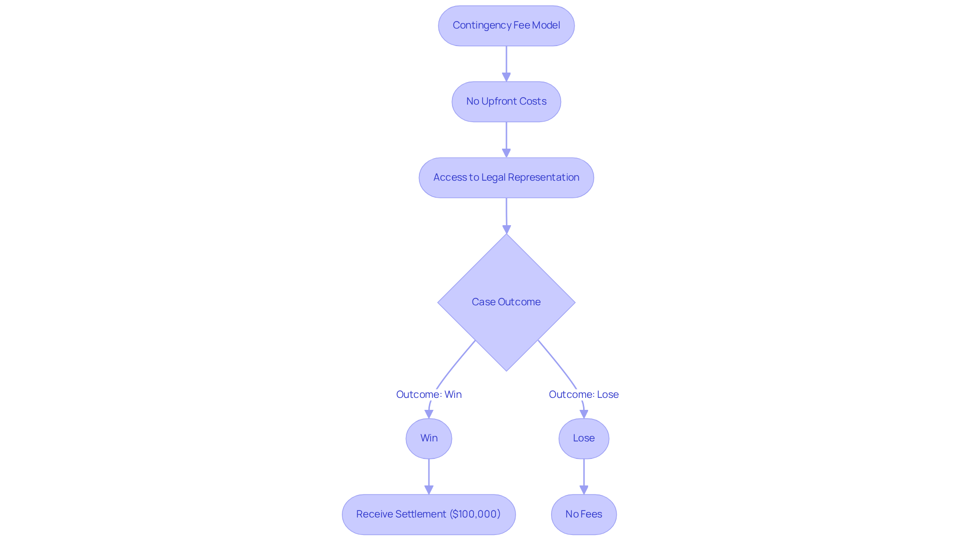
Contingency Fee Structure: Financial Relief for Clients
At Vasquez Law Firm, we understand the real struggles you face when dealing with in . That’s why we utilize a —meaning . This approach not only eases your but also allows you to focus on what truly matters: your recovery.
Imagine not having to worry about upfront costs while you heal. With our model, you can access without the fear of accumulating debt. For example, if you secure a $100,000 settlement with a , you’d walk away with $67,000. This structure is designed to and minimize your stress.
Financial worries can be overwhelming, especially when medical expenses are involved. Did you know that ? Our contingency fee model not only helps you seek justice but also ensures that are motivated to work diligently for your success, as our .
In essence, our approach is all about you. We ensure that you can pursue justice without the added pressure of upfront costs. Plus, you’ll have direct throughout the process, guaranteeing . With locations in Charlotte, Concord, and Huntersville in North Carolina, as well as in Florida, we’re committed to providing accessible representation for everyone, regardless of financial circumstances.
Remember, you’re not alone in this fight. We’re here to support you every step of the way. Your future matters to us—let’s work together to .

Compassionate Advocacy: Supporting Clients Through Difficult Times
At Vasquez Law Firm, we understand the real struggles you face. can be overwhelming, which is why it’s important to seek help from to avoid feeling lost and alone. That’s why our attorneys are dedicated to providing not just , but also the you need. We’re here to guide you through the complexities of your situation, ensuring you feel heard and valued every step of the way.
Our creates a supportive environment where you’re not just a case number; you’re a person with a unique story and needs. By prioritizing your alongside strategic planning, we enhance your overall experience. You deserve to feel appreciated and understood, especially during such a challenging time.
We offer and resources, including a , so you can access the support you need whenever you need it. Have questions? Check out our or call us directly at 1-844-967-3536 for your free consultation.
This commitment to empathetic representation shines through in our and the many positive testimonials from clients. plays a significant role in personal legal matters, and our are here to fight for you. Remember, your future matters to us—Yo Peleo — We Fight.
Proven Track Record: Success in Personal Injury Cases
Vasquez Law Firm stands out with an impressive in . This isn’t just a number; it reflects our unwavering commitment to securing the for our clients. In North Carolina, where the is around 61%, our performance truly sets us apart.
Have you ever felt overwhelmed by the ? It’s crucial to know that having seasoned lawyers on your side can make all the difference. Our track record shows that individuals are far more likely to receive the when represented by .
We understand how daunting it can be to navigate these challenges alone. That’s why our ability to consistently achieve strengthens our role as a . You can feel confident knowing we’re here to .
Remember, you’re not alone in this fight. We’re dedicated to standing by your side every step of the way.

Expertise in Navigating Legal Complexities: Ensuring Fair Compensation
At Vasquez Law Firm, our understand the real struggles you face after an accident. Navigating the legal complexities of can feel overwhelming, which is why many turn to for assistance. Our experienced are well-versed in the ins and outs of the law and the tactics used by insurance companies. This expertise is crucial in ensuring you receive the you deserve for your injuries and losses, particularly when working with .
Have you ever felt lost in the aftermath of an accident? It’s essential to seek from to protect your rights and enhance your recovery. That’s why we offer , available 24/7. You can access immediate legal assistance when you need it most.
As Halil G. Hampton wisely states, ' and to ensure that your rights are fully protected.' Research shows that . Our meticulously gather —to build .
This proactive approach not only shields you from low offers but also ensures that all , including , are accounted for by . At Vasquez Law Firm, our are dedicated to fighting for your rights and well-being. Your future matters to us, and we’re here to support you every step of the way. Remember, Yo Peleo — We Fight.

Client Testimonials: Insights into Attorney Effectiveness
to the effectiveness of the attorneys at Vasquez Law Firm, which proudly boasts a 95% success rate in . Many clients share their positive experiences, highlighting the firm’s unwavering commitment, professionalism, and . These testimonials not only but also showcase the firm’s dedication to outstanding legal representation.
Have you ever felt overwhelmed by the ? You’re not alone. Case studies that showcase further reinforce the firm’s . Research shows that 87% of consumers check online reviews when choosing an attorney, and 94% are influenced by . By actively seeking and displaying , Vasquez Law Firm demonstrates its attentiveness to client needs and its in service delivery.
Such practices not only enhance but also establish the firm as a reliable advocate among injury attorney lawyers in the competitive field of personal injury law. Remember, you don’t have to navigate this journey alone—we’re here to fight for your family. Yo Peleo — We Fight.
. The bigger the slice, the more significant the impact — a great way to see how client testimonials contribute to trust in the Vasquez Law Firm.](https://images.tely.ai/telyai/yudyvmog-c-5715-b-41-94-a-7-4352-b-0-c-4-5-db-73-afd-4547.webp)
Supportive Legal Team: Enhancing Client Experience
At Vasquez Law Firm, we understand the real struggles you face. Navigating the legal system can be overwhelming, whether it’s dealing with confusing immigration processes or after an accident with the assistance of . That’s why our supportive team collaborates to enhance your experience. Each lawyer brings , creating a cooperative atmosphere that ensures you receive throughout your legal journey.
This teamwork not only improves outcomes but also fosters a positive environment where you feel genuinely cared for and appreciated. Research from the Thomson Reuters Institute shows that only about one-third of lawyers are high collaborators, highlighting how . By leveraging diverse expertise to tackle complex challenges, we enhance communication and cooperation, leading to greater client satisfaction and trust.
William Vasquez, our founding partner with over 30 years of experience, is a passionate advocate for justice. He has instilled a vision of accessible and compassionate services. Our is ready to provide , ensuring we meet the needs of our diverse clientele. This commitment to personalized legal services by has led to in , demonstrating the tangible benefits of a united legal approach that prioritizes community engagement in North Carolina and Florida.
We’re here to fight for your family. to us. Yo Peleo — We Fight.
Commitment to Continuous Education: Staying Ahead in Personal Injury Law
At Vasquez Law Firm, we understand the real struggles you face when dealing with and the vital role play in . The legal landscape can be confusing, and navigating it alone can feel overwhelming, making it beneficial to consult . That’s why we prioritize continuous education for our , ensuring they are updated on the . This commitment to that truly benefit you.
Have you ever felt lost in the ? We’ve adopted advanced management software to simplify processes and enhance communication, making it easier for you to stay informed. By staying ahead of legal trends, our attorneys are better equipped to provide you with informed and , of a .
Legal experts emphasize that is crucial, as it directly impacts case results and the effectiveness of in ensuring your satisfaction. With nearly , the competition is fierce. Our proactive approach not only reflects our but also positions us as leaders in navigating these complexities.
Remember, you don’t have to face this fight alone. We’re here to support you every step of the way. Your future matters to us, and together, we’ll . Yo Peleo — We Fight.

Conclusion
Choosing the right injury attorney can make all the difference in your personal injury case. At Vasquez Law Firm, our team brings over 30 years of experience and a proven track record of success. We want you to feel assured that you’re in capable hands. Our expertise not only boosts your chances of favorable settlements but also ensures you receive the compassionate support you need during tough times.
We understand the real struggles you face—navigating confusing legal processes, dealing with denied claims, or coping with the aftermath of an accident. That’s why we focus on key elements like:
- Experience
- Effective communication
- Personalized representation
- Unwavering client advocacy
Our impressive success rate and innovative contingency fee structure show our commitment to your welfare, allowing you to pursue justice without the burden of upfront costs. Plus, our dedication to continuous education keeps us at the forefront of legal developments, ensuring you receive informed and effective representation.
Ultimately, selecting an experienced and compassionate legal team is crucial. By choosing Vasquez Law Firm, you’re not just hiring lawyers; you’re gaining steadfast allies committed to fighting for your rights and well-being. Personal injury cases can be complex and emotionally taxing, but having a supportive legal partner makes all the difference in navigating your journey toward recovery and justice. Remember, we’re here to fight for your family—your future matters to us. Yo Peleo — We Fight.
Frequently Asked Questions
What is the experience level of the attorneys at Vasquez Law Firm in personal injury law?
The attorneys at Vasquez Law Firm have over 30 years of dedicated service in personal injury law and have successfully represented thousands of clients.
How does hiring an experienced injury attorney lawyer affect settlement outcomes?
Individuals represented by experienced injury attorney lawyers are significantly more likely to secure favorable settlements. Statistics show that 91% of those with seasoned lawyers received payouts, compared to just 51% without legal representation.
What is the success rate of Vasquez Law Firm in handling personal injury cases?
Vasquez Law Firm boasts an impressive 95% success rate in personal injury cases.
What are the critical timelines for personal injury claims?
It is vital to report your injury within 30 days and file a formal claim within one year to preserve your rights.
How does Vasquez Law Firm ensure effective communication with clients?
The attorneys at Vasquez Law Firm prioritize clear communication by breaking down legal jargon into understandable terms and keeping clients updated regularly, ideally every 1-2 weeks.
What initiatives does Vasquez Law Firm engage in to support underserved communities?
Vasquez Law Firm conducts initiatives like 'Know Your Rights' workshops and offers annual scholarships for first-generation college students to empower underserved communities.
How does Vasquez Law Firm approach personalized representation?
The firm is committed to providing tailored representation that meets each client's unique needs, developing strategies designed to enhance the chances of a positive outcome.
What is the firm’s philosophy regarding client support?
Vasquez Law Firm emphasizes that clients are not alone in their legal battles and is dedicated to standing by their side throughout the judicial process.
List of Sources
- Vasquez Law Firm: Proven Experience in Personal Injury Law
- 14 Inspirational Quotes About Personal Injury Law, Justice, and Fighting for What’s Right - Keys Law Offices, PC (https://keyslawofficesqc.com/14-inspirational-quotes-about-personal-injury-law-justice-and-fighting-for-whats-right)
- Personal Injury Cases and Industry Trends: Statistics 2025 (https://onthemap.com/blog/personal-injury-stats)
- Personal Injury Law Statistics and Industry Trends for 2026 (https://casepeer.com/blog/personal-injury-statistics)
- How Personal Injury Law Is Changing in 2025 (https://sugarman.com/news-and-blog/how-personal-injury-law-is-changing-in-2025)
- Strong Communication Skills: Essential for Client Trust
- How Can Lawyers Better Communicate With Their Clients? (https://mycase.com/blog/general/how-can-lawyers-better-communicate-with-their-clients)
- ceb.com (https://ceb.com/building-client-trust-as-a-solo-attorney-communication-and-transparency)
- runsensible.com (https://runsensible.com/blog/communication-strategies-for-lawyers)
- The Case for Better Law Firm Communication: How Modern Law Firms Win Clients (https://attorneyatwork.com/the-case-for-better-law-firm-communication-how-modern-law-firms-win-clients)
- Personalized Representation: Tailoring Legal Strategies to Client Needs
- 14 Inspirational Quotes About Personal Injury Law, Justice, and Fighting for What’s Right - Keys Law Offices, PC (https://keyslawofficesqc.com/14-inspirational-quotes-about-personal-injury-law-justice-and-fighting-for-whats-right)
- lawlion.com (https://lawlion.com/news/client-first-personal-injury-lawyers-in-ohio-plakas-mannos)
- Simon Law | Nearly $2 Billion Won (https://simonlawpc.com)
- Contingency Fee Structure: Financial Relief for Clients
- What Is Contingency Fee? - Guardian Accident & Injury Lawyers (https://myguardianlaw.com/personal-injury-resources/what-is-contingency-fee)
- Common Personal Injury Attorney Fees Explained - MSO Law (https://mso.law/personal-injury-attourney-fees)
- Standard Personal Injury Fee Hovers Between 33.3% and 40% (https://mighty.com/blog/standard-personal-injury-fees)
- What percentage do most personal injury lawyers take? (https://lawleaders.com/what-percentage-do-most-personal-injury-lawyers-take)
- Compassionate Advocacy: Supporting Clients Through Difficult Times
- Top 12 Quotes About Advocacy (https://humanrightscareers.com/issues/quotes-about-advocacy)
- 5 Emotional and Psychological Injuries in Personal Injury Claims (https://rmdlaw.com/blog/emotional-psychological-injuries-personal-injury-claims)
- 3 Experienced California Personal Injury Attorneys Join The Capital Law Firm Team (https://fox5sandiego.com/business/press-releases/ein-presswire/863072074/3-experienced-california-personal-injury-attorneys-join-the-capital-law-firm-team)
- Why Compassion Matters as Much as Expertise in Personal Injury Cases | NorthPennNow (https://northpennnow.com/news/2025/nov/05/why-compassion-matters-as-much-as-expertise-in-personal-injury-cases)
- Proven Track Record: Success in Personal Injury Cases
- DND Law win £1m damages | Newry, Northern Ireland (https://dndlaw.com/case_studies/dndlaw-win-1m-damages)
- Personal Injury Cases and Industry Trends: Statistics 2025 (https://onthemap.com/blog/personal-injury-stats)
- 14 Inspirational Quotes About Personal Injury Law, Justice, and Fighting for What’s Right - Keys Law Offices, PC (https://keyslawofficesqc.com/14-inspirational-quotes-about-personal-injury-law-justice-and-fighting-for-whats-right)
- 2026 Personal Injury Law Statistics: What the Data Reveals (https://clio.com/blog/personal-injury-law-statistics)
- Personal Injury Statistics for 2026: Key Data, Trends, and Insights | Grow Law (https://growlaw.co/blog/personal-injury-stats)
- Expertise in Navigating Legal Complexities: Ensuring Fair Compensation
- 4 Ways Legal Representation Shapes the Path to Fair Injury Compensation - Legal Reader (https://legalreader.com/4-ways-legal-representation-shapes-the-path-to-fair-injury-compensation)
- 14 Inspirational Quotes About Personal Injury Law, Justice, and Fighting for What’s Right - Keys Law Offices, PC (https://keyslawofficesqc.com/14-inspirational-quotes-about-personal-injury-law-justice-and-fighting-for-whats-right)
- How Lawyers Ensure Fair Compensation After a Car Accident (https://hamptonandhamptonlaw.com/why-you-should-hire-an-attorney-before-talking-to-insurance-companies)
- Personal Injury Law Statistics and Industry Trends for 2026 (https://casepeer.com/blog/personal-injury-statistics)
- Navigating Injury Claims: How Attorneys Ensure Maximum Compensation | NorthPennNow (https://northpennnow.com/news/2025/aug/28/navigating-injury-claims-how-attorneys-ensure-maximum-compensation)
- Client Testimonials: Insights into Attorney Effectiveness
- sliqbydesign.com (https://sliqbydesign.com/case_studies/achieving-significant-seo-results-for-a-criminal-law-firm-on-a-limited-budget)
- 20 quotes on the power of customer feedback, reviews and social proof in marketing - Social Review (https://socialreview.io/20-quotes-on-the-power-of-customer-feedback-reviews-and-social-proof-in-marketing)
- martindale-avvo.com (https://martindale-avvo.com/blog/the-importance-of-testimonials-for-small-law-firms)
- Improving Client Satisfaction: Boost Your Law Firm's Reputation & Retention (https://fromassociatetoambassador.com/post/improving-client-satisfaction)
- Supportive Legal Team: Enhancing Client Experience
- Insights in Action: For law firms still struggling with collaboration, there are ways to be smarter about working together - Thomson Reuters Institute (https://thomsonreuters.com/en-us/posts/legal/insights-in-action-smarter-collaboration)
- The Commercial Appeal - Memphis Breaking News and Sports (https://commercialappeal.com/press-release/story/34230/missouri-injury-law-firm-announces-enhanced-personal-injury-legal-services)
- The Providence Journal: Local News, Politics & Sports in Providence, RI (https://providencejournal.com/press-release/story/9256/neal-amp-solevilla-personal-injury-lawyers-emphasize-critical-legal-support-for-drunk-driving-accident-victims)
- Generational Collaboration: The Opportunity For Law Firms In The Age Of AI | JD Supra (https://jdsupra.com/legalnews/generational-collaboration-the-1248045)
- Sullivan Brill Personal Injury Attorneys Extends Legal Services for Bicycle Accident Cases (https://usatoday.com/press-release/story/17866/sullivan-brill-personal-injury-attorneys-extends-legal-services-for-bicycle-accident-cases)
- Commitment to Continuous Education: Staying Ahead in Personal Injury Law
- 2026 Personal Injury Law Statistics: What the Data Reveals (https://clio.com/blog/personal-injury-law-statistics)
- Beyond Legal Acumen: What Skills do Lawyers Need Today (https://korumlegal.com/blog/beyond-legal-acumen-what-skills-do-lawyers-need-today)
- New Year, New Legal Landscape: What to Expect in 2025 for Personal Injury Law - Wayne Hardee Law (https://waynehardeelaw.com/blog-topics/personal-injury-blog/new-year-new-legal-landscape-what-to-expect-in-2025-for-personal-injury-law)
- lawcrossing.com (https://lawcrossing.com/article/900054505/Guide-to-Continuing-Legal-Education-CLE-for-Lawyers)
- A Deep Dive into Personal Injury Law Statistics for 2025 - RunSensible (https://runsensible.com/blog/personal-injury-law-statistics)