Introduction
Understanding derivative citizenship can be a game-changer for immigrant healthcare workers and their families. This legal provision offers a pathway to stability, ensuring that children enjoy the rights and privileges of U.S. nationality, like access to education and healthcare.
But let’s be real: navigating the eligibility criteria and application process can feel overwhelming. Have you ever felt lost in the immigration process? It’s crucial to address the challenges and misconceptions that often accompany this journey.
How can families effectively secure this vital status while avoiding common pitfalls? We’re here to fight for your family.
Define Derivative Citizenship and Its Importance
Derivative nationality is a lifeline for many immigrant families. When one or both parents naturalize, their minor children automatically gain U.S. nationality. This process doesn’t require a separate application, making it a crucial pathway for families seeking stability. For immigrant healthcare professionals, understanding [[[[[acquired nationality](https://uscis.gov/citizenship-resource-center/naturalization-statistics)](https://uscis.gov/citizenship-resource-center/naturalization-statistics)](https://uscis.gov/citizenship-resource-center/naturalization-statistics)](https://uscis.gov/citizenship-resource-center/naturalization-statistics)](https://uscis.gov/citizenship-resource-center/naturalization-statistics) is vital; it can significantly impact their children’s [[[[[legal status](https://migrationpolicy.org/article/naturalization-trends-united-states)](https://migrationpolicy.org/article/naturalization-trends-united-states)](https://migrationpolicy.org/article/naturalization-trends-united-states)](https://migrationpolicy.org/article/naturalization-trends-united-states)](https://migrationpolicy.org/article/naturalization-trends-united-states) and future in the U.S. This type of membership ensures that kids can enjoy the rights and privileges of being American nationals, including access to education, healthcare, and job opportunities.
The implications of secondary nationality on immigrant families are profound. Each year, around 255,000 minors born in the U.S. may struggle to secure legal status if their parents are undocumented or hold temporary legal status. This reality underscores the importance of acquired nationality in safeguarding minors' rights and preventing statelessness. As Conchita Cruz, an attorney and co-founder of the Asylum Seeker Advocacy Project, points out, "Abolishing birthright status for offspring of immigrants means abolishing birthright status as we understand it for all U.S.-born individuals."
Experts agree: acquired nationality is more than just a legal status; it’s a pathway to stability and belonging for young people. Legal advocates emphasize that having legal status is essential for children’s dignity and security, allowing them to participate fully in society without the fear of deportation or exclusion.
For immigrant healthcare professionals, the benefits of secondary nationality go beyond legal recognition. Children who gain nationality through their parents can access crucial health and educational resources, which are vital for their growth and well-being. Real-life examples show how families navigate the complexities of immigration law, with secondary nationality providing a safety net that enhances their children’s opportunities and integration into American society.

Identify Eligibility Criteria for Derivative Citizenship
To qualify for derivative citizenship, certain criteria must be met:
- Parental Citizenship: At least one parent must be a citizen of the United States, either by birth or naturalization.
- The minor must be under the age of 18 when the parent naturalizes.
- Residency: The child must be a lawful permanent resident (green card holder) residing in the U.S.
- Application Timing: The minor must obtain nationality before turning 18, as eligibility ends once they reach this age.
Navigating these criteria can be overwhelming, especially for immigrant healthcare workers facing complex family situations. Have you ever felt lost in the immigration process? As a derivative citizen, understanding these requirements is crucial, and you don’t have to face it alone - we’re here to guide you every step of the way. Remember, your family’s future matters to us, and we’re committed to fighting for your rights.

Outline the Application Process for Derivative Citizenship
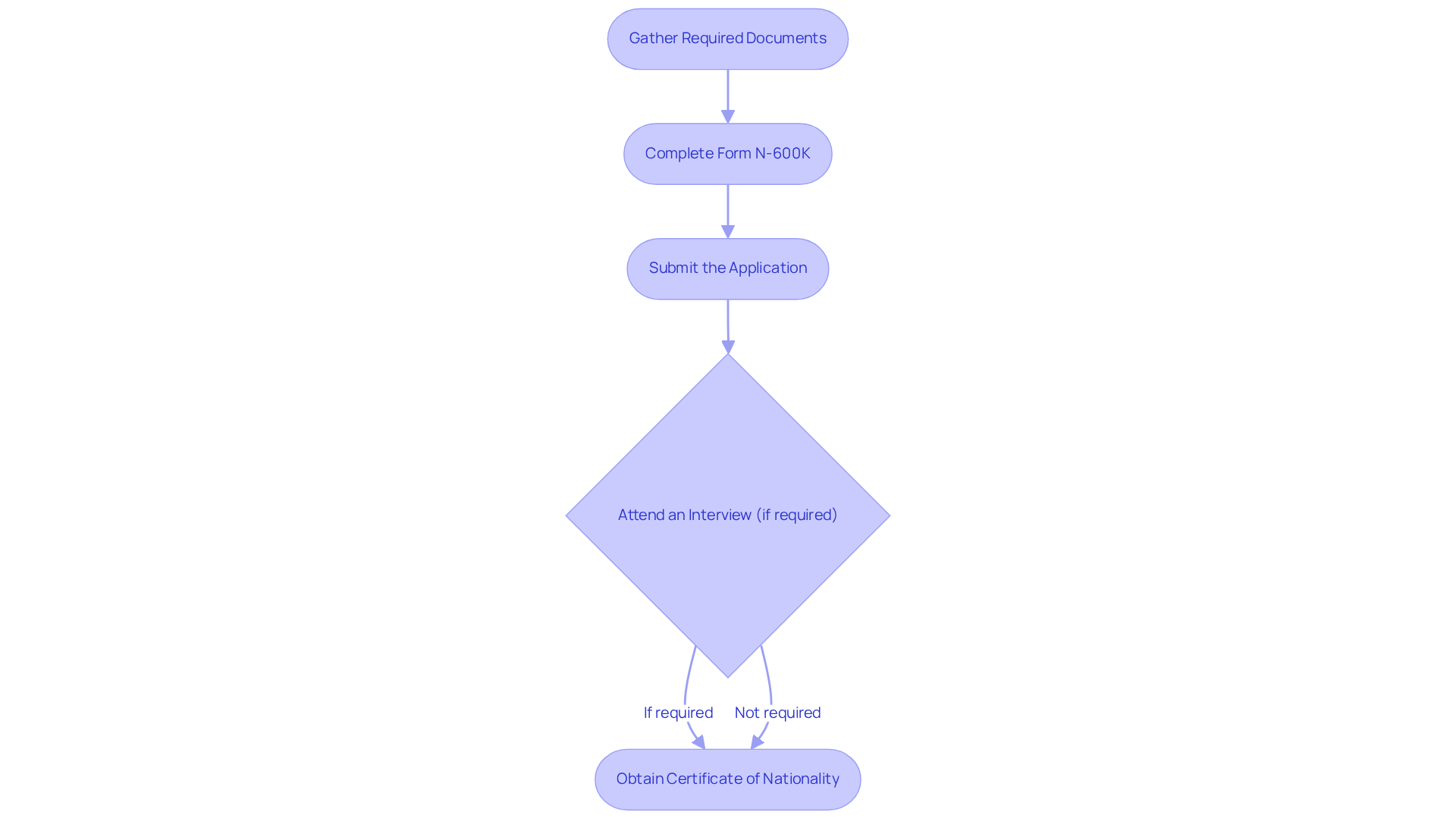
Navigating the application process for derivative citizenship may feel overwhelming, but you’re not alone in this journey. Here’s a clear guide to help you through the key steps:
- Gather Required Documents: Start by collecting essential documents. You’ll need the minor's birth certificate, proof of the parent's nationality, and the minor's green card. Remember, the minor must be under 18 and living outside the U.S. in the legal and physical custody of the applicant.
- Complete Form N-600K: Next, fill out the Application for Naturalization and Issuance of Certificate Under Section 322 (Form N-600K). This form is crucial for establishing a derivative citizen status.
- Submit the Application: Once you’ve completed Form N-600K, send it along with the required documents to the appropriate USCIS office. Don’t hesitate-this is a vital step in your journey.
- Attend an Interview (if required): Be prepared; USCIS may request an interview to verify the information you provided. It’s just part of the process.
- Obtain Certificate of Nationality: If your application is approved, the child will receive a Certificate of Nationality. This document serves as official proof of their national status.
Additionally, take the time to review new civics study materials and document your community involvement, volunteer work, and tax compliance. These factors can significantly support your application. And remember, filing too early for naturalization can lead to rejection, so timing is key. By following these steps diligently, you can ensure a smoother application process.
We’re here to fight for your family, guiding you every step of the way.

Discuss Common Challenges and Misunderstandings
Many applicants face real challenges and misunderstandings when it comes to being a derivative citizen.
- Misconception of Automatic Nationality: It’s a common belief that having a U.S. citizen parent automatically grants nationality to their children. But here’s the truth: specific criteria must be met, including the child’s age and residency status.
- Documentation Issues: Incomplete or incorrect documentation can lead to delays or even refusals of residency applications. It’s crucial to ensure that all paperwork is accurate and complete for a smoother process.
- Age Limit Confusion: Did you know that eligibility for derivative nationality ends when the child turns 18? Many applicants miss out on opportunities for legal status simply because they’re unaware of this important detail.
- Legal Representation: Immigration law can be complex and overwhelming. Seeking legal assistance is vital; it can clarify the process and address any concerns that may arise during your application journey.
By understanding these challenges, immigrant healthcare workers can better prepare themselves and their clients for the citizenship process. Together, we can navigate these critical legal pathways and fight for the rights and futures of families.

Conclusion
Derivative citizenship is a lifeline for immigrant families, especially those in healthcare. It paves the way for legal status and security for their children. Understanding this process is crucial for navigating the often-confusing immigration laws, ensuring that children can thrive and enjoy the rights and privileges of being U.S. nationals.
The significance of derivative citizenship cannot be overstated. It prevents statelessness, enhances access to essential resources, and fosters a sense of belonging in American society. We discussed key eligibility criteria, the application process, and common challenges faced by immigrant families. Being informed and prepared is vital when pursuing derivative citizenship.
But remember, the journey to securing derivative citizenship is more than just legal recognition; it’s a commitment to the well-being and future of immigrant families. By grasping the intricacies of this process and advocating for their rights, healthcare workers can empower their families to overcome barriers and seize the opportunities that citizenship brings. Knowledge is power, and taking proactive steps can lead to a brighter, more secure future for the children of immigrant healthcare professionals.
We’re here to fight for your family. Your future matters to us. Yo Peleo - We Fight.
Frequently Asked Questions
What is derivative citizenship?
Derivative citizenship is a process where minor children automatically gain U.S. nationality when one or both parents naturalize, without requiring a separate application.
Why is derivative citizenship important for immigrant families?
It provides a crucial pathway for stability, ensuring that children can enjoy the rights and privileges of being American nationals, including access to education, healthcare, and job opportunities.
How does acquired nationality impact the legal status of children in immigrant families?
Acquired nationality helps safeguard minors' rights and prevents statelessness, particularly for those whose parents may be undocumented or hold temporary legal status.
What are the implications of secondary nationality for minors born in the U.S.?
Around 255,000 minors born in the U.S. may struggle to secure legal status if their parents lack proper documentation, highlighting the importance of acquired nationality.
How does legal status affect children's dignity and security?
Having legal status allows children to participate fully in society without the fear of deportation or exclusion, contributing to their sense of dignity and security.
What benefits do children gain from derivative citizenship beyond legal recognition?
Children who gain nationality through their parents can access crucial health and educational resources, which are vital for their growth and well-being.
How do immigrant families navigate immigration law regarding secondary nationality?
Secondary nationality provides a safety net that enhances children's opportunities and integration into American society, helping families manage the complexities of immigration law.
List of Sources
- Define Derivative Citizenship and Its Importance
- Naturalized Citizens in the United States (https://migrationpolicy.org/article/naturalization-trends-united-states)
- Birthright citizenship order to impact more than children of migrants, Senate panel hears - OSV News (https://osvnews.com/birthright-citizenship-order-to-impact-more-than-children-of-migrants-senate-panel-hears)
- First Focus on Children Tells Supreme Court: Ending Birthright Citizenship Would Irreparably Harm Every Baby Born in America (https://firstfocus.org/news/first-focus-on-children-tells-supreme-court-ending-birthright-citizenship-would-irreparably-harm-every-baby-born-in-america)
- Naturalization Statistics | USCIS (https://uscis.gov/citizenship-resource-center/naturalization-statistics)
- Identify Eligibility Criteria for Derivative Citizenship
- How You Can Legally Derive Citizenship Through Parents (https://justia.com/immigration/naturalization-citizenship/citizenship-by-birth-or-through-parents/derivation-of-citizenship)
- Derivative Citizenship Explained (https://bcalawfirm.com/derivative-citizenship-explained)
- U.S. Citizenship Eligibility Requirements 2026 | Who Qualifies (https://herrerafirm.com/who-is-eligible-to-apply-for-u-s-citizenship-complete-2026-guide)
- Child Citizenship Act, Derivative Citizenship and Naturalization Eligibility – The Pinjuh Law Firm, LLC (https://pinjuhlaw.com/naturalization-citizenship/child-citizenship-act-derivative-citizenship-and-naturalization-eligibility)
- Outline the Application Process for Derivative Citizenship
- USCIS Announces Major Changes to the Naturalization Process | Catholic Legal Immigration Network, Inc. (CLINIC) (https://cliniclegal.org/resources/religious-immigration-law/uscis-announces-major-changes-naturalization-process)
- Pathway to Citizenship: How to Become a U.S. Citizen in 2026 (https://manifestlaw.com/blog/pathway-to-citizenship)
- Deriving Citizenship Through Parents After Birth (https://myattorneyusa.com/immigration-blog/deriving-citizenship-through-parents-after-birth)
- Chapter 7 - Deriving Citizenship Before the Child Citizenship Act of 2000 (Former INA 321 and 320) (https://uscis.gov/policy-manual/volume-12-part-h-chapter-7)
- Discuss Common Challenges and Misunderstandings
- Most common challenges to anticipate when applying for citizenship | One Percent for America (https://onepercentforamerica.org/the-guide/most-common-challenges-anticipate-when-applying-citizenship)
- Top Citizenship Challenges in 2026 (https://vanderwallimmigration.com/blog/top-7-challenges-people-face-during-the-citizenship-process)
- Naturalization Statistics USA: Immigration Statistics by Country (https://docketwise.com/blog/naturalization-statistics)
- Challenges facing individuals in America who are eligible for U.S. citizenship (https://wyomingpublicmedia.org/2026-04-18/challenges-facing-individuals-in-america-who-are-eligible-for-u-s-citizenship)
- Naturalization Statistics | USCIS (https://uscis.gov/citizenship-resource-center/naturalization-statistics)