Overview
The article highlights the crucial role of Form I-151 for immigrant healthcare workers. This form has historically served as proof of lawful permanent resident status, and even though it has been replaced by Form I-551, understanding its implications remains vital.
Have you ever felt overwhelmed by the immigration process? Knowing the eligibility criteria and the steps to apply for a replacement can make a significant difference. It’s essential to address the common challenges applicants face while navigating this complex system.
We understand how confusing this can be, but you don’t have to face it alone. Our expertise is here to guide you every step of the way. Remember, knowing your rights and the process can empower you to take action.
Your future matters to us, and we’re committed to fighting for you. Let’s tackle these challenges together.
Introduction
Navigating immigration documentation can feel overwhelming, especially for immigrant healthcare workers. Understanding the complexities surrounding Form I-151 is crucial, even though it has been replaced by Form I-551. Many still hold this card, and its historical significance can impact their current status. Have you ever felt lost in the immigration process? You're not alone. As you face challenges in the application process, it’s essential to know how to transition from outdated documentation to secure your rightful status and access to opportunities.
This article will guide you through the key steps and considerations as you maneuver through the requirements and potential hurdles associated with Form I-151. We understand how confusing this can be, but you don’t have to face it alone. We’re here to fight for your family and ensure you have the clarity you need in these moments of uncertainty.
Define Form I-151: Purpose and Importance for Immigrants
The Alien Registration Receipt Card, once issued by the Immigration and Naturalization Service (INS), played a crucial role for lawful permanent residents (LPRs) in the United States. While it has been replaced by Form I-551, understanding i 151 remains vital for immigrant healthcare workers who might still encounter this document in official settings. This card served as proof of permanent resident status, allowing individuals to live and work in the U.S. Its importance lies in being an official identifier for immigrants, impacting job opportunities, access to benefits, and overall standing.
Navigating the complexities of immigration can feel overwhelming. It’s essential to know your constitutional rights and understand the judicial process. Resources are available to help you confidently navigate the court system. For instance, the 'Court Guide' outlines what to expect during hearings and trials, while 'Download Forms' provides access to important official documents.
Even though the card is no longer in use, many people may still have it. That’s why it’s crucial to grasp its implications and the steps needed for the i 151 replacement. Before submitting any legal paperwork, seeking advice from a lawyer is strongly recommended to ensure you receive the right guidance. Remember, you’re not alone in this fight—we’re here to support you every step of the way.

Establish Eligibility: Who Can Apply for Form I-151?
If you received your card before it was terminated in 1979, you may qualify for important benefits. To be eligible, you need to show that you were a lawful permanent resident when your card was issued. If you currently hold a specific immigration document, it’s crucial to know that it’s no longer valid. Instead, you should apply for a replacement using Form I-90, also known as Form I 151, the Application to Replace Permanent Resident Card.
Gathering supporting documents is key. Make sure you have proof of residency and identification ready to establish your eligibility. We understand how overwhelming this process can feel, but you’re not alone. We’re here to guide you every step of the way. Remember, knowing these criteria helps you navigate the process smoothly and avoid common pitfalls.
Your future matters to us, and we’re committed to fighting for your rights.

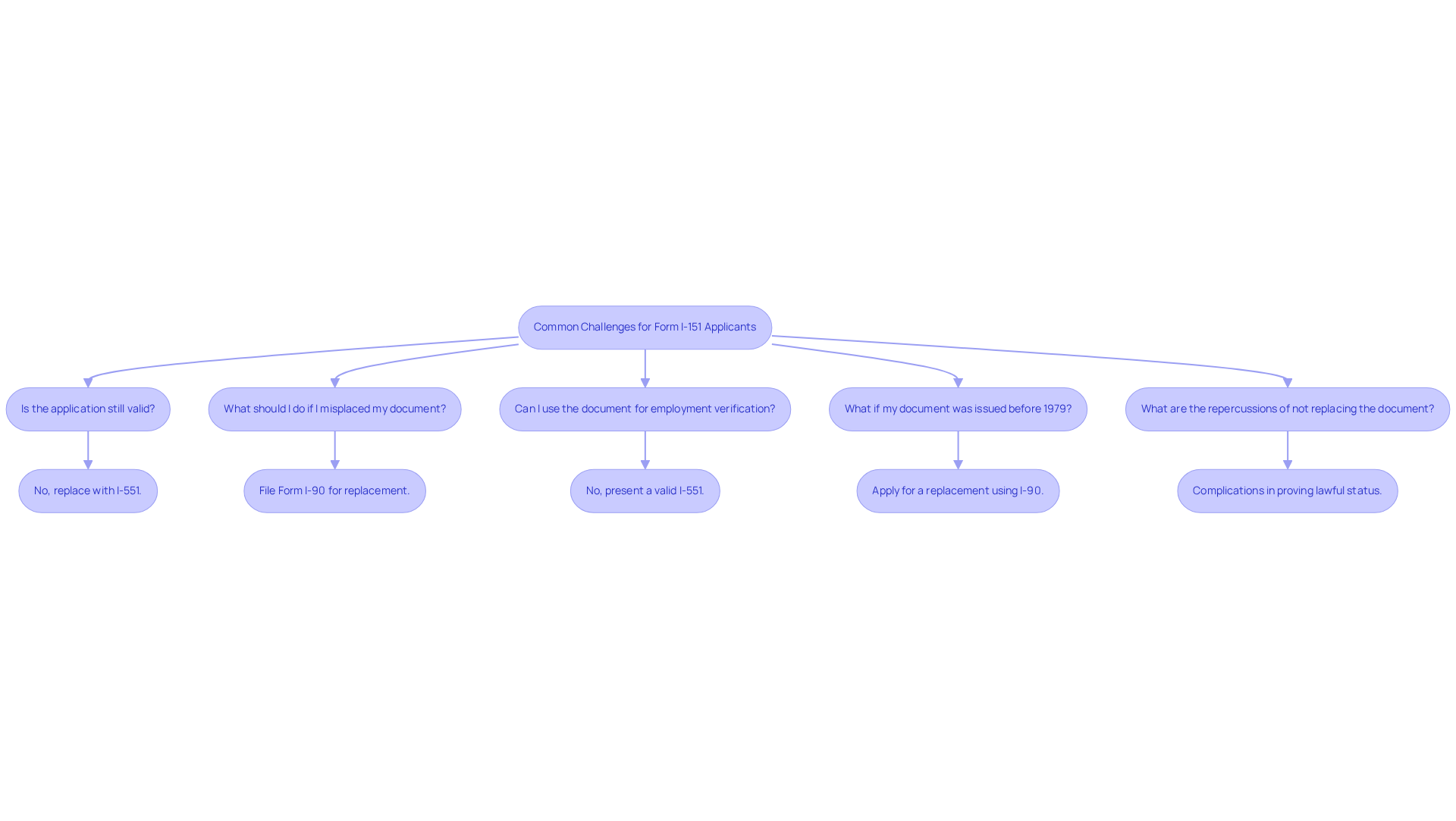
Address Common Challenges: FAQs and Solutions for Form I-151 Applicants
Many candidates struggle with the paperwork, especially when it comes to understanding its validity and how to replace it. Here are some common questions and their straightforward answers:
-
Is the application still valid?
No, Form I-151 is no longer a valid immigration document. You need to replace it with I-551. -
What should I do if I misplaced my document?
If you lose your Form I-151, file Form I-90 to apply for a replacement. Make sure you have all necessary documentation ready to support your application. -
Can I use the document for employment verification?
No, employers cannot accept Form I-151 as proof of employment authorization. You must present a valid I-551 document or other acceptable papers. -
What if my document was issued before 1979?
If your Form I-151 was issued before 1979, you should apply for a replacement since it is no longer recognized as valid. Use I-90 for this process. -
What are the repercussions of not replacing the specified document?
Failing to replace Form I-151 may complicate proving your lawful permanent resident status, affecting your ability to work legally and access certain benefits.
By addressing these FAQs, you can better prepare for the challenges ahead and understand the necessary steps to resolve them effectively. With recent statistics showing that USCIS reported over 81,000 rejections and nearly 37,000 denials for I-90 applications, it’s crucial to ensure that all submissions are accurate and thorough to avoid unnecessary delays. For further assistance, consider using CitizenPath's online service, which offers step-by-step instructions for preparing Form I-90, designed to minimize common errors. Remember, you’re not alone in this fight—we’re here to support you every step of the way.

Conclusion
Understanding Form I-151 is crucial for immigrant healthcare workers. It sheds light on navigating immigration status and rights. While this document has been replaced by Form I-551, recognizing its historical significance is vital for those who may still have it. The insights from this article empower individuals to take necessary steps to secure their legal standing and access opportunities within the U.S. healthcare system.
The article covers:
- The purpose of Form I-151
- Eligibility criteria for applicants
- Common challenges during the application process
Key points include:
- The importance of gathering the right documentation
- Understanding the transition to Form I-90 for replacements
- Seeking legal advice when needed
By clarifying these aspects, immigrant healthcare workers can better navigate the complexities of their immigration journey.
The path to securing one’s rightful status can feel daunting. But staying informed and proactive is essential. Whether you’re looking to replace Form I-151 or understand its implications, the resources and guidance available can make a significant difference. Empowerment through knowledge not only aids in personal circumstances but also contributes to a more equitable healthcare workforce. Taking that first step toward clarity and action is vital for ensuring a brighter future in the U.S.
Frequently Asked Questions
What is Form I-151 and what purpose does it serve?
Form I-151, also known as the Alien Registration Receipt Card, was issued by the Immigration and Naturalization Service (INS) and served as proof of permanent resident status for lawful permanent residents (LPRs) in the United States.
Why is understanding Form I-151 important for immigrants, particularly healthcare workers?
Understanding Form I-151 is important for immigrants, especially healthcare workers, because they may still encounter this document in official settings. It serves as an official identifier that impacts job opportunities, access to benefits, and overall standing.
What has replaced Form I-151?
Form I-151 has been replaced by Form I-551.
What resources are available to help immigrants navigate the complexities of the judicial process?
Resources such as the 'Court Guide,' which outlines what to expect during hearings and trials, and 'Download Forms,' which provides access to important official documents, are available to assist immigrants in navigating the judicial process.
What should individuals do if they still possess Form I-151?
Individuals who still possess Form I-151 should understand its implications and the necessary steps for its replacement, as it is no longer in use.
Is it advisable to seek legal advice before submitting any legal paperwork related to immigration?
Yes, it is strongly recommended to seek advice from a lawyer before submitting any legal paperwork to ensure proper guidance.