Introduction
Driving in North Carolina is about to change in a big way. The NC Safe Driver Incentive Plan is here, and it’s designed to reward safe driving while penalizing infractions. This program offers financial incentives for keeping a clean driving record, aiming to boost road safety across the state. But as penalties for minor violations tighten, many drivers might wonder how their habits will affect their insurance costs and overall driving experience.
Have you ever felt uncertain about how new rules impact you? What does this mean for the average motorist? Navigating this evolving system can feel overwhelming, but you’re not alone. We’re here to help you understand these changes and empower you to take control of your driving future.
Define the NC Safe Driver Incentive Plan
The nc is designed to assist you in driving safely while saving money. The NC rewards drivers who maintain a with lower insurance costs as part of this state-mandated initiative. But if you rack up penalties from or accidents, you might see your premiums go up. Starting July 1, 2025, even minor speeding tickets - those 10 MPH over the limit - will be looked at for five years when it comes to . A small moving violation or a minor at-fault accident can lead to a penalty that raises your rates by about 40%.
The nc is overseen by the North Carolina Department of Insurance, focusing on making our roads safer and reducing accidents. There’s even a of around $2,300 to avoid points on your record. Plus, if you keep a clean slate, you can see your surcharges gradually decrease from years four to eight. This initiative is evolving to enhance safety on the roads in North Carolina through the nc .
If you find yourself facing , the Vasquez Law Firm is ready to stand by your side. They offer on a contingency fee basis for , so you won’t have to worry about costs getting in the way of your pursuit of justice. With offices in Charlotte, Concord, and Huntersville, as well as in Florida, you’ll receive personalized service from experienced attorneys who truly understand your situation. Their commitment to and ensures you have the legal help you need to navigate the complexities of traffic offenses and the points system.
Remember, you’re not alone in this fight. We’re here to support you every step of the way.

Understand the Purpose and Importance of the Plan
The (SDIP) focuses on . It’s designed to help reduce on our roads. By offering lower premiums to careful drivers, the plan motivates everyone to adopt responsible driving habits. This not only saves money for drivers but also boosts public safety by lowering the risk of .
Have you ever felt the weight of rising insurance rates? A driver with just one point on their record can see a 30% hike in their insurance costs. That’s a significant amount tied to each point on your record. This structured approach highlights how crucial it is to keep a clean driving record, as it can lead to real savings over time.
, all aimed at . Community-driven efforts, like the impaired driving prevention program from the Raleigh Police Department, show how these initiatives can enhance the overall effectiveness of our safety strategies.
Ultimately, the not only encourages but also fosters a among motorists. Together, we can work towards safer roads for everyone. Remember, we’re in this fight for safety with you.

Explore How the Safe Driver Incentive Plan Works
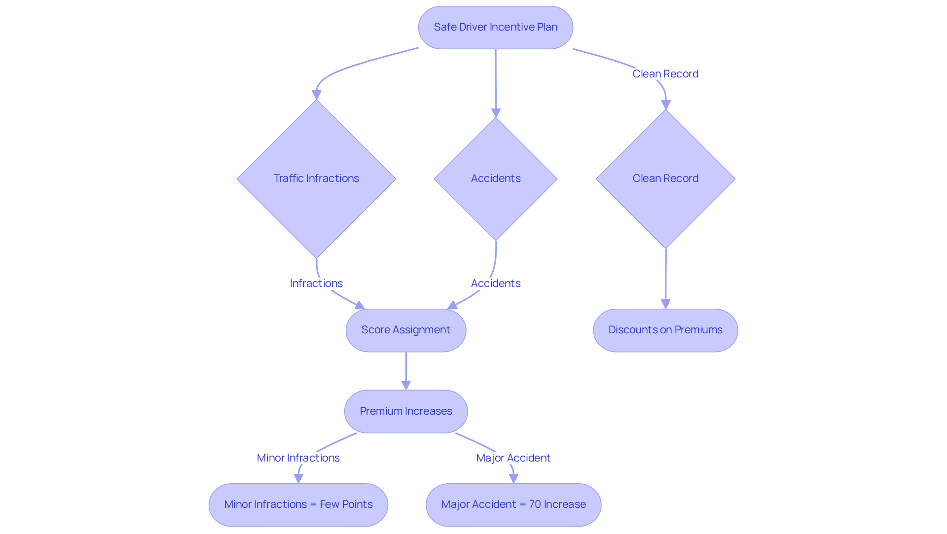
The in North Carolina can feel overwhelming. It assigns scores to drivers based on their , directly impacting . Minor infractions might only add a few points, but serious offenses can lead to a significant accumulation of points. For example, an at-fault accident causing major property damage could hike premiums by 70%, while .
Have you ever wondered how a could benefit you? Drivers who maintain a spotless record for a set period can earn discounts on their policy premiums through the , highlighting the importance of safe driving practices. However, accumulating credits can also lead to additional fees, which can significantly raise coverage expenses.
The North Carolina Rate Bureau (NCRB) oversees the , ensuring compliance with state regulations and promoting fair assessments of motorists. Recent changes have extended the surcharge period for certain violations from three to five years, reflecting a shift toward stricter accountability for driving behaviors.
and the is crucial for anyone looking to manage their effectively. Remember, you’re not alone in this fight - knowledge is power, and we’re here to support you every step of the way.

Examine the Benefits and Drawbacks for Drivers
The provides real benefits for motorists, particularly through lower coverage costs for those who maintain a clean driving record. This financial incentive not only encourages safe driving habits but also plays a part in making our roads safer. But let’s be honest: the plan has its challenges. Motorists who rack up penalties from traffic offenses can see their coverage costs skyrocket, which can create . For instance, just one mark on your record could lead to an insurance rate hike of about $90. And if you have twelve marks? You might face . This system can hit novice drivers the hardest, as they’re often more prone to accidents and violations.
The program’s extended penalties for dangerous driving behaviors are also noteworthy. If you accumulate four or more points, you could see your premiums increase for five years instead of the previous three-year period. Understanding these dynamics is crucial for drivers enrolled in the . It helps them navigate the implications of the and make informed choices regarding their coverage options.
If you’re feeling the pinch from , know that Vasquez Law Firm is here to help. We offer affordable with a - meaning you pay nothing unless we win your case. This way, won’t stop you from seeking the justice you deserve. Plus, for other legal matters, we provide flexible payment plans tailored to your situation. We’re committed to delivering quality for everyone.

Conclusion
The NC Safe Driver Incentive Plan is more than just a program; it’s a vital step toward safer roads for everyone. By rewarding drivers who keep clean records with lower insurance premiums, it not only promotes responsible driving but also helps create a culture of safety across North Carolina.
Have you ever felt the weight of rising insurance costs due to minor infractions? This plan highlights the importance of maintaining a clean driving record, as even small mistakes can lead to significant financial consequences. The extended penalty periods for traffic violations serve as a reminder for all drivers to stay informed and vigilant about their habits. Plus, with community efforts and state investments in traffic safety, we’re seeing real progress in reducing accidents and fostering accountability among motorists.
Ultimately, the NC Safe Driver Incentive Plan is about more than just individual savings; it’s a shared commitment to safer roads for all. We encourage drivers to take proactive steps in understanding how their actions affect not only their insurance but also the wider community. By prioritizing safe driving, we can all contribute to a safer environment, benefiting ourselves and our fellow road users.
Remember, we’re in this fight together. Your commitment to safe driving matters, and together, we can make a difference.
Frequently Asked Questions
What is the NC Safe Driver Incentive Plan?
The NC Safe Driver Incentive Plan is a state-mandated initiative designed to encourage safe driving by rewarding drivers with lower insurance costs for maintaining a clean driving record.
How does the NC Safe Driver Incentive Plan affect insurance premiums?
Drivers who maintain a clean record can enjoy lower insurance costs, while those who accumulate penalties from traffic violations or accidents may see an increase in their premiums.
What changes are coming to the assessment of minor speeding tickets starting July 1, 2025?
Starting July 1, 2025, even minor speeding tickets (those 10 MPH over the limit) will be considered for five years in terms of insurance assessments and potential surcharges.
What is the impact of a small moving violation or minor at-fault accident on insurance rates?
A small moving violation or minor at-fault accident can lead to a penalty that raises insurance rates by approximately 40%.
Who oversees the NC Safe Driver Incentive Plan?
The NC Safe Driver Incentive Plan is overseen by the North Carolina Department of Insurance, which aims to make roads safer and reduce accidents.
Is there a minimum property damage threshold to avoid points on a driving record?
Yes, there is a minimum property damage threshold of around $2,300 to avoid points on your driving record.
How can maintaining a clean driving record benefit drivers in the long term?
If drivers maintain a clean slate, they can see their surcharges gradually decrease from years four to eight.
What legal support is available for those facing traffic violations?
The Vasquez Law Firm offers legal representation on a contingency fee basis for personal injury cases, providing support without upfront costs. They have offices in Charlotte, Concord, Huntersville, and Florida.
List of Sources
- Define the NC Safe Driver Incentive Plan
- NC Auto Insurance: Understanding the Latest Revisions to the Safe Driver Incentive Plan (https://iianc.com/education/education/nc-auto-insurance-understanding-the-latest-revisions-to-the-safe-driver-incentive-plan-8-18-2025)
- North Carolina Auto Insurance Law Updates Effective July 1, 2025 | North Carolina Advocates for Justice (https://ncaj.com/news/north-carolina-auto-insurance-law-updates-effective-july-1-2025)
- North Carolina residents reminded of new auto insurance changes effective July 1 (https://wcti12.com/news/local/north-carolina-residents-reminded-of-new-auto-insurance-changes-effective-july-1)
- Understanding North Carolina’s Safe Driver Incentive Plan (SDIP) (https://poteetlawfirm.com/single-post/understanding-north-carolina-s-safe-driver-incentive-plan-sdip)
- Top North Carolina Auto Insurance Discounts in 2026 Save Big (https://carpolicyusa.com/north-carolina-auto-insurance-discounts-2025)
- Understand the Purpose and Importance of the Plan
- What Is North Carolina's Safe Driver Incintive Plan (SDIP)? (https://demayolaw.com/faqs/north-carolina-safe-driver-incentive-plan)
- NC awards $25M in grants to boost transportation safety (https://wcnc.com/article/news/state/gov-stein-announces-grants-to-promote-safer-roads-north-carolina/275-e3238efa-eee7-49b5-b466-3c1d605c5c9a)
- North Carolina awards $25M in grants to improve transportation safety (https://abc11.com/post/north-carolina-awards-25m-grants-improve-transportation-safety-gov-stein-announces/18070020)
- Explore How the Safe Driver Incentive Plan Works
- North Carolina's Safe Driver Incentive Plan and upcoming 2025 Changes (https://harbor-ins.com/blog/north-carolinas-safe-driver-incentive-plan-and-upcoming-2025-changes)
- What Is North Carolina's Safe Driver Incintive Plan (SDIP)? (https://demayolaw.com/faqs/north-carolina-safe-driver-incentive-plan)
- Safe Driver Incentive Plan | NC DOI (https://ncdoi.gov/consumers/auto-and-vehicle-insurance/safe-driver-incentive-plan)
- Understanding North Carolina’s Safe Driver Incentive Plan (SDIP) (https://poteetlawfirm.com/single-post/understanding-north-carolina-s-safe-driver-incentive-plan-sdip)
- Major Changes to North Carolina Car Insurance in 2025 | Bankrate (https://bankrate.com/insurance/car/major-changes-north-carolina-car-insurance)
- Examine the Benefits and Drawbacks for Drivers
- The Hidden Risks of Safe-Driver Insurance Discounts (https://farrin.com/blog/the-hidden-risks-of-safe-driver-insurance-discounts)
- Big Changes To North Carolina Auto Insurance Starting July 1, 2025: What North Carolina Drivers Need To Know (https://ley.law/big-changes-to-north-carolina-auto-insurance-starting-july-1-2025-what-north-carolina-drivers-need-to-know)
- What Is North Carolina's Safe Driver Incintive Plan (SDIP)? (https://demayolaw.com/faqs/north-carolina-safe-driver-incentive-plan)
- Higher auto insurance bills on the way for many in NC, especially new drivers (https://wral.com/story/higher-auto-insurance-bills-on-the-way-for-many-in-nc-especially-new-drivers/22072790)
- ACTION 9: New car insurance rates impact drivers statewide (https://wsoctv.com/news/local/new-car-insurance-rates-impact-drivers-statewide/34N7UZWMYND3XBU5BMGXS26VAQ)