Introduction
Navigating the complexities of immigration can feel overwhelming, especially for skilled professionals seeking opportunities in the United States. Have you ever felt lost in the immigration process? The TN Visa offers a streamlined pathway for eligible Canadian and Mexican nationals to work in specific fields, cutting through the usual bureaucratic hurdles. This unique classification, established under trade agreements like NAFTA and now the USMCA, is designed to help you succeed.
But it’s not all straightforward. With fluctuating approval rates and changing eligibility criteria, understanding the nuances of the TN Visa is crucial. What are the key features and benefits of this visa? How can it serve as a vital stepping stone in your career journey? We’re here to fight for your family and ensure you have the clarity you need to move forward.
Define the TN Visa: Key Features and Eligibility Criteria
Navigating the TN classification can feel overwhelming. This nonimmigrant category, which is what que es la visa tn refers to, allows eligible Canadian and Mexican nationals to temporarily enter the United States for business activities. Originally created under the North American Free Trade Agreement (NAFTA) and now maintained under the United States-Mexico-Canada Agreement (USMCA), que es la visa tn is a classification tailored for specific professional roles outlined in the agreement. To understand que es la visa tn, applicants must be citizens of Canada or Mexico, hold the necessary educational credentials - typically a bachelor's degree or higher - and have a job offer from an employer in an approved profession.
Duration and Extensions: Holders can work in the U.S. for up to three years, with the possibility of indefinite extensions and no limit on renewals. This opens doors for long-term employment opportunities.
No Cap on Issuance: There’s no limit on the number of TN Visas issued annually, making it a highly accessible option for qualified individuals. While the approval rate for TN permits has fluctuated - historically around 90% - it dropped to 57% in FY2024 but rebounded to 94.6% in Q2 2025. This trend highlights the importance of thorough documentation and preparation, especially when considering que es la visa tn.
Real-World Examples: Many individuals have successfully transitioned from TN status to permanent residency, showcasing the visa as a stepping stone in the American immigration process. For instance, a Canadian architect recently obtained a TN permit to work as an industrial designer, illustrating the efficient application process compared to other work permits in America. Additionally, numerous experts have leveraged their TN status to pursue permanent residency, further emphasizing the visa's significance in the immigration landscape.
Overall, the TN permit, which is what many refer to when discussing que es la visa tn, remains a vital route for those looking to contribute to the U.S. economy, especially in high-demand sectors like STEMM, where job growth is expected to surge in the coming years. Remember, you’re not alone in this journey - we’re here to fight for your family and your future.

Contextualize the TN Visa: NAFTA and USMCA Agreements
The TN permit, established under the North American Free Trade Agreement (NAFTA) in 1994, was designed to enhance trade and economic collaboration among the United States, Canada, and Mexico. This visa allows individuals to cross borders and work in specific fields without the burdensome processes typical of other visa types. In 2020, NAFTA was replaced by the United States-Mexico-Canada Agreement (USMCA), which kept the TN permit provisions intact. This ensures that Canadian and Mexican specialists continue to have access to this efficient employment pathway in the U.S.
As of 2023, engineering and healthcare occupations account for 70.7% of all TN permit holders. This statistic highlights the permit's crucial role in addressing labor shortages in essential sectors. The USMCA includes a mandatory joint review set for 2026, which aims to refine these provisions further, ensuring they align with current economic needs and job qualifications. This assessment may also lead to a more thorough examination of TN permits, underscoring the importance of detailed documentation and job alignment.
Have you ever felt overwhelmed by the [[immigration process](https://vasquezlawnc.com/es/areas-de-practica)](https://vasquezlawnc.com/es/areas-de-practica)? It’s important to know that you’re not alone. We’re here to fight for your family and ensure you understand your rights. Your future matters to us, and we’ll guide you every step of the way.

Highlight the Benefits of the TN Visa for Professionals
For Canadian and Mexican professionals looking to work in the United States, it is important to understand visa tn, which offers significant advantages. Have you ever felt overwhelmed by immigration processes? The TN Visa, que es la visa tn, simplifies this journey by providing an accelerated submission process. Qualified candidates can apply directly at an American port of entry, often receiving prompt approval. As Alma points out, 'Canadian citizens can apply for TN status directly at Class A ports of entry,' which prompts the inquiry, que es la visa tn, as they typically get their TN visa processed the same day. This is a stark contrast to the lengthy timelines of H-1B applications, which can take 6-12 months.
Moreover, que es la visa tn, the TN classification isn’t subject to an annual cap, making it more accessible than the H-1B, which has a limited number of permits each year. TN permit holders can initially reside in the U.S. for up to three years, with the possibility of indefinite renewals in three-year increments as long as they meet eligibility requirements. While the TN classification doesn’t allow for dual intent, it does provide a pathway for holders to seek permanent residency while maintaining their temporary status. This flexibility, combined with the opportunity to work across various occupational fields, makes it clear what que es la visa tn and why it is particularly appealing for skilled workers.
Real-world examples show that many professionals have successfully navigated the expedited application process. This highlights the TN permit's advantages in today’s competitive job market. Remember, you’re not alone in this fight; we’re here to support you every step of the way.

Outline the Application Process for the TN Visa
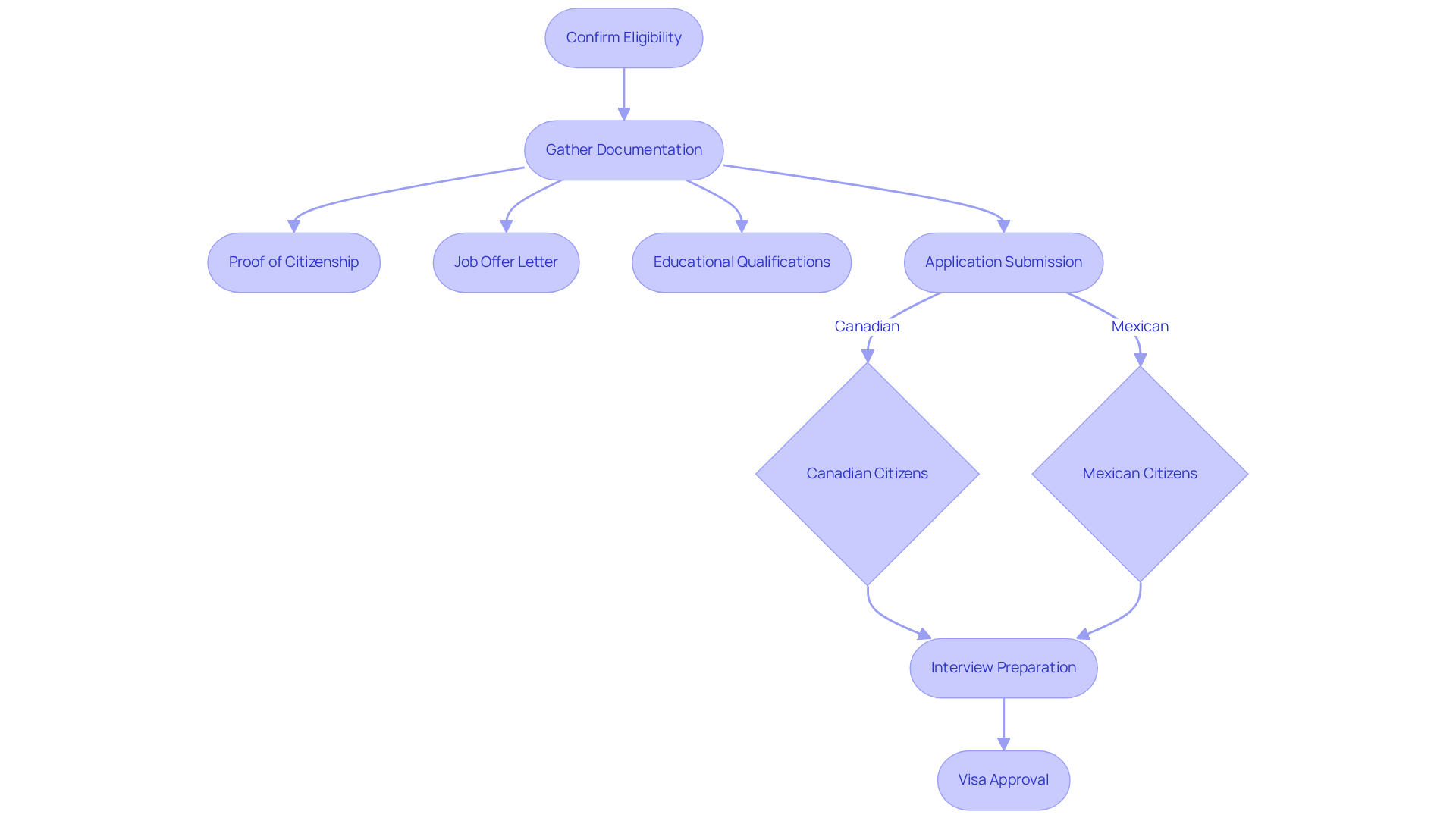
Applying for a TN Visa, which is que es la visa tn, can feel overwhelming, but you’re not alone in this process. First things first: you need to confirm your eligibility. Are you a citizen of Canada or Mexico? Do you have a job offer in a profession listed under the USMCA? If so, you’re on the right track.
Next, gather your documentation. This typically includes:
- Proof of citizenship
- A detailed job offer letter from your American employer
- Evidence of your educational qualifications - think diplomas and transcripts
Remember, the employer's support letter should clearly outline your role, duties, and qualifications related to the USMCA profession. Vague letters can lead to complications, so clarity is key.
Once you have everything ready, the application process differs slightly depending on your nationality. Canadian citizens can apply directly at an American port of entry, while Mexican citizens must submit their requests through an American consulate. The typical fee for a TN permit is around $50 USD at land ports, but keep in mind that additional costs may arise when processing through consulates. Be prepared for an interview where you’ll need to showcase your qualifications and the specifics of your employment.
When your TN Visa is approved, you can start working in the U.S. almost immediately. It’s a streamlined option for skilled workers, known as que es la visa tn. However, it’s important to note that the acceptance rate for TN visa applications has dropped to 57.4% in 2024 from a high of 90.5% in 2020. This makes it crucial to ensure all your documentation is precise and meets the updated eligibility criteria. Staying informed about changes in the TN visa process is essential. Remember, we’re here to fight for your family and help you navigate these complexities.

Conclusion
The TN Visa is more than just a document; it’s a lifeline for Canadian and Mexican professionals aiming for temporary work in the United States. With a straightforward application process and the chance for long-term employment, this visa not only boosts individual careers but also plays a crucial role in strengthening the U.S. economy. Understanding the TN Visa - from its roots in NAFTA to its current standing under the USMCA - is vital for those ready to seize this opportunity.
Have you ever felt overwhelmed by the complexities of immigration? You’re not alone. Key features of the TN Visa, like no annual cap, the ability to work in high-demand fields, and easy renewals, make it a standout option. Real-life stories of individuals transitioning from TN status to permanent residency highlight its potential as a stepping stone in the American immigration journey. And let’s not forget: meticulous documentation and preparation are essential, especially with fluctuating approval rates.
The TN Visa is an accessible and beneficial choice for skilled professionals. As labor shortages continue to challenge critical sectors, the importance of this visa will only increase. If you’re considering this path, staying informed and prepared is key. Embracing the opportunities the TN Visa offers can lead to a successful career in the United States. Remember, we’re here to fight for your future - your journey matters to us. Yo Peleo - We Fight.
Frequently Asked Questions
What is the TN Visa?
The TN Visa is a nonimmigrant classification that allows eligible Canadian and Mexican nationals to temporarily enter the United States for specific business activities, originally established under NAFTA and currently maintained under the USMCA.
Who is eligible for the TN Visa?
To be eligible for the TN Visa, applicants must be citizens of Canada or Mexico, possess the necessary educational credentials (typically a bachelor's degree or higher), and have a job offer from an employer in an approved profession.
How long can holders work in the U.S. on a TN Visa?
Holders of a TN Visa can work in the U.S. for up to three years, with the possibility of indefinite extensions and no limit on renewals.
Is there a cap on the number of TN Visas issued annually?
No, there is no limit on the number of TN Visas issued each year, making it a highly accessible option for qualified individuals.
What has been the approval rate for TN Visas recently?
Historically, the approval rate for TN Visas has been around 90%, but it dropped to 57% in FY2024 and then rebounded to 94.6% in Q2 2025, highlighting the need for thorough documentation and preparation.
Can individuals transition from TN status to permanent residency?
Yes, many individuals have successfully transitioned from TN status to permanent residency, indicating that the TN Visa can serve as a stepping stone in the American immigration process.
What types of professions are eligible for the TN Visa?
The TN Visa is tailored for specific professional roles outlined in the USMCA, particularly in high-demand sectors like STEMM (Science, Technology, Engineering, Mathematics, and Medicine).
What is the significance of the TN Visa in the U.S. economy?
The TN Visa remains a vital route for individuals looking to contribute to the U.S. economy, especially in sectors where job growth is expected to surge in the coming years.
List of Sources
- Define the TN Visa: Key Features and Eligibility Criteria
- USMCA Review 2026: An end to TN visas & CUSMA work permits? (https://moving2canada.com/features/2026-usmca-review-tn-visa-cusma-work-permit)
- TN Visa in Numbers: 2026 Approval Rates, Jobs, and Worker Demographics (https://tryalma.com/learn/tn-visa-statistics)
- Future of the TN Visa: What the 2026 USMCA Review Means (https://rjimmigrationlaw.com/resources/future-of-the-tn-visa-what-the-2026-usmca-review-means)
- What Happens To TN Work Visas If The USMCA Agreement Were To End? (https://forbes.com/sites/andyjsemotiuk/2026/03/04/what-happens-to-tn-work-visas-if-the-usmca-agreement-were-to-end)
- Contextualize the TN Visa: NAFTA and USMCA Agreements
- Future of the TN Visa: What the 2026 USMCA Review Means (https://rjimmigrationlaw.com/resources/future-of-the-tn-visa-what-the-2026-usmca-review-means)
- USMCA Review 2026: An end to TN visas & CUSMA work permits? (https://moving2canada.com/features/2026-usmca-review-tn-visa-cusma-work-permit)
- Did NAFTA really kill workers? (https://piie.com/blogs/realtime-economics/2026/did-nafta-really-kill-workers)
- TN Visa’s Role in the US Labor Market and Its Uncertain Future | Baker Institute (https://bakerinstitute.org/research/tn-visas-role-us-labor-market-and-its-uncertain-future)
- Highlight the Benefits of the TN Visa for Professionals
- The TN Visa: A Practical Solution to US Labor Market Pressures That Already Exists (https://cgdev.org/blog/tn-visa-practical-solution-us-labor-market-pressures-already-exists)
- TN Visa in 2026: Requirements, USCIS Changes & How to Apply (https://brudnerlaw.com/resources/tn-visa-in-2026-why-its-still-one-of-the-best-work-visa-options-and-what-you-need-to-know-now)
- TN Visa in Numbers: 2026 Approval Rates, Jobs, and Worker Demographics (https://tryalma.com/learn/tn-visa-statistics)
- TN Visa vs H-1B: Canadian Tech Workers Are Choosing TN in 2026 (https://dmandelbaum.com/tn-visa-vs-h1b-comparison)
- TN Visa for Florida Professionals: USMCA Guide 2026 | VLF (https://floridaimmigrationlawyers.net/blog/tn-visa-florida-professionals-usmca-mm6cl2xc)
- Outline the Application Process for the TN Visa
- TN Visa in 2026: Requirements, USCIS Changes & How to Apply (https://brudnerlaw.com/resources/tn-visa-in-2026-why-its-still-one-of-the-best-work-visa-options-and-what-you-need-to-know-now)
- TN Visa Guide for Canadians in 2026: Requirements, Salary Rules, and Processing Times (https://berardiimmigrationlaw.com/tn-visa-guide-for-canadians-in-2026-requirements-salary-rules-and-processing-times)
- What is a TN visa? | USAFacts (https://usafacts.org/explainers/what-is-a-visa/visa-category/tn)
- Changes to the TN Visa Program (https://aseonline.org/News-Events/Articles/changes-to-the-tn-visa-program)
- TN Visa in Numbers: 2026 Approval Rates, Jobs, and Worker Demographics (https://tryalma.com/learn/tn-visa-statistics)