Overview
Hiring a New Orleans workers' compensation lawyer is crucial for navigating the complexities of workers' compensation claims. Have you ever felt overwhelmed by the process? With the right legal representation, you can maximize your potential benefits and ensure timely submission of necessary documentation. Legal experts significantly increase your chances of securing compensation, helping you avoid common pitfalls and manage critical timelines.
We understand how stressful this can be. It’s important to know that you’re not alone—we’re here to fight for you. By working with a skilled attorney, you can alleviate the burdens associated with the claims process. Remember, your rights matter, and we will stand by you to protect them.
Take the first step towards securing your future. Reach out today, and let’s navigate this journey together. Your well-being is our priority, and we’re committed to supporting you every step of the way. Yo Peleo — We Fight.
Introduction
Navigating the labyrinth of workers' compensation claims can feel overwhelming for injured employees, often filled with confusing legal complexities and procedural hurdles. The stakes are high; many individuals confront the harsh reality of denied claims and frustrating administrative delays, leaving them without the support they desperately need.
This article explores the essential role a New Orleans workers' compensation lawyer plays in securing rightful benefits. We’ll highlight not only the advantages of having legal representation but also the common pitfalls that can jeopardize a claim.
How can understanding these intricacies empower injured workers to reclaim their rights and ensure a smoother path to recovery? We’re here to fight for your family.
Understand the Complexity of Workers' Compensation Claims
Managing employee benefits requests can be a daunting task, often filled with complexities that challenge even the most dedicated staff. Each state has its own legal framework regulating these matters, dictating the procedures for processing requests, the benefits available, and the timelines for filing. For example, between 2013 and 2017, nearly 7% of workers' compensation requests were denied in certain states, with around two-thirds of those rejections eventually receiving compensation within a year. This statistic underscores the difficulties many face in securing their rightful benefits.
Moreover, the necessity for precise medical records and the potential for disputes regarding the extent of injuries can complicate the claims process even further. Administrative delays have affected 29% of claimants, primarily due to system backlogs and disagreements over whether certain conditions relate to work. It is essential for injured individuals to understand these complexities to ensure they receive the benefits they deserve.
After a construction accident, acting swiftly is crucial. Evidence can vanish, and witnesses may become hard to find as they frequently change jobs. With only 30 days to report an injury and one year to submit a formal request, the importance of legal representation cannot be overstated. Legal experts emphasize that hiring a knowledgeable compensation attorney can significantly improve the chances of a successful outcome. At Vasquez Law Firm, we operate on a 'no win, no fee' basis, meaning you don’t pay unless we win your case. Our team is here to help gather essential evidence, assess the value of your case, and navigate the complexities of state-specific laws. With the right legal guidance, injured individuals can more effectively tackle the challenges of submitting a request and increase their likelihood of receiving prompt and adequate support.

Leverage Expertise to Maximize Your Benefits
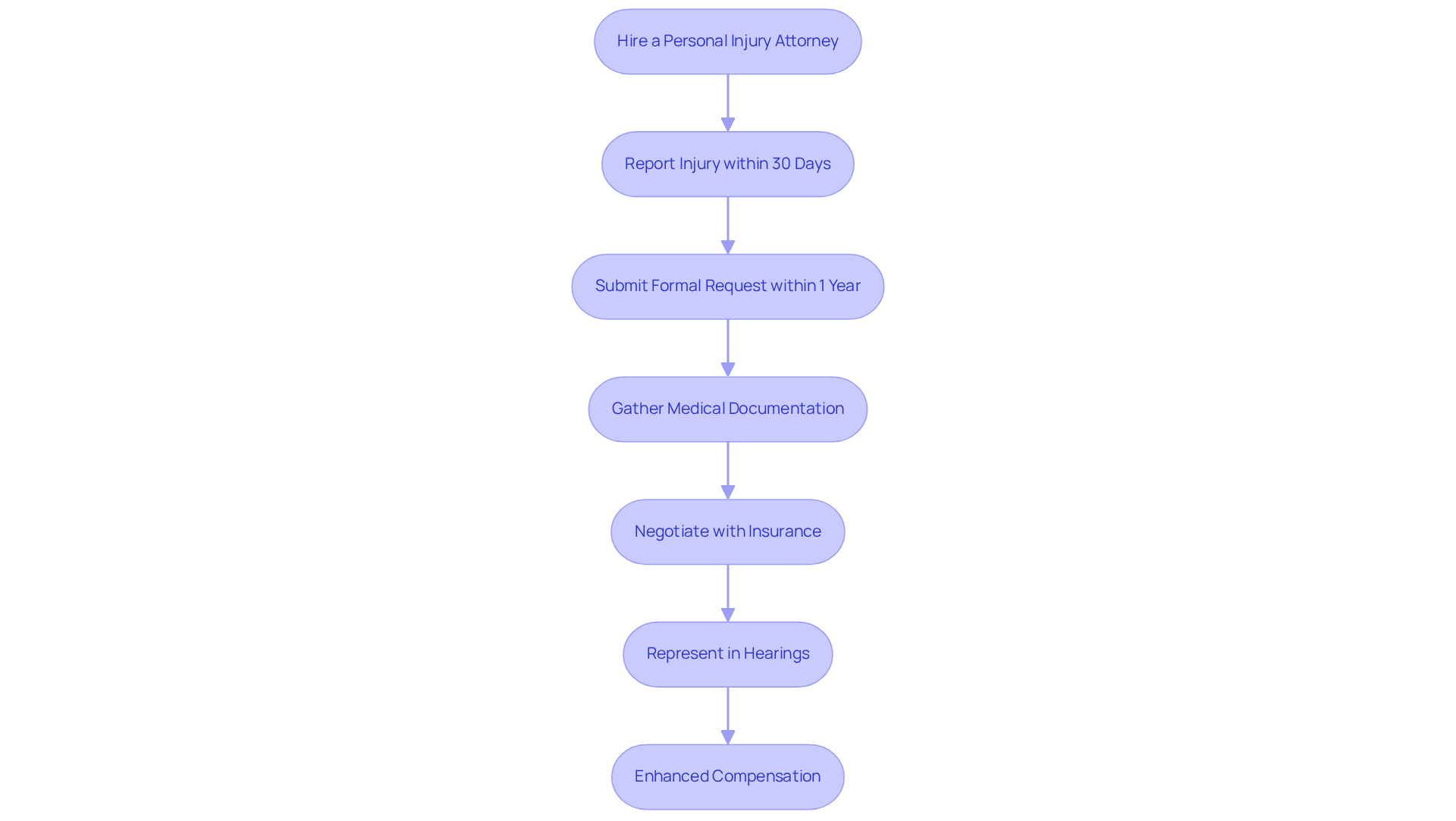
Hiring a personal injury attorney can significantly enhance the chances of maximizing benefits for injured individuals. At Vasquez Law Firm, we are committed to securing full restitution for workplace injuries through our New Orleans workers compensation lawyer. We understand the complexities of the legal landscape and skillfully navigate the often convoluted process of pursuing compensation. This includes critical timelines such as:
- Reporting an injury within 30 days
- Submitting a formal request within one year
With a proven success rate of 95%, our representation is effective; studies indicate that attorney involvement can increase total indemnity benefits by $7,700 to $12,400, underscoring the financial impact of legal expertise.
Have you ever felt overwhelmed by the claims process? A skilled attorney from Vasquez Law Firm can assist you in:
- Gathering essential medical documentation
- Negotiating with insurance adjusters
- Representing you in hearings when disputes arise
Our expertise, along with the guidance of a New Orleans workers compensation lawyer, ensures that all potential benefits are pursued, including wage loss benefits and rehabilitation services, which are crucial for your recovery. Importantly, having legal representation alleviates the stress of the process, allowing you to focus on healing while knowing your rights are protected.
It’s vital to recognize that a New Orleans workers compensation lawyer plays a crucial role in safeguarding clients against potential retaliation from employers who may discourage them from filing claims. This comprehensive support not only enhances benefits but also promotes a more positive recovery experience, especially for individuals coping with repetitive stress injuries (RSI). With complimentary consultations and a no-win, no-fee policy, Vasquez Law Firm is dedicated to helping employees obtain the restitution they deserve. As one satisfied client shared, 'Thanks to Vasquez Law Firm, I obtained the financial support I required to heal and regain my stability.'
Remember, you don’t have to face this alone—we’re here to fight for your family. Yo Peleo — We Fight.

Avoid Common Pitfalls in Workers' Compensation Claims
Navigating the employment compensation process can be daunting, even in straightforward cases. Many individuals face common pitfalls, such as:
- Delays in reporting incidents, which can lead to denied benefits.
- Overlooking the necessity of urgent medical care, crucial for establishing a link between the injury and the workplace.
- Failing to maintain thorough records of communications and medical appointments, which can jeopardize claims.
Alarmingly, about 20-40% of compensation requests are initially rejected, often due to documentation issues or missed deadlines. Remember, it's vital to submit your employees' benefits request within two years of the injury date, with just 30 days to notify about the incident. Moreover, underestimating the significance of following a doctor's treatment plan can be harmful, as insurance companies may leverage non-compliance against claimants.
By recognizing these frequent errors and proactively addressing them, injured employees can significantly enhance their chances of a positive outcome. Legal representation plays a crucial role in this journey; experienced attorneys can pinpoint potential risks and ensure clients are informed and prepared throughout the claims process, advocating for their rights and securing the compensation they deserve.

Conclusion
Navigating the complexities of workers' compensation claims can be a formidable challenge for injured employees. Engaging a New Orleans workers compensation lawyer is crucial in ensuring that individuals receive the benefits they rightfully deserve. Legal representation not only simplifies the claims process but also significantly enhances the likelihood of a favorable outcome, allowing victims to focus on their recovery without the added stress of navigating legal hurdles.
Have you ever felt overwhelmed by the intricacies of filing a claim? It’s essential to understand the importance of:
- Timely reporting of injuries
- The necessity of comprehensive medical documentation
- The potential pitfalls that can derail claims
With alarming statistics indicating that a substantial percentage of claims are initially denied, the role of a skilled attorney becomes even more vital. By leveraging their expertise, attorneys can help clients avoid common mistakes, advocate for their rights, and maximize their compensation.
Ultimately, the significance of hiring a workers compensation attorney cannot be overstated. For those facing the daunting task of filing a claim, seeking professional guidance is imperative. By doing so, injured workers can protect their interests, navigate the complexities of the legal system, and secure the financial support needed for a successful recovery. Taking proactive steps today can lead to a brighter tomorrow, ensuring that individuals are not left to face these challenges alone. Remember, we’re in this fight with you. Yo Peleo — We Fight.
Frequently Asked Questions
What challenges are associated with managing workers' compensation claims?
Managing workers' compensation claims can be challenging due to varying state legal frameworks, complex procedures, the necessity for precise medical records, and the potential for disputes over injury extent.
What percentage of workers' compensation requests were denied between 2013 and 2017?
Nearly 7% of workers' compensation requests were denied in certain states during that period.
What happens to many denied claims?
Around two-thirds of the denied claims eventually received compensation within a year.
How do administrative delays affect claimants?
Administrative delays have impacted 29% of claimants, primarily due to system backlogs and disagreements over whether certain conditions are work-related.
What is the importance of acting quickly after a construction accident?
Acting swiftly is crucial because evidence can disappear and witnesses may become unavailable. There is a 30-day window to report an injury and one year to submit a formal request.
Why is legal representation important for workers' compensation claims?
Legal representation is important because knowledgeable attorneys can significantly improve the chances of a successful outcome by helping gather evidence, assess case value, and navigate state-specific laws.
What is the payment structure at Vasquez Law Firm?
Vasquez Law Firm operates on a 'no win, no fee' basis, meaning clients do not pay unless their case is won.