Introduction
Navigating the complexities of the immigration process can feel overwhelming. Have you ever felt lost when it comes to crucial steps like the biometrics appointment? This appointment is a vital checkpoint where you provide essential personal information, allowing immigration authorities to verify identities and conduct thorough background checks. Understanding the intricacies of the cita para las huellas en inmigración not only eases anxiety but also empowers you to take control of your immigration journey.
But what happens when unexpected challenges arise, like missed appointments or documentation issues? This guide will explore the essential steps to securing and preparing for your biometrics appointment, ensuring you’re well-equipped to handle any hurdles along the way. Remember, you’re not alone in this fight - we’re here to support you every step of the way.
Understand the Purpose of Your Biometrics Appointment
A biometrics session is a crucial step in the visa process. Here, applicants provide essential details like fingerprints, photographs, and signatures. This information is vital for USCIS to confirm your identity and conduct thorough background checks, ensuring the system's integrity.
Typically scheduled after you submit your application for a visa, green card, or other residency benefits, the cita para las huellas en inmigración is key to your transition. Understanding the procedure can significantly ease your anxiety and prepare you for what lies ahead. During the appointment, you’ll be guided through a straightforward process designed to help you focus on your next steps.
Have you ever felt overwhelmed by the immigration process? In the event of a relocation crisis, such as ICE enforcement actions or deportation proceedings, knowing your rights is essential. You have the right to remain silent and the right to an attorney. If you find yourself in such a situation, reach out to Vasquez Law Firm immediately for urgent legal assistance. Our team is available 24/7 to support and guide you.
According to information from the USCIS Electronic Reading Room, the identification procedure is crucial for maintaining safety and clarity in visa processes. Moreover, case studies show that completing identification procedures promptly can speed up the overall immigration process, making it a vital step for applicants. At Vasquez Law Firm, we’re committed to helping our community navigate these challenges with respect and understanding.
Remember, we’re here to fight for your family. Your future matters to us. Yo Peleo - We Fight.

Obtain Your Biometrics Appointment: Step-by-Step Process
To get your biometrics appointment, follow these steps:
- Receive Your Notice: After you submit your application, USCIS will send you a notification with your biometrics schedule date and location.
- Check the Details: Take a moment to review the notice carefully. Make sure the date, time, and location are correct. This is crucial for your next steps.
- Schedule or Reschedule if Necessary: Can’t make it to the scheduled meeting? No worries! Just request a cita para las huellas en inmigración through your USCIS online account or by calling the USCIS Contact Center. Remember, you need to do this at least two weeks in advance.
- Confirm Your Meeting: If you change your schedule, ensure you receive a new notice confirming the updated date and time.
We understand how overwhelming this process can feel, but you’re not alone. We’re here to fight for your family and ensure you have the support you need.

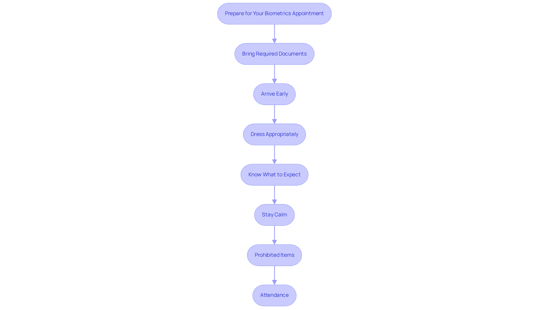
Prepare for Your Appointment: Essential Items and Tips
To prepare effectively for your biometrics appointment, keep these essential tips in mind:
- Bring Required Documents: Make sure you have your meeting notice and a valid, unexpired photo ID, like a passport or driver’s license.
- Arrive Early: Aim to get there at least 15-30 minutes before your scheduled time. This allows for check-in and security procedures, helping to reduce stress. The whole biometrics process usually takes about 15-20 minutes, but you might need to wait beforehand.
- Dress Appropriately: Wear comfortable clothing and avoid accessories that could interfere with the fingerprinting process.
- Know What to Expect: Familiarize yourself with the process, which includes having your fingerprints taken, a photo captured, and possibly signing your name electronically. This meeting is all about verifying your identity and checking for serious criminal records or immigration violations.
- Stay Calm: Remember, this is a routine procedure. Being well-prepared can help ease any anxiety you might feel.
- Prohibited Items: Be aware that weapons, food, electronic devices, and cameras are not allowed in the fingerprinting area.
- Attendance: Only the family member applying for the visa needs to be present; the sponsor's presence is optional.

Troubleshoot Common Issues: Delays and Missed Appointments
If you’re facing challenges with your biometrics appointment, here are some practical tips to help you navigate the process:
-
Missed Meeting: Did you miss your appointment? Don’t panic! Reach out to USCIS right away to explain your situation and request a reschedule. Immigration attorney Eric Y., Esq. reminds us that the USCIS Contact Center is your go-to resource for assistance.
-
Holds: If you’re experiencing delays in receiving your notice, check your application status online or contact USCIS for updates. While delays can vary, proactive communication can make a difference. Many users report resolving their inquiries in just 15 minutes, showing how effective it is to reach out promptly.
-
Rescheduling: Need to reschedule? Act quickly! Provide a valid reason for your request and follow up to confirm your new appointment. Immigration lawyers often stress that timely action is crucial to avoid further complications, as missing a biometrics session can lead to significant delays in securing a cita para las huellas en inmigración.
-
Documentation Issues: Arrived without the necessary documents? Inform the staff at the Application Support Center (ASC) immediately. They’re there to help you with the next steps, which may include rescheduling your meeting. Remember, not having the required documentation can complicate your situation further.
-
Common concerns include that missing the cita para las huellas en inmigración can lead to serious delays in your immigration journey. It’s essential to keep track of all notices and deadlines to protect your application.
We understand how overwhelming this process can feel. But remember, you’re not alone-we’re here to fight for your family and ensure your rights are protected.

Conclusion
Navigating the immigration system can feel overwhelming, especially when it comes to the biometrics appointment process. The cita para las huellas en inmigración is a crucial step in your journey, where identity verification and background checks take place. Understanding this process can ease your anxiety and help you approach your appointment with confidence.
In this guide, we’ve outlined essential steps - from receiving your appointment notice to preparing the necessary documents and troubleshooting common issues. Timely communication with USCIS and being well-prepared can significantly influence your application’s outcome. Every detail matters, whether it’s arriving early or knowing what to expect, all contributing to a smoother experience during this vital step.
The importance of the biometrics appointment cannot be overstated. It’s not just a formality; it’s a key element in securing your residency benefits. Knowledge and preparation empower you to navigate this process effectively. If you encounter challenges, remember that support is available. Taking proactive measures can safeguard your immigration journey.
We’re here to fight for your family. Your future matters to us. Yo Peleo - We Fight.
Frequently Asked Questions
What is the purpose of a biometrics appointment?
A biometrics appointment is a crucial step in the visa process where applicants provide essential details like fingerprints, photographs, and signatures. This information is vital for USCIS to confirm identity and conduct background checks.
When is the biometrics appointment scheduled?
The biometrics appointment is typically scheduled after you submit your application for a visa, green card, or other residency benefits.
How can understanding the biometrics procedure help applicants?
Understanding the biometrics procedure can significantly ease anxiety and help applicants prepare for what lies ahead during the immigration process.
What should applicants expect during the biometrics appointment?
During the appointment, applicants will be guided through a straightforward process designed to help them focus on their next steps in the immigration process.
What rights do individuals have in the event of a relocation crisis?
Individuals have the right to remain silent and the right to an attorney during a relocation crisis, such as ICE enforcement actions or deportation proceedings.
How can Vasquez Law Firm assist individuals facing immigration challenges?
Vasquez Law Firm provides urgent legal assistance and support 24/7 to individuals facing immigration challenges, ensuring they know their rights and receive guidance.
Why is the identification procedure important in the visa process?
The identification procedure is crucial for maintaining safety and clarity in visa processes, and completing it promptly can speed up the overall immigration process.